|
RESOLUCIÓN que modifica las Disposiciones de carácter general que establecen los criterios de contabilidad a los que se sujetarán los participantes del mercado de contratos de derivados listados en bolsa |
|
Jueves 23 de julio de 2015 |
Al margen un sello con el Escudo Nacional, que dice: Estados Unidos Mexicanos.- Secretaría de Hacienda y Crédito Público.- Comisión Nacional Bancaria y de Valores.
La Comisión Nacional Bancaria y de Valores, con fundamento en lo dispuesto por los artículos 79 y 99 de la Ley de Instituciones de Crédito, 205 y 207 de la Ley del Mercado de Valores y 4 fracciones II, XXXVI y XXXVIII, 6 y 16, fracción I de la Ley de la Comisión Nacional Bancaria y de Valores, en relación con la Decimocuarta, primer párrafo de las “Reglas a las que habrán de sujetarse los participantes del mercado de contratos de derivados” publicadas en el Diario Oficial de la Federación el 31 de diciembre de 1996, así como con la Quincuagésima Tercera de las “Disposiciones de carácter prudencial a las que se sujetarán en sus operaciones los participantes del mercado de contratos de derivados listados en bolsa”, publicadas en el citado diario el 26 de mayo de 1997, y
CONSIDERANDO
Que resulta necesario ajustar los criterios de contabilidad aplicables a las cámaras de compensación y a los socios liquidadores a efecto de alinearlos a las modificaciones incluidas en la “Resolución por la que se modifican las reglas a las que habrán de sujetarse los participantes del mercado de contratos derivados”, publicada en el Diario Oficial de la Federación el 15 de mayo de 2014, ha resuelto expedir la siguiente:
RESOLUCIÓN QUE MODIFICA LAS DISPOSICIONES DE CARACTER GENERAL QUE ESTABLECEN LOS CRITERIOS DE CONTABILIDAD A LOS QUE SE SUJETARÁN LOS PARTICIPANTES DEL MERCADO DE CONTRATOS DE DERIVADOS LISTADOS EN BOLSA
ÚNICO.- Se REFORMAN las disposiciones PRIMERA, SEGUNDA, TERCERA, CUARTA, primer párrafo y SÉPTIMA, último párrafo, y la denominación de las “Disposiciones de carácter general que establecen los criterios de contabilidad a los que se sujetarán los participantes del mercado de contratos de derivados listados en bolsa” para quedar como “Disposiciones de carácter general que establecen los criterios de contabilidad a los que se sujetarán los participantes del mercado de contratos de derivados”, y se SUSTITUYEN los Anexos 1 y 2 de las “Disposiciones de carácter general que establecen los criterios de contabilidad a los que se sujetarán los participantes del mercado de contratos de derivados listados en bolsa”, publicadas en el Diario Oficial de la Federación el 2 de febrero de 2011 y modificadas mediante resoluciones publicadas el 18 de marzo de 2011 y 19 de abril de 2013, para quedar como sigue:
Capítulos I y II . . .
ANEXO 1 Criterios de Contabilidad para Cámaras de Compensación.
ANEXO 2 Criterios de Contabilidad para Socios Liquidadores.
“PRIMERA.- Las bolsas de derivados y los operadores que participen en el mercado de contratos de derivados listados en la propia bolsa, llevarán su contabilidad en términos de las Normas de Información Financiera que emita el Consejo Mexicano de Normas de Información Financiera, A.C.
Las cámaras de compensación y los socios liquidadores que participen en el mercado de contratos de derivados, deberán observar para los mismos efectos, los “Criterios de Contabilidad para Cámaras de Compensación” y “Criterios de Contabilidad para Socios Liquidadores”, respectivamente, previstos en las presentes disposiciones.
SEGUNDA.- Los Criterios de Contabilidad para Cámaras de Compensación que se adjuntan a estas disposiciones como Anexo 1, se encuentran divididos en las Series y Criterios que se indican a continuación:
Serie A.
Criterios relativos al esquema general de la contabilidad para cámaras de compensación.
A-1. Esquema básico del conjunto de criterios de contabilidad aplicables a cámaras de compensación.
A-2. Aplicación de normas particulares.
A-3. Aplicación de normas generales.
A-4. Aplicación supletoria a los criterios de contabilidad.
Serie B.
Criterios relativos a los conceptos que integran los estados financieros.
B-1. Disponibilidades.
B-2. Inversiones en valores.
B-3. Reportos.
B-4. Préstamo de Valores
B-5. Derivados.
B-6. Fondo de aportaciones y fondo de compensación
Serie C.
Criterios aplicables a conceptos específicos.
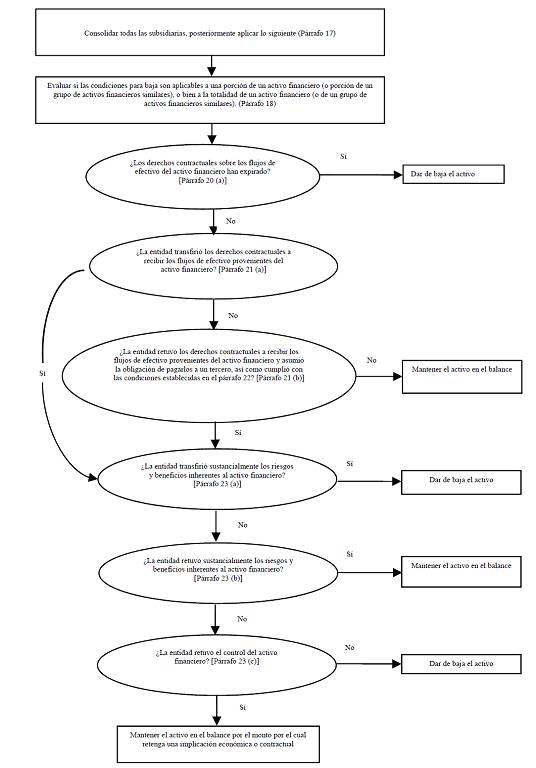
C-1. Reconocimiento y baja de activos financieros.
C-2. Partes relacionadas.
Serie D.
Criterios relativos a los estados financieros básicos.
D-1. Balance general.
D-2. Estado de resultados.
D-3. Estado de variaciones en el patrimonio contable.
D-4. Estado de flujos de efectivo.
TERCERA.- Los Criterios de Contabilidad para Socios Liquidadores que se adjuntan a las presentes disposiciones como Anexo 2, se encuentran divididos en las Series y Criterios que se indican a continuación:
Serie A.
Criterios relativos al esquema general de la contabilidad para socios liquidadores.
A-1. Esquema básico del conjunto de criterios de contabilidad aplicables a socios liquidadores.
A-2. Aplicación de normas particulares.
A-3. Aplicación de normas generales.
A-4. Aplicación supletoria a los criterios de contabilidad.
Serie B.
Criterios relativos a los conceptos que integran los estados financieros.
B-1. Disponibilidades.
B-2. Inversiones en valores.
B-3. Reportos.
B-4. Préstamo de Valores.
B-5. Derivados.
B-6. Excedentes de aportaciones iniciales mínimas.
B-7. Custodia y administración de bienes.
Serie C.
Criterios aplicables a conceptos específicos.
C-1. Reconocimiento y baja de activos financieros.
C-2. Partes relacionadas.
Serie D.
Criterios relativos a los estados financieros básicos.
D-1. Balance general.
D-2. Estado de resultados.
D-3. Estado de variaciones en el patrimonio contable.
D-4. Estado de flujos de efectivo.
CUARTA.- La Comisión Nacional Bancaria y de Valores podrá emitir criterios contables especiales, cuando la solvencia o estabilidad de más de una bolsa, cámara de compensación, socios liquidadores y operadores que participan en el mercado de contratos de derivados, pueda verse afectada por condiciones de carácter sistémico.
. . .
. . .
. . .
. . .”
“SÉPTIMA.- . . .
Las cámaras de compensación y los socios liquidadores en la valuación de los Contratos de derivados deberán realizarlo con base en el Precio de liquidación diaria o Precio de cierre.”
TRANSITORIO
ÚNICO.- La presente resolución entrará en vigor el día siguiente al de su publicación en el Diario Oficial de la Federación.
Atentamente,
México, D.F., a 10 de julio de 2015.- El Presidente de la Comisión Nacional Bancaria y de Valores, Jaime González Aguadé.- Rúbrica.
ANEXO 1
CRITERIOS DE CONTABILIDAD PARA CÁMARAS DE COMPENSACIÓN
CONTENIDO
|
Serie A. |
Criterios relativos al esquema general de la contabilidad para cámaras de compensación |
|
A - 1 |
Esquema básico del conjunto de criterios de contabilidad aplicables a cámaras de compensación |
|
A - 2 |
Aplicación de normas particulares |
|
A - 3 |
Aplicación de normas generales |
|
A - 4 |
Aplicación supletoria a los criterios de contabilidad |
|
Serie B. |
Criterios relativos a los conceptos que integran los estados financieros |
|
B - 1 |
Disponibilidades |
|
B - 2 |
Inversiones en valores |
|
B - 3 |
Reportos |
|
B - 4 |
Préstamo de Valores |
|
B - 5 |
Derivados |
|
B - 6 |
Fondo de aportaciones y fondo de compensación |
|
Serie C. |
Criterios aplicables a conceptos específicos |
|
C - 1 |
Reconocimiento y baja de activos financieros |
|
C - 2 |
Partes relacionadas |
|
Serie D. |
Criterios relativos a los estados financieros básicos |
|
D - 1 |
Balance general |
|
D - 2 |
Estado de resultados |
|
D - 3 |
Estado de variaciones en el patrimonio contable |
|
D - 4 |
Estado de flujos de efectivo |
|
A-1 ESQUEMA BASICO DEL CONJUNTO DE CRITERIOS DE CONTABILIDAD APLICABLES A CAMARAS DE COMPENSACION Objetivo |
|
|
El presente criterio tiene por objetivo definir el esquema básico del conjunto de lineamientos contables aplicables a cámaras de compensación (las entidades). Conceptos que componen la estructura básica de la contabilidad en las entidades |
1 |
|
La contabilidad de las entidades se ajustará a la estructura básica que, para la aplicación de las Normas de Información Financiera (NIF), definió el Consejo Mexicano de Normas de Información Financiera, A.C. (CINIF), en la NIF A-1 “Estructura de las normas de información financiera”. |
2 |
|
En tal virtud, las entidades considerarán en primera instancia las normas contenidas en la Serie NIF A “Marco conceptual”, así como lo establecido en el criterio A-4 “Aplicación supletoria a los criterios de contabilidad”. |
3 |
|
De tal forma, las entidades observarán los lineamientos contables de las NIF, excepto cuando a juicio de la Comisión Nacional Bancaria y de Valores (CNBV) sea necesario aplicar una normatividad o un criterio de contabilidad específico, tomando en consideración que las entidades realizan operaciones especializadas. |
4 |
|
La normatividad de la CNBV a que se refiere el párrafo anterior, será a nivel de normas de reconocimiento, valuación, presentación y en su caso revelación, aplicables a rubros específicos dentro de los estados financieros de las entidades, así como de las aplicables a su elaboración. |
5 |
|
No procederá la aplicación de criterios de contabilidad, ni del concepto de supletoriedad, en el caso de operaciones que por legislación expresa no estén permitidas o estén prohibidas, o bien, no estén expresamente autorizadas a las entidades. |
6 |
|
A-2 APLICACION DE NORMAS PARTICULARES Objetivo y alcance |
|
|
El presente criterio tiene por objetivo precisar la aplicación sobre las normas particulares de las NIF, así como aclaraciones a las mismas. |
1 |
|
Son materia del presente criterio: a) la aplicación de algunas de las normas particulares dadas a conocer en las NIF, y b) las aclaraciones a las normas particulares contenidas en las NIF. Normas de Información Financiera |
2 |
|
De conformidad con lo establecido en el criterio A-1 “Esquema básico del conjunto de criterios de contabilidad aplicables a cámaras de compensación”, las entidades observarán, hasta en tanto no exista pronunciamiento expreso por parte de la CNBV, las normas particulares contenidas en los boletines o NIF que a continuación se detallan, o en las NIF que los sustituyan o modifiquen: Serie NIF B “Normas aplicables a los estados financieros en su conjunto” Cambios contables y correcciones de errores ................................................................................ B-1 Adquisiciones de negocios ................................................................................................................. B-7 Estados financieros consolidados o combinados .......................................................................... B-8 Información financiera a fechas intermedias .................................................................................. B-9 Efectos de la inflación ........................................................................................................................ B-10 Hechos posteriores a la fecha de los estados financieros ......................................................... B-13 Conversión de monedas extranjeras .............................................................................................. B-15 Serie NIF C “Normas aplicables a conceptos específicos de los estados financieros” Cuentas por cobrar ............................................................................................................................... C-3 Pagos anticipados ................................................................................................................................ C-5 Propiedades, planta y equipo ............................................................................................................. C-6 Inversiones en asociadas, negocios conjuntos y otras inversiones permanentes .................. C-7 Activos intangibles ................................................................................................................................ C-8 Pasivo, provisiones, activos y pasivos contingentes y compromisos.......................................... C-9 Capital contable .................................................................................................................................. C-11 Deterioro en el valor de los activos de larga duración y su disposición .................................. C-15 Obligaciones asociadas con el retiro de propiedades, planta y equipo .................................. C-18 Acuerdos con control conjunto.......................................................................................................... C-21 Serie NIF D “Normas aplicables a problemas de determinación de resultados” Beneficios a los empleados ............................................................................................................... D-3 Impuestos a la utilidad ......................................................................................................................... D-4 Arrendamientos ..................................................................................................................................... D-5 Capitalización del resultado integral de financiamiento ............................................................... D-6 |
3 |
|
Adicionalmente, las entidades observarán las NIF que emita el CINIF sobre temas no previstos en los criterios de contabilidad para cámaras de compensación, siempre y cuando: a) estén vigentes con carácter de definitivo; b) no sean aplicadas de manera anticipada; c) no contravengan la filosofía y los conceptos generales establecidos en los criterios de contabilidad para cámaras de compensación, y d) no exista pronunciamiento expreso por parte de la CNBV, entre otros, sobre aclaraciones a las normas particulares contenidas en la NIF que se emita, o bien, respecto a su no aplicabilidad. Aclaraciones a las normas particulares contenidas en las NIF |
4 |
|
Tomando en consideración que las entidades llevan a cabo operaciones especializadas, es necesario establecer aclaraciones que adecuen las normas particulares de reconocimiento, valuación, presentación y en su caso revelación, establecidas por el CINIF. En tal virtud, las entidades al observar lo establecido en el párrafo anterior, deberán ajustarse a lo siguiente: B-9 Información financiera a fechas intermedias |
5 |
|
Las disposiciones de la NIF B-9 deben ser aplicables a la información financiera que se emita a fechas intermedias, incluyendo la trimestral, en los términos de las “Reglas a las que habrán de sujetarse los participantes del mercado de contratos de derivados”, emitidas de manera conjunta por la Secretaría de Hacienda y Crédito Público, Banco de México y la CNBV. |
6 |
|
Para efectos de la revelación de la información que se emita a fechas intermedias, las entidades deberán observar las disposiciones relativas a la revelación de información financiera contenidas en el criterio A-3 “Aplicación de normas generales”. B-10 Efectos de la inflación Determinación de la posición monetaria |
7 |
|
Tratándose de un entorno inflacionario con base en lo señalado por la NIF B-10, se deberá atender a lo siguiente: |
8 |
|
Las entidades deberán revelar el saldo inicial de los principales activos y pasivos monetarios que se utilizaron para la determinación de la posición monetaria del periodo, diferenciando en su caso, los que afectan de los que no afectan al resultado de la operación. Índice de precios |
9 |
|
La entidad deberá utilizar el valor de la Unidad de Inversión (UDI) como índice de precios. Resultado por posición monetaria |
10 |
|
El resultado por posición monetaria (REPOMO) que no haya sido presentado directamente en el patrimonio contable ni capitalizado en términos de lo establecido en la NIF B-10, debe presentarse en el estado de resultados en un rubro específico dentro del resultado de la operación cuando provenga de partidas del resultado de la operación. |
11 |
|
El REPOMO relacionado con partidas cuyos ajustes por valuación se reconozcan en el patrimonio contable, deberá presentarse en la cuenta de patrimonio contable que corresponda conforme a su naturaleza. B-15 Conversión de monedas extranjeras |
12 |
|
En la aplicación de la NIF B-15, el tipo de cambio a utilizar para establecer la equivalencia de la moneda nacional con el dólar de los Estados Unidos de América, será el tipo de cambio FIX publicado por el Banco de México en el Diario Oficial de la Federación el día hábil posterior a la fecha de transacción o de elaboración de los estados financieros, según corresponda. |
13 |
|
En el caso de divisas distintas al dólar de los Estados Unidos de América, deberán convertir la moneda respectiva a dólares de los Estados Unidos de América. Para realizar dicha conversión considerarán la cotización que rija para la moneda correspondiente en relación al mencionado dólar en los mercados internacionales, conforme lo establece el Banco de México en la regulación aplicable. |
14 |
|
Asimismo, deberá revelarse en notas a los estados financieros, el monto de las operaciones denominadas en moneda extranjera por las divisas más relevantes para la entidad, así como el tipo de cambio utilizado y su equivalente en moneda nacional, conforme a lo señalado en los dos párrafos anteriores. C-3 Cuentas por cobrar Alcance |
15 |
|
Para efectos del Boletín C-3, no deberán incluirse las cuentas por cobrar derivadas de las operaciones a que se refieren los criterios B-3 “Reportos”, B-4 “Préstamo de Valores” y B-5 “Derivados” emitidos por la CNBV, ya que las normas de reconocimiento, valuación presentación y revelación aplicables se encuentran contempladas en los mismos. |
16 |
|
Préstamos a funcionarios y empleados Los intereses derivados de préstamos a funcionarios y empleados se presentarán en el estado de resultados en el rubro de otros ingresos (egresos) de la operación. Estimación por irrecuperabilidad o difícil cobro |
17 |
|
Por los préstamos que otorguen las entidades a sus funcionarios y empleados, así como por aquellas cuentas por cobrar relativas a deudores identificados cuyo vencimiento se pacte desde su origen a un plazo mayor a 90 días naturales, deberán crear, en su caso, una estimación que refleje su grado de irrecuperabilidad. |
18 |
|
Dicha estimación deberá obtenerse efectuando un estudio que sirva de base para determinar los diferentes eventos futuros cuantificables que pudieran afectar el importe de esas cuentas por cobrar, mostrando de esa manera, el valor de recuperación estimado de los derechos exigibles. |
19 |
|
La estimación de las cuentas por cobrar que no estén comprendidas en el párrafo 18 anterior, deberá constituirse por el importe total del adeudo de acuerdo a los siguientes plazos: a) a los 60 días naturales siguientes a su registro inicial, cuando correspondan a deudores no identificados, y b) a los 90 días naturales siguientes a su registro inicial, cuando correspondan a deudores identificados. |
20 |
|
No se constituirá estimación por irrecuperabilidad o difícil cobro en los siguientes casos: a) saldos a favor de impuestos; b) impuesto al valor agregado acreditable, y c) cuentas liquidadoras. |
21 |
|
C-9 Pasivo, provisiones, activos y pasivos contingentes y compromisos Alcance |
|
|
Para efectos del Boletín C-9, no se incluyen los pasivos relativos a las operaciones a que se refieren los criterios B-3, B-4, B-5 y B-6, ya que éstos se encuentran contemplados en dichos criterios. C-11 Capital contable |
22 |
|
Para efectos de la NIF C-11, se entenderá como capital contable al patrimonio, el cual corresponde al derecho de los fideicomisarios de la entidad sobre los activos netos, que surge por las aportaciones de los fideicomitentes amparadas por constancias de derechos fiduciarios, para la constitución del patrimonio mínimo, el fondo de aportaciones, el fondo de compensación y los excedentes de patrimonio mínimo a que se refiere la regulación aplicable, las aportaciones para futuros aumentos de patrimonio formalizadas por el comité técnico y la prima por emisión de derechos fiduciarios, así como a las ganancias o pérdidas generadas en la operación de la entidad. El patrimonio contable se dividirá en patrimonio contribuido y patrimonio ganado. |
23 |
|
El patrimonio contribuido está representado por la suma del valor de las constancias de derechos fiduciarios. |
24 |
|
El patrimonio ganado corresponde al resultado de las actividades operativas de la entidad y de otros eventos o circunstancias que le afecten. |
25 |
|
En notas a los estados financieros se deberán revelar todas las características del patrimonio y sus restricciones, así como el régimen de inversión aplicable para el patrimonio mínimo. |
26 |
|
Asimismo, en adición a las revelaciones para las reservas de capital previstas en la NIF C-11, se deberán revelar las políticas establecidas por el Comité Técnico para la constitución de las reservas por Fondo Complementario y por Mitigación de Riesgo de Negocio, de conformidad con la normatividad aplicable. |
27 |
|
D-3 Beneficios a los empleados |
|
|
El pasivo generado por beneficios a los empleados se presentará en el balance general dentro del rubro otras cuentas por pagar. |
28 |
|
Adicionalmente, mediante notas a los estados financieros se deberá revelar: a) la forma en que la Participación de los Trabajadores en las Utilidades (PTU) fue determinada, explicando las bases utilizadas para su cálculo, y b) la identificación de las obligaciones por beneficios a los empleados en corto y largo plazo. |
29 |
|
Los pagos anticipados que surjan de la aplicación de esta NIF, formarán parte del rubro de otros activos. D-4 Impuestos a la utilidad |
30 |
|
Para el caso de los impuestos a la utilidad causados, se revelará mediante notas a los estados financieros la forma en la que estos fueron determinados, explicando las bases utilizadas para su cálculo. |
31 |
|
Respecto a la revelación requerida en la NIF D-4 sobre los conceptos de diferencias temporales, adicionalmente se deberá revelar las relacionadas con las principales operaciones de las entidades. D-5 Arrendamientos Arrendamientos capitalizables Requisitos |
32 |
|
Para efectos de los requisitos establecidos en el párrafo 33 del Boletín D-5, se entenderá que el periodo de arrendamiento es sustancialmente igual a la vida útil remanente del bien arrendado, si dicho contrato cubre al menos el 75 % de la vida útil del mismo. Asimismo, el valor presente de los pagos mínimos será sustancialmente igual al valor de mercado del bien arrendado, si dicho valor presente constituye al menos un 90% de aquel valor. Arrendamientos operativos Contabilización para el arrendatario |
33 |
|
Para efectos de presentación, el arrendatario deberá incluir en el balance general el pasivo por arrendamiento como parte del rubro de acreedores diversos y otras cuentas por pagar, y en el estado de resultados el gasto por arrendamiento en el rubro de gastos de administración y promoción. Subarrendamientos y transacciones similares Contabilización para el arrendatario original |
34 |
|
Las afectaciones a resultados del ejercicio a que se refiere el párrafo 76 del Boletín D-5, relativas a la terminación del arrendamiento original, se presentarán en el rubro de otros ingresos (egresos) de la operación en el estado de resultados. |
35 |
|
D-6 Capitalización del resultado integral de financiamiento |
|
|
Para los efectos de esta NIF se entenderá como Resultado Integral de Financiamiento a los siguientes conceptos: a) intereses; b) resultado por posición monetaria, c) utilidad o pérdida en cambios y d) los otros costos asociados a que se refiere la NIF D-6. Dichos conceptos podrán ser capitalizados a los activos calificables, en lugar de ser reconocidos en el estado de resultados como ingresos o gastos por intereses u otros ingresos (egresos) de la operación, según corresponda, con base en lo establecido en la citada NIF D-6. |
36 |
|
Lo anterior, no será aplicable para activos calificables en los que en algún criterio contable específico emitido por la CNBV se establezca un tratamiento diferente. |
37 |
|
A-3 APLICACION DE NORMAS GENERALES Objetivo y alcance |
|
|
El presente criterio tiene por objetivo precisar el establecimiento de normas de aplicación general que las entidades deberán observar. |
1 |
|
Son materia del presente criterio el establecimiento de normas generales que deben ser consideradas en el reconocimiento, valuación, presentación y revelación aplicables para los criterios de contabilidad para cámaras de compensación. Activos restringidos |
2 |
|
Se considera como tales a todos aquellos activos respecto de los que existen circunstancias por las cuales no se puede disponer o hacer uso de ellos, debiendo permanecer en el mismo rubro del cual se originan. Asimismo se considerará que forman parte de esta categoría, aquellos activos provenientes de operaciones que no se liquiden el mismo día, es decir se reciban con fecha valor distinta a la de concertación. |
3 |
|
Para este tipo de activos, se deberá revelar en una nota a los estados financieros este hecho y el saldo de los mismos por tipo de operación. Cuentas liquidadoras |
4 |
|
Tratándose de las operaciones activas y pasivas que realicen las entidades, por ejemplo, en materia de inversiones en valores, reportos, préstamo de valores, derivados y las aportaciones iniciales mínimas que la cámara de compensación requiera a los socios liquidadores para el fondo de aportaciones por las posiciones que mantengan, una vez que estas lleguen a su vencimiento y mientras no se perciba o entregue la liquidación correspondiente, según se haya pactado en el contrato respectivo, el monto de las operaciones vencidas por cobrar o por pagar deberá registrarse en cuentas liquidadoras (deudores o acreedores por liquidación de operaciones). |
5 |
|
Asimismo, por las operaciones en las que no se pacte la liquidación inmediata o fecha valor mismo día, incluyendo las de compraventa de divisas, en la fecha de concertación se deberá registrar en cuentas liquidadoras el monto por cobrar o por pagar, en tanto no se efectúe la liquidación de las mismas. En los casos en que el monto por cobrar no se realice a los 90 días naturales siguientes a partir de la fecha en que se haya registrado en cuentas liquidadoras se reclasificará como adeudo vencido y se deberá constituir simultáneamente la estimación por irrecuperabilidad o difícil cobro por el importe total del mismo conforme a lo establecido por el criterio A-2 “Aplicación de normas particulares”. |
6 |
|
Para efectos de presentación de los estados financieros, las cuentas liquidadoras se presentarán en el rubro de cuentas por cobrar (neto) u otras cuentas por pagar, según corresponda. El saldo de las cuentas liquidadoras deudoras y acreedoras podrá ser compensado en términos de lo establecido para las reglas de compensación previstas en el presente criterio. |
7 |
|
Respecto a las operaciones a que se refiere el párrafo 6, se deberá revelar el saldo por cobrar o por pagar de la misma, por cada tipo de operación de la cual provengan (divisas, inversiones en valores, reportos, préstamo de valores, aportaciones iniciales mínimas, etc.), especificando que se trata de operaciones pactadas en las que queda pendiente su liquidación. |
8 |
|
Estimaciones y provisiones diversas |
|
|
No se deberán crear, aumentar o disminuir contra los resultados del ejercicio estimaciones o provisiones con fines indeterminados y/o no cuantificables, así como aquellas en las cuales exista normatividad en cuanto a su valuación. Intereses devengados |
9 |
|
Los intereses devengados por las diferentes partidas de activo o pasivo deberán presentarse en el balance general junto con su principal correspondiente. Reconocimiento o cancelación de activos y/o pasivos |
10 |
|
El reconocimiento o cancelación en los estados financieros de los activos y/o pasivos, incluyendo aquellos provenientes de operaciones de compraventa de divisas, inversiones en valores, reportos, préstamo de valores y derivados, se realizará en la fecha en que se concierte la operación, independientemente de la fecha de liquidación o entrega del bien. Reglas de compensación |
11 |
|
Los activos financieros y pasivos financieros serán objeto de compensación de manera que se presente en el balance general el saldo deudor o acreedor, según corresponda, si y solo si, la entidad cumple con las dos condiciones siguientes: a) tiene el derecho exigible legalmente de compensar los importes reconocidos en cualquier circunstancia, es decir: i. no debe estar sujeto a la ocurrencia de una contingencia en el futuro, y ii. debe ser legalmente exigible en todas y cada una de las siguientes circunstancias: - el curso normal de las operaciones; - en el caso de incumplimiento; y - en caso de insolvencia o quiebra. b) la intención de liquidar la cantidad neta, o de realizar el activo y cancelar el pasivo, simultáneamente. |
12 |
|
Lo anterior, en adición a lo previsto en los criterios de contabilidad para las cámaras de compensación correspondientes a las operaciones en las que se establezca la forma de compensarlas, como es el caso de los criterios B-3 “Reportos” y B-5 “Derivados”. |
13 |
|
En el reconocimiento de una transferencia que no cumpla con los requisitos para dar de baja un activo financiero del balance general en términos de lo establecido por el criterio C-1 “Reconocimiento y baja de activos financieros”, la entidad no compensará el activo transferido con el pasivo asociado. |
14 |
|
Este criterio establece la presentación del saldo neto sobre los activos financieros y pasivos financieros compensados, cuando al hacerlo se reflejen los flujos futuros de efectivo esperados por la entidad al liquidar dos o más instrumentos financieros de forma separada. Cuando la entidad tiene el derecho de recibir o pagar un importe único sobre el saldo neto, y además tenga la intención de hacerlo así, posee efectivamente un único activo financiero o pasivo financiero, respectivamente. En otras circunstancias, los activos financieros y pasivos financieros se presentarán por separado, dentro de los rubros que resulten aplicables de acuerdo con el tipo de bien de que se trate conforme a lo establecido por los criterios de contabilidad aplicables. |
15 |
|
La compensación de activos financieros y pasivos financieros reconocidos, y la presentación en el balance general del saldo deudor o acreedor, no equivale a la baja del balance general del activo financiero o pasivo financiero. La compensación no tiene efectos en los resultados del ejercicio; en contraposición, la baja del balance general de un instrumento financiero no solo implica la desaparición de la partida reconocida en el balance general, sino que también puede dar lugar al reconocimiento de un efecto en los resultados del ejercicio. |
16 |
|
La compensación es un derecho legal del deudor, adquirido a través de un contrato, tal como un “contrato marco de compensación” u otro medio distinto, para cancelar o eliminar total o parcialmente una cuenta por pagar a un acreedor. En circunstancias excepcionales, un deudor puede tener un derecho legal para compensar una cantidad que le debe un tercero con el importe por pagar a un acreedor; por ejemplo, un acuerdo entre las tres partes que establezca claramente el derecho del deudor para realizar tal compensación. En este sentido, considerando que el derecho a compensar es de naturaleza legal, las condiciones legales en que se apoya este derecho pueden variar y por eso deben tomarse en cuenta las leyes aplicables a las operaciones entre las partes implicadas. |
17 |
|
La existencia de un derecho a compensar un activo financiero y un pasivo financiero afectará los derechos y obligaciones asociados con los activos financieros y pasivos financieros correspondientes, y podrá afectar al nivel de exposición de la entidad a los riesgos de crédito y liquidez. No obstante, la existencia del derecho, por sí mismo, no es una razón suficiente para la compensación. Si no se tiene la intención de ejercer el derecho de compensar o de liquidar simultáneamente las dos posiciones, no resultarán afectados ni el importe ni la fecha de los flujos futuros de efectivo de la entidad derivados de ambos instrumentos. Cuando la entidad tenga intención de ejercer el derecho de compensar y liquidar simultáneamente las dos posiciones, la presentación del activo y del pasivo en términos netos reflejará de manera adecuada el importe y la fecha de los flujos futuros de efectivo, así como los riesgos a que dichos flujos están sometidos. La intención, ya sea de una o ambas partes, de liquidar en términos netos, sin el correspondiente derecho para hacerlo, no es suficiente para justificar la compensación, puesto que los derechos y las obligaciones asociados con el activo financiero o el pasivo financiero, individualmente considerados, permanecen sin alteración. |
18 |
|
La intención de la entidad, respecto a la liquidación de activos financieros y pasivos financieros específicos, puede estar influida por sus prácticas de negocio habituales, por las exigencias de los mercados financieros o por otras circunstancias, que puedan limitar la posibilidad de liquidar por el neto o de liquidar simultáneamente los instrumentos. Cuando la entidad tenga el derecho de compensar, pero no la intención de liquidar en términos netos o de realizar el activo financiero y liquidar el pasivo financiero de forma simultánea, el efecto que tenga el mencionado derecho de compensación sobre la exposición al riesgo crediticio de la entidad se deberá revelar en notas a los estados financieros. |
19 |
|
En el caso de liquidación simultánea, los flujos de efectivo serán, efectivamente, equivalentes a una sola cantidad neta, y no existirá exposición al riesgo de crédito o liquidez. En otras circunstancias, la entidad podrá liquidar dos instrumentos mediante cobros y pagos independientes, resultando así expuesta al riesgo de crédito por el importe total del activo o al riesgo de liquidez por el importe total del pasivo. Dichas exposiciones al riesgo pueden ser significativas, aunque tengan una duración relativamente corta en el tiempo. De acuerdo con lo anterior, se considerará que la realización de un activo financiero es simultánea con la liquidación de un pasivo financiero solo cuando las dos transacciones ocurran simultáneamente. |
20 |
|
Por lo general, será inadecuado realizar la compensación de activos financieros, si no se cumplen las condiciones establecidas en el párrafo 12, cuando: a) se utilicen varios instrumentos financieros diferentes como si todos tuvieran las características de un único instrumento financiero (dando lugar a un “instrumento sintético”), o b) los activos financieros y pasivos financieros surjan a partir de instrumentos financieros que tengan, básicamente, la misma exposición al riesgo, pero impliquen a diferentes contrapartes (por ejemplo, activos financieros y pasivos financieros dentro de un mismo portafolio de derivados). |
21 |
|
Una entidad que haya suscrito varias transacciones de instrumentos financieros con una sola contraparte puede realizar con ella un “contrato marco de compensación”. Tal acuerdo contempla una única liquidación, por compensación, de todos los instrumentos financieros acogidos al mismo, en caso de incumplimiento o de terminación de cualquiera de los contratos. Un “contrato marco de compensación”, por lo general, crea un derecho a compensar que se convierte en exigible y, por tanto, afecta a la realización o cancelación de activos financieros y pasivos financieros individuales, solo cuando se presenten determinadas situaciones de insolvencia o en otras circunstancias anormales dentro del curso normal de las actividades de la entidad. Un “contrato marco de compensación” no cumple las condiciones para compensar instrumentos a menos que se satisfagan las dos condiciones del párrafo 12. Cuando los activos financieros y pasivos financieros sujetos a un “contrato marco de compensación” no hayan sido objeto de compensación, se revelará el efecto que el acuerdo tiene en la exposición de la entidad al riesgo de crédito. Revelación de información financiera |
22 |
|
En relación a la revelación de información financiera, se deberá tomar en cuenta lo establecido en la NIF A-7 “Presentación y revelación”, respecto a que la responsabilidad de rendir información sobre la entidad económica descansa en su administración, debiendo reunir dicha información, determinadas características cualitativas tales como la confiabilidad, la relevancia, la comprensibilidad y la comparabilidad con base en lo previsto en la NIF A-1 “Estructura de las normas de información financiera”. |
23 |
|
Las entidades en el cumplimiento de las normas de revelación previstas en los presentes criterios de contabilidad deberán considerar a la importancia relativa en términos de la NIF A-4 “Características cualitativas de los estados financieros” es decir, deberán mostrar los aspectos más significativos de la entidad reconocidos contablemente tal y como lo señala dicha característica asociada a la relevancia. |
24 |
|
Lo anterior implica, entre otros elementos, que la importancia relativa requiere del ejercicio del juicio profesional ante las circunstancias que determinan los hechos que refleja la información financiera. En el mismo sentido, debe obtenerse un equilibrio apropiado entre las características cualitativas de la información financiera con el fin de cumplir el objetivo de los estados financieros, para lo cual debe buscarse un punto óptimo más que la consecución de niveles máximos de todas las características cualitativas. |
25 |
|
No obstante, por lo que se refiere a la importancia relativa, esta no será aplicable a la información: a) requerida por la CNBV a través de otras disposiciones de carácter general que al efecto emita, distintas a las contenidas en los presentes criterios; b) adicional específica requerida por la CNBV, relacionada con sus actividades de supervisión, y c) requerida mediante la emisión o autorización, en su caso, de criterios o registros contables especiales. Valorización de la UDI |
26 |
|
El valor a utilizar será aquel dado a conocer por el Banco de México en el Diario Oficial de la Federación, aplicable en la fecha de la valuación. |
27 |
|
A-4 APLICACION SUPLETORIA A LOS CRITERIOS DE CONTABILIDAD Objetivo y alcance |
|
|
El presente criterio tiene por objetivo precisar la aplicación de las normas contenidas en la NIF A-8 “Supletoriedad” emitida por el CINIF, considerando que, al aplicarla, la información financiera se está preparando y presentando de acuerdo con criterios de contabilidad para cámaras de compensación. Definición |
1 |
|
Para efectos de los criterios de contabilidad para cámaras de compensación, el proceso de supletoriedad aplica cuando en la ausencia de normas contables expresas emitidas por la CNBV en lo particular, y del CINIF en lo general, éstas son cubiertas por un conjunto formal y reconocido de normas. Concepto de supletoriedad y norma básica |
2 |
|
A falta de un criterio de contabilidad específico de la CNBV para las entidades y en segundo término para las instituciones de crédito, o en un contexto más amplio, de las NIF, se aplicarán las bases para supletoriedad previstas en la NIF A-8 antes mencionada, en conjunto con lo previsto en las disposiciones del presente criterio. Otra normatividad supletoria |
3 |
|
Solo en caso de que las Normas Internacionales de Información Financiera (NIIF) a que se refiere la NIF A-8, no den solución al reconocimiento contable, se podrá optar por una norma supletoria que pertenezca a cualquier otro esquema normativo, siempre que cumpla con todos los requisitos señalados en la citada NIF A-8 para una norma supletoria, así como con los previstos en el párrafo 6 del presente criterio, debiéndose aplicar la supletoriedad en el orden siguiente: a) los Principios de Contabilidad Generalmente Aceptados (PCGA) definitivos, aplicables en los Estados Unidos de América, y b) cualquier norma de contabilidad que forme parte de un conjunto de normas formal y reconocido. |
4 |
|
Para efectos del párrafo anterior, se considera que forman parte de los PCGA aplicables en los Estados Unidos de América tanto las fuentes oficiales (authoritative) como las fuentes no oficiales (nonauthoritative), conforme a lo establecido en el Tópico 105 de la Codificación (Codification) del Consejo de Normas de Contabilidad Financiera (Financial Accounting Standards Board, FASB), en el orden siguiente: a) Fuentes oficiales: la Codificación, las reglas o interpretaciones de la Comisión de Valores (Securities and Exchange Commission, SEC), los boletines contables del equipo de trabajo de la SEC (Staff Accounting Bulletins), y posturas de la SEC acerca de los Consensos de la Junta sobre Aspectos Emergentes del FASB (FASB Emerging Issues Task Force, EITF), y b) Fuentes no oficiales: prácticas ampliamente reconocidas y preponderantes ya sea de manera generalizada o en una industria específica, las declaraciones de conceptos del FASB (FASB Concepts Statements), documentos del Instituto Americano de Contadores Públicos Certificados (American Institute of Certified Public Accountants, AICPA, Issues Papers), pronunciamientos de asociaciones profesionales o agencias regulatorias, y preguntas y respuestas del Servicio de Información Técnico incluidas en las ayudas prácticas-técnicas del AICPA (Technical Information Service Inquiries and Replies included in AICPA Technical Practice Aids). |
5 |
|
Requisitos de una norma supletoria y reglas de la supletoriedad |
|
|
Adicionalmente a lo establecido en la referida NIF A-8, las normas que se apliquen supletoriamente deberán cumplir con lo siguiente: a) no podrán aplicarse de manera anticipada; b) no deben contravenir con la filosofía y los conceptos generales establecidos en los criterios de contabilidad para cámaras de compensación; c) no será aplicable el proceso de supletoriedad que, en su caso, se encuentre previsto dentro de cada una de las normas utilizadas supletoriamente, excepto cuando dicha supletoriedad cumpla con los incisos anteriores y se cuente con la autorización de esta CNBV, y d) serán sustituidas las normas que hayan sido aplicadas en el proceso de supletoriedad, al momento de que se emita un criterio de contabilidad específico por parte de la CNBV o una NIF, sobre el tema en el que se aplicó dicho proceso. |
6 |
|
Normas de revelación Las entidades que sigan el proceso supletorio consignado en este criterio, deberán comunicar por escrito a la vicepresidencia de la CNBV encargada de su supervisión dentro de los 10 días naturales siguientes a su aplicación, la norma contable que se hubiere adoptado supletoriamente, así como su base de aplicación y la fuente utilizada. Adicionalmente, las entidades deberán revelar mediante notas a los estados financieros, la información solicitada en la citada NIF A-8 y la cuantificación de sus impactos en los estados financieros. |
7 |
|
B-1 DISPONIBILIDADES Objetivo y alcance |
|
|
El presente criterio tiene por objetivo definir las normas particulares relativas al reconocimiento, valuación, presentación y revelación en los estados financieros de las partidas que integran el rubro de disponibilidades en el balance general de las entidades. |
1 |
|
Para efectos del párrafo anterior, el rubro de disponibilidades estará integrado por caja, billetes y monedas, depósitos en entidades financieras efectuados en el país o en el extranjero representados en efectivo. En este rubro también se incluye a la compra de divisas que no se consideren derivados conforme lo establece el Banco de México en la regulación aplicable. |
2 |
|
Los depósitos en entidades financieras representados o invertidos en títulos serán objeto del criterio B-2 “Inversiones en valores”. Normas de reconocimiento y valuación |
3 |
|
Las disponibilidades se deberán reconocer y mantener valuadas a su valor nominal. |
4 |
|
Los rendimientos que generen los depósitos se reconocerán en los resultados del ejercicio conforme se devenguen. |
5 |
|
Las divisas adquiridas que se pacte liquidar en una fecha posterior a la concertación de la operación de compraventa, se reconocerán a dicha fecha de concertación como una disponibilidad restringida (divisas a recibir), en tanto que, las divisas vendidas se registrarán como una salida de disponibilidades (divisas a entregar). La contraparte deberá ser una cuenta liquidadora, acreedora o deudora, según corresponda, de conformidad con lo establecido en el criterio A-3 “Aplicación de normas generales”. Normas de presentación Balance general |
6 |
|
El rubro de disponibilidades deberá mostrarse en el balance general de las entidades como la primera partida que integra el activo. |
7 |
|
En caso de que exista sobregiro en cuentas de cheques reportado en el estado de cuenta emitido por la institución de crédito correspondiente, el monto del sobregiro debe presentarse en el rubro de otras cuentas por pagar, aun cuando se mantengan otras cuentas de cheques con la misma institución de crédito. De igual manera, el saldo compensado de divisas a recibir con las divisas a entregar, o si algún concepto que integra el rubro de disponibilidades, llegara a mostrar saldo negativo, dicho concepto deberá ser presentado en el rubro de otras cuentas por pagar. |
8 |
|
Estado de resultados |
|
|
Los rendimientos que generan los depósitos en entidades financieras, así como los efectos de valorización de aquellos constituidos en moneda extranjera, se presentarán en el estado de resultados, como un ingreso o gasto por intereses, en tanto que los resultados por valuación y compraventa de divisas, se agruparán en el rubro de resultado por valuación a valor razonable o resultado por compraventa, según corresponda, a que hace referencia el criterio D-2 “Estado de resultados”. Normas de revelación |
9 |
|
El rubro de disponibilidades se desglosará mediante notas a los estados financieros incluyendo, según sea el caso, caja, billetes y monedas, depósitos en entidades financieras efectuados en el país y en el extranjero. Asimismo, deberán observarse en su caso, las siguientes reglas: 1. Cuando alguna partida dentro del rubro tenga restricción en cuanto a disponibilidad o fin a que se destina, este hecho deberá revelarse. 2. En caso de que el saldo de disponibilidades se presente en el pasivo, en términos de lo señalado en el párrafo 8, se deberá revelar este hecho y las causas que le dieron origen. 3. Se deberá revelar la existencia de disponibilidades denominadas en moneda extranjera, indicando su monto, tipo de moneda de que se trata, plazo de liquidación, cotizaciones utilizadas para su conversión y su equivalente en moneda nacional. |
10 |
|
B-2 INVERSIONES EN VALORES Objetivo y alcance |
|
|
El presente criterio tiene por objetivo definir las normas particulares relativas al reconocimiento, valuación, presentación y revelación en los estados financieros de las operaciones con inversiones en valores que realicen las entidades. |
1 |
|
Son materia del presente criterio, los siguientes aspectos: a) reconocimiento y valuación inicial de las inversiones en valores; b) reconocimiento posterior de las ganancias o pérdidas derivadas de las inversiones en valores; c) reconocimiento del deterioro de las inversiones en valores, y d) baja de las inversiones en valores del balance general de las entidades. |
2 |
|
No son objeto del presente criterio los siguientes temas: reportos y préstamo de valores; b) derivados; c) inversiones permanentes contempladas por las NIF B-8 “Estados financieros consolidados o combinados”, NIF C-7 “Inversiones en asociadas, negocios conjuntos y otras inversiones permanentes” y NIF C-21 “Acuerdos con control conjunto”; d) inversiones derivadas de planes de pensiones y jubilaciones, y e) aportaciones recibidas en valores que integren el fondo de aportaciones. Definiciones |
3 |
|
Costo amortizado.- Para los efectos de este criterio, es el monto al que se valúa un activo financiero que resulta de ajustar el valor al que se reconoce inicialmente por (i) los pagos del principal, (ii) más o menos la amortización acumulada, usando el método de interés efectivo, de cualquier diferencia entre el valor al que se reconoce inicialmente y el valor a su vencimiento y (iii) menos cualquier reducción en valor por deterioro. |
4 |
|
Costos de transacción.- Para los efectos de este criterio, son aquellos costos incrementales directamente atribuibles a la adquisición o disposición de un activo financiero. Un costo es incremental si este no se hubiera incurrido de no haberse adquirido o dispuesto un instrumento financiero. Por ejemplo, comisiones pagadas a agentes, consultores, negociadores, así como cargos por parte de bolsas de valores, entre otros. Los costos de transacción no incluyen el descuento o sobreprecio recibido o pagado por títulos de deuda, costos de financiamiento o costos administrativos internos. |
5 |
|
Deterioro.- Es la condición existente cuando el valor en libros de las inversiones en valores excede el monto recuperable de dichos valores. |
6 |
|
Instrumentos de patrimonio neto.- Activo representado a través de un título, certificado o derecho derivado de un contrato, entre otros, que representa una participación residual en los activos de una entidad, después de deducir todos sus pasivos, como podrían ser las acciones, partes sociales, intereses residuales, entre otros. |
7 |
|
Inversiones en valores.- Aquellas que se realicen en activos constituidos por instrumentos de patrimonio neto, obligaciones, bonos, certificados y demás títulos de crédito y documentos que se emiten en serie o en masa y que la entidad mantiene en posición propia. |
8 |
|
Método de interés efectivo.- Es aquel mediante el cual se calcula el costo amortizado de un activo financiero o pasivo financiero (o grupo de los mismos) y el reconocimiento del ingreso o gasto financiero a lo largo del periodo relevante. Lo anterior, mediante la aplicación de la tasa de interés efectiva, es decir, la tasa de descuento que iguala exactamente los flujos futuros de efectivo por cobrar o por pagar estimados a lo largo de la vida esperada del activo financiero o pasivo financiero, o cuando sea adecuado, en un periodo más corto (por ejemplo, cuando existe la posibilidad de un pago o redención anticipados), con el valor neto en libros de dicho activo financiero o pasivo financiero. |
9 |
|
Riesgo de crédito.- Es aquel riesgo de que una de las partes de un instrumento financiero cause una pérdida financiera a la otra parte por incumplir una obligación. |
10 |
|
Riesgo de mercado.- Es aquel riesgo de que el valor razonable o los flujos futuros de un instrumento financiero puedan fluctuar como consecuencia de las variaciones en los precios de mercado. El riesgo de mercado comprende tres tipos de riesgos: riesgo de tipo de cambio (originado por variaciones en el tipo de cambio), riesgo de tasa de interés (proveniente de variaciones en las tasas de interés de mercado) y otros riesgos de precios (causados por factores particulares del instrumento financiero en concreto o de su emisor, o bien, por factores que afecten a todos los instrumentos financieros similares negociados en el mercado). |
11 |
|
Tasa de interés efectiva.- Tasa obtenida mediante la estimación de flujos de efectivo considerando todas las condiciones contractuales del instrumento financiero (por ejemplo las comisiones e intereses pagados o recibidos por las partes del contrato, los costos de transacción y cualquier otra prima o descuento), sin considerar las pérdidas crediticias futuras. Cuando extraordinariamente los flujos de efectivo y la vida esperada de un grupo de activos financieros substancialmente similares no puedan ser estimados confiablemente, la entidad utilizará los flujos de efectivo contractuales a lo largo del periodo contractual de cada activo financiero. |
12 |
|
Títulos conservados a vencimiento.- Son aquellos títulos de deuda, cuyos pagos son fijos o determinables y con vencimiento fijo (lo cual significa que un contrato define los montos y fechas de los pagos a la entidad tenedora), respecto a los cuales la entidad tiene tanto la intención como la capacidad de conservar hasta su vencimiento. No se podrá clasificar un título como conservado a vencimiento, si durante el ejercicio en curso o durante los dos ejercicios anteriores, la entidad vendió títulos clasificados en la categoría de conservados a vencimiento, independientemente de que los títulos por clasificar o los previamente vendidos tengan características similares o no. A este respecto, se considerará que se ha mantenido tanto la intención como la capacidad de conservar los títulos hasta su vencimiento cuando se hayan efectuado previamente ventas que se encuentren en las siguientes circunstancias: a) se efectúen dentro de los 28 días naturales previos a su vencimiento o, en su caso, de la fecha de la opción de recompra del título por parte del emisor, u b) ocurran después de que la entidad haya devengado o, en su caso, cobrado más del 85% de su valor original en términos nominales. |
13 |
|
Títulos de deuda.- Son aquellos instrumentos que, en adición a que constituyen para una parte un derecho y para la otra una obligación, poseen un plazo conocido y generan al poseedor de los títulos, flujos de efectivo durante o al vencimiento del plazo de los mismos. |
14 |
|
Títulos para negociar.- Son aquellos valores que las entidades adquieren con la intención de enajenarlos, obteniendo ganancias derivadas de las diferencias en precios que resulten de las operaciones de compraventa en el corto plazo, que con los mismos realicen como participantes del mercado. |
15 |
|
Valor en libros.- Es el saldo de una inversión en un título, incluyendo las afectaciones por el resultado por valuación, intereses, dividendos devengados no cobrados, pérdida por deterioro o de alguna otra afectación que le corresponda, según sea el caso, que se determine conforme a este criterio. |
16 |
|
Valor razonable.- Monto por el cual puede intercambiarse un activo o liquidarse un pasivo entre partes informadas, interesadas e igualmente dispuestas en una transacción de libre competencia. Clasificación |
17 |
|
Al momento de su adquisición, las inversiones en valores deberán clasificarse en títulos para negociar, o bien, títulos conservados a vencimiento. Cada una de estas categorías posee normas específicas en lo referente a normas de reconocimiento, valuación y presentación en los estados financieros. |
18 |
|
Para poder clasificar un instrumento en la categoría de títulos conservados a vencimiento, se deberá: i. tener la intención y capacidad de mantenerlos hasta su vencimiento, y ii. no estar imposibilitado para clasificarlos como conservados a vencimiento conforme a lo señalado en el párrafo 13. Normas de reconocimiento |
19 |
|
Al momento de su adquisición, las inversiones en valores se reconocerán inicialmente a su valor razonable (el cual incluye, en su caso, el descuento o sobreprecio), de conformidad con lo establecido para tales efectos en el criterio C-1 “Reconocimiento y baja de activos financieros”. |
20 |
|
Los costos de transacción por la adquisición de los títulos se reconocerán, dependiendo de la categoría en que se clasifiquen, como sigue: a) Títulos para negociar.- En los resultados del ejercicio en la fecha de adquisición. b) Títulos conservados a vencimiento.- Inicialmente como parte de la inversión. |
21 |
|
Para la baja del balance general de las inversiones en valores deberá atenderse a los lineamientos previstos para tales efectos en el criterio C-1, así como a lo señalado en el párrafo 28. |
22 |
|
Normas de valuación Normas generales de valuación Los títulos para negociar se valuarán a su valor razonable. |
23 |
|
Los títulos conservados a vencimiento se valuarán a su costo amortizado, lo cual implica que la amortización del premio o descuento (incluido, en su caso, en el valor razonable al que se reconocieron inicialmente), así como de los costos de transacción, formarán parte de los intereses devengados. Intereses devengados |
24 |
|
Los intereses devengados de los títulos de deuda se determinarán conforme al método de interés efectivo y se reconocerán en la categoría que corresponda dentro del rubro de inversiones en valores contra los resultados del ejercicio. En el momento en el que los intereses devengados se cobren, se deberá disminuir el rubro de inversiones en valores contra el rubro de disponibilidades. Dividendos |
25 |
|
Los dividendos de los instrumentos de patrimonio neto se reconocerán en la categoría de títulos para negociar dentro del rubro de inversiones en valores contra los resultados del ejercicio, en el momento en que se genere el derecho a recibir el pago de los mismos. Cuando los dividendos se cobren, se deberá disminuir el rubro de inversiones en valores contra el rubro de disponibilidades. Resultado por valuación de títulos para negociar |
26 |
|
El resultado por valuación de los títulos para negociar se reconocerá en los resultados del ejercicio. |
27 |
|
El resultado por valuación de los títulos para negociar que se enajenen, que haya sido previamente reconocido en los resultados del ejercicio, se deberá reclasificar como parte del resultado por compraventa en la fecha de la venta. |
28 |
|
Utilidad o pérdida en cambios |
|
|
La utilidad o pérdida en cambios proveniente de las inversiones en valores denominadas en moneda extranjera se reconocerá en los resultados del ejercicio. Reclasificaciones |
29 |
|
Las reclasificaciones hacia la categoría de títulos conservados a vencimiento se podrán efectuar en circunstancias extraordinarias (por ejemplo, la falta de liquidez en el mercado o que no exista un mercado activo para el mismo, entre otras), las cuales serán evaluadas y en su caso validadas mediante autorización expresa de la CNBV. |
30 |
|
Tratándose de las reclasificaciones que en su caso se hubieran autorizado de la categoría de títulos para negociar hacia títulos conservados a vencimiento, el resultado por valuación a la fecha de la reclasificación debió haber sido reconocido en el estado de resultados previamente. Cuentas liquidadoras |
31 |
|
Los títulos adquiridos que se pacte liquidar en fecha posterior a la concertación de la operación de compraventa y que hayan sido asignados, es decir, que hayan sido identificados, se reconocerán como títulos restringidos (a recibir) al momento de la concertación, en tanto que, los títulos vendidos se reconocerán como una salida de inversiones en valores (por entregar). La contrapartida deberá ser una cuenta liquidadora, acreedora o deudora, según corresponda, de conformidad con lo establecido en el criterio A-3 “Aplicación de normas generales”. Deterioro en el valor de un título |
32 |
|
Las entidades deberán evaluar si a la fecha del balance general existe evidencia objetiva de que un título está deteriorado. |
33 |
|
Se considera que un título está deteriorado y, por lo tanto, se incurre en una pérdida por deterioro, si y solo si, existe evidencia objetiva del deterioro como resultado de uno o más eventos que ocurrieron posteriormente al reconocimiento inicial del título, mismos que tuvieron un impacto sobre sus flujos de efectivo futuros estimados que puede ser determinado de manera confiable. Es poco probable identificar un evento único que individualmente sea la causa del deterioro, siendo más factible que el efecto combinado de diversos eventos pudiera haber causado el deterioro. |
34 |
|
La evidencia objetiva de que un título está deteriorado, incluye información observable, entre otros, sobre los siguientes eventos: a) dificultades financieras significativas del emisor del título; b) es probable que el emisor del valor sea declarado en concurso mercantil u otra reorganización financiera; c) incumplimiento de las cláusulas contractuales, tales como incumplimiento de pago de intereses o principal; d) la desaparición de un mercado activo para el título en cuestión debido a dificultades financieras, o e) que exista una disminución medible en los flujos de efectivo futuros estimados de un grupo de valores desde el reconocimiento inicial de dichos activos, aunque la disminución no pueda ser identificada con los valores individuales del grupo, incluyendo: i. cambios adversos en el estatus de pago de los emisores en el grupo, o ii. condiciones económicas locales o nacionales que se correlacionan con incumplimientos en los valores del grupo. |
35 |
|
La desaparición de un mercado activo debido a que un título ya no es negociado públicamente no necesariamente es evidencia de deterioro. Una disminución en la calificación crediticia de una entidad no es por sí misma evidencia de deterioro; sin embargo, podría serlo cuando se considere en combinación con información adicional. Un decremento en el valor razonable de un título por debajo de su costo amortizado no es necesariamente evidencia de deterioro (por ejemplo, un decremento en el valor razonable de un título de deuda que resulte de un incremento en la tasa de interés libre de riesgo, tal como la tasa de interés relativa a los certificados de tesorería emitidos por el Gobierno Federal). |
36 |
|
En algunos casos, la información observable requerida para estimar el monto de la pérdida por deterioro de un título, puede ser limitada o dejar de ser relevante en ciertas circunstancias, por lo que la entidad usará su juicio con base en su experiencia para determinar dicha pérdida por deterioro. Títulos para negociar |
37 |
|
Debido a que los títulos para negociar se valúan a valor razonable, reconociendo el resultado por valuación inmediatamente en los resultados del ejercicio, la pérdida por deterioro que, en su caso, se fuera generando respecto de dichos títulos, ya estaría implícita en el mencionado resultado por valuación, por lo que no se requiere realizar la evaluación de deterioro a que hace referencia esta sección. Títulos conservados a vencimiento |
38 |
|
Si existe evidencia objetiva de que se incurrió en una pérdida por deterioro respecto de un título conservado a vencimiento, el monto de la pérdida se determinará por la diferencia entre el valor en libros del título y el valor presente de los flujos de efectivo futuros estimados, descontados a la tasa de interés efectiva original del título (por ejemplo, la tasa de interés efectiva calculada en el reconocimiento inicial). El valor en libros del título se deberá reducir, reconociendo la pérdida por deterioro en los resultados del ejercicio. |
39 |
|
Si, en un periodo posterior, el monto de la pérdida por deterioro disminuye y dicha disminución puede estar relacionada objetivamente con un evento que ocurra después de que el deterioro fue reconocido, la pérdida por deterioro previamente reconocida deberá revertirse. El efecto por reversión del deterioro no deberá exceder el costo amortizado que el título hubiera tenido a esa fecha, si no se hubiera reconocido el deterioro. Dicho efecto deberá reconocerse en los resultados del ejercicio. Normas de presentación Balance general |
40 |
|
Las inversiones clasificadas como títulos para negociar y títulos conservados a vencimiento, se presentarán por separado en el rubro de inversiones en valores, manteniendo ese mismo orden. Estado de resultados |
41 |
|
Los intereses y rendimientos devengados y la utilidad o pérdida en cambios de las inversiones en valores, así como los dividendos de instrumentos de patrimonio neto, se presentarán en el rubro de ingresos por intereses o gastos por intereses, según corresponda. |
42 |
|
El resultado por valuación a valor razonable de los títulos para negociar, el importe de la pérdida por deterioro de títulos conservados a vencimiento, o bien, el efecto por reversión del deterioro de títulos de deuda clasificados como títulos conservados a vencimiento cuyo valor fue previamente ajustado por deterioro, se incluirán dentro del rubro de resultado por valuación a valor razonable. El resultado por compraventa de las inversiones en valores se presentará en el rubro de resultado por compraventa. Los costos de transacción de títulos para negociar se presentarán como parte de los otros ingresos (egresos) de la operación. |
43 |
|
Normas de revelación Las entidades deberán revelar en notas a los estados financieros la siguiente información relativa a las inversiones en valores: a) El valor en libros de las inversiones en valores por cada categoría de títulos. b) En caso de que la entidad haya efectuado ventas de títulos conservados a vencimiento, deberá revelar en sus estados financieros e informar a la CNBV, el monto y tipo de títulos vendidos, el tiempo remanente por el cual la categoría de conservados a vencimiento no podrá utilizarse en la clasificación de títulos, así como una explicación de los motivos de dicha situación. c) En caso de que la entidad, de conformidad con lo establecido en la sección de Reclasificaciones del presente criterio, haya obtenido de la CNBV autorización para reclasificar títulos, se requiere la revelación de este hecho, indicando específicamente la categoría desde y hacia la cual se efectuó la reclasificación, así como las características de los títulos reclasificados en cuanto a: su número, tasa promedio ponderada y tipo de emisor. Asimismo, se deberá revelar el valor en libros y el valor razonable de los títulos a la fecha de los estados financieros, cuando estos hayan sido transferidos hacia la categoría de títulos conservados a vencimiento. |
44 |
|
d) El valor razonable de las inversiones en valores que hayan sido otorgados como colateral, incluyendo aquellas que hubieran sido reclasificadas como restringidas de conformidad con lo establecido en el criterio C-1. e) Los términos y condiciones relacionados con el colateral. f) Si la entidad que recibe un colateral (consistente en activos financieros o no financieros) tiene el derecho de venderlo, sin que exista incumplimiento de la entidad otorgante del colateral, en términos de lo establecido en el criterio C-1, se deberá revelar: i. el valor razonable del colateral recibido; ii. el valor razonable de cualquier colateral vendido, o dado en garantía, y iii. los términos y condiciones asociados con el uso del colateral. g) Las ganancias o pérdidas netas sobre: i. títulos para negociar, y ii. títulos conservados a vencimiento. h) El total de ingresos por intereses y el total de gastos por intereses de títulos. i) Los ingresos y gastos por comisiones generadas por títulos. j) Los ingresos por intereses devengados por títulos deteriorados. k) El monto del deterioro de títulos conservados a vencimiento. l) El monto y origen del efecto por reversión del deterioro de títulos conservados a vencimiento. m) Las políticas contables relativas a las bases de valuación utilizadas en las inversiones en valores. n) Cualquier evento extraordinario que afecte la valuación de las inversiones en valores. o) Información que permita a los usuarios de los estados financieros de la entidad evaluar la naturaleza y grado de los riesgos que surgen de las inversiones en valores (por ejemplo, el tipo de riesgo y sus características, así como en qué medida afectan a la entidad), incluyendo de manera enunciativa pero no limitativa al riesgo de crédito y de mercado, a los que dicha entidad está expuesta al final del periodo, así como la forma en que dichos riesgos son administrados (por ejemplo, el establecimiento de un grupo de monitoreo cuya función sea la supervisión y determinación de los riesgos, así como el grado de apego a las políticas establecidas para tales efectos). p) Revelación cualitativa. Para cada tipo de riesgo que surge de las inversiones en valores: i. las exposiciones al riesgo y cómo surgen; ii. sus objetivos, políticas y procesos para administrar el riesgo y los métodos usados para medirlo, y iii. cualquier cambio en (i) o (ii), respecto del periodo anterior. |
|
|
q) Revelación cuantitativa. Para cada tipo de riesgo que surge de las inversiones en valores: i. un resumen de la información cuantitativa sobre sus exposiciones al riesgo al final del periodo, el cual se basará en la información internamente proporcionada al personal clave de la administración de la entidad; ii. la revelación cuantitativa para cada tipo de riesgo (de crédito y de mercado) que se detalla en los incisos s) y t), al grado en que no haya sido proporcionada de acuerdo con el inciso (i) anterior, a menos de que el riesgo no sea material, y iii. concentraciones de riesgo, si no es evidente de acuerdo con los incisos (i) y (ii) anteriores. r) Si la información cuantitativa revelada al final del periodo no es representativa de la exposición de la entidad al riesgo durante el periodo, se deberá proporcionar información adicional que sea representativa. s) Con respecto al riesgo de crédito: Para cada categoría de títulos: i. el monto que mejor representa la exposición máxima al riesgo de crédito al final del periodo, sin tomar en cuenta algún colateral recibido u otro tipo de mejora crediticia (por ejemplo garantías); ii. con respecto al monto revelado en el inciso (i) anterior, una descripción del colateral recibido o de otro tipo de mejoras crediticias; iii. información sobre la calidad crediticia de las inversiones en valores que no están deterioradas; iv. el valor en libros de las inversiones en valores, cuyos términos han sido renegociados, y que de otra forma estarían deterioradas; v. un análisis de las inversiones en valores que individualmente se hayan deteriorado al final del periodo, incluyendo los factores que la entidad consideró para tales efectos, y vi. con respecto a los montos revelados en el inciso (v) anterior, una descripción del colateral recibido por la entidad y de otras mejoras crediticias y, a menos que sea impráctico, una estimación de su valor razonable. Si una entidad obtiene activos financieros o no financieros durante el periodo, ejerciendo el colateral o solicitando otro tipo de mejoras crediticias, y los citados activos cumplen con las normas de reconocimiento contenidas en los criterios de contabilidad para cámaras de compensación, se revelará lo siguiente: i. la naturaleza y el valor en libros de los activos obtenidos, y ii. cuando los activos no sean inmediatamente convertibles en efectivo, las políticas para vender dichos activos, o bien, utilizarlos en la operación. t) Con relación al riesgo de mercado, un análisis de sensibilidad por cada tipo de riesgo de mercado al que la entidad esté expuesta al final del periodo, mostrando: i. los métodos, principales parámetros y supuestos utilizados para la preparación del análisis; ii. una explicación del objetivo del método utilizado y de las limitaciones que pudieran resultar en la información al no reflejar completamente el valor razonable de las inversiones en valores, y iii. cambios en los métodos y supuestos utilizados en el periodo anterior, así como las razones de dichos cambios. u) Las inversiones en valores distintas a títulos gubernamentales, que estén integradas por títulos de deuda de un mismo emisor y que representen más del 5% del patrimonio contable de la entidad, indicando las principales características de éstas (emisión, plazo promedio ponderado para el vencimiento y tasa promedio ponderada). v) En caso de que la entidad adquiera derechos fiduciarios emitidos por un fideicomiso y dicha emisión haya sido en serie o en masa, deberá revelarse el bien subyacente de dichos derechos fiduciarios, así como el monto, el plazo y demás características de los mismos. |
|
|
El apéndice A es parte integral del criterio B-2. Su contenido ilustra la aplicación del presente criterio, con la finalidad de aclarar su significado. |
|
|
APÉNDICE A GUIA DE APLICACIÓN Clasificación en la categoría de títulos conservados a vencimiento Casos específicos |
|
|
Los títulos de deuda con tasa de interés variable pueden cumplir con las condiciones para ser clasificados como títulos conservados a vencimiento. |
GA1 |
|
El riesgo de crédito no impide que un título sea clasificado como conservado a vencimiento, siempre y cuando los pagos contractuales sean fijos y determinables, y que las demás condiciones para dicha clasificación se cumplan. |
GA2 |
|
La intención y capacidad de una entidad de conservar títulos de deuda hasta su vencimiento no se ve necesariamente afectada, si dichos títulos han sido otorgados en garantía como colateral en operaciones de préstamo de valores. No obstante lo anterior, la entidad no tiene la intención o la capacidad de conservar títulos de deuda hasta su vencimiento, si la misma no espera poder mantener o recuperar el acceso a los citados títulos. |
GA3 |
|
Si el emisor de un título tiene la opción de recompra, este cumple con las condiciones para clasificarse como conservado a vencimiento, si la entidad tiene la intención y capacidad de mantenerlo hasta la fecha en que el emisor lo pueda recomprar o hasta su vencimiento, y esta recupere substancialmente su valor en libros. La opción de recompra del emisor simplemente acelera el vencimiento del título. |
GA4 |
|
Un título con opción de venta no puede ser clasificado como conservado a vencimiento, debido a que el hecho de pagar una prima por dicha opción es inconsistente con la intención de conservarlo a vencimiento. |
GA5 |
|
Los instrumentos de patrimonio neto no pueden ser clasificados como conservados a vencimiento debido a que tienen un periodo de vida indefinido (tales como acciones), o bien, porque los montos que la entidad pudiera recibir variarían de manera no predeterminada. Asimismo, si los términos de un título de deuda perpetuo contemplan pagos de intereses por un tiempo indefinido, el título no puede ser clasificado como conservado a vencimiento. |
GA6 |
|
B-3 REPORTOS Objetivo y alcance |
|
|
El presente criterio tiene por objetivo definir las normas particulares relativas al reconocimiento, valuación, presentación y revelación en los estados financieros, de las operaciones de reporto. |
1 |
|
El tratamiento de las operaciones que, conforme a lo establecido en el criterio C-1 “Reconocimiento y baja de activos financieros”, cumpla con los requisitos para dar de baja los activos financieros objeto de la misma, en virtud de que se transfieren los riesgos, beneficios y control de dichos activos financieros, no es objeto del presente criterio, por lo que deberá atenderse a lo establecido en el criterio B-2 “Inversiones en valores”. Definiciones |
2 |
|
Activos financieros.- Son todos aquellos activos en forma de efectivo, valores, instrumentos de patrimonio neto, títulos de crédito, el derecho contractual a recibir efectivo u otro activo de otra entidad, o a intercambiar activos en condiciones que pudieran ser favorables para la entidad, o bien, un contrato que sea o pueda ser liquidado utilizando instrumentos de patrimonio neto propios de la entidad y sea (i) un instrumento financiero no derivado mediante el cual la entidad esté o pueda estar obligada a recibir una cantidad variable de sus instrumentos de patrimonio neto propios, o (ii) un instrumento financiero derivado que sea o pueda ser liquidado a través de un intercambio de una cantidad de efectivo por una cantidad de instrumentos de patrimonio neto propios de la entidad, en la cual al menos alguna de las dos cantidades es variable. Para efectos de las operaciones de reporto, los activos financieros serán en todo momento aquellos permitidos conforme a la regulación vigente. |
3 |
|
Activos financieros substancialmente similares.- Aquellos activos financieros que, entre otros, mantienen el mismo obligado primario, idéntica forma y tipo (por lo que genera substancialmente los mismos riesgos y beneficios), misma fecha de vencimiento, idéntica tasa de interés contractual, colateral similar, mismo saldo insoluto. |
4 |
|
Baja de activos financieros.- Remoción de activos financieros previamente reconocidos en el balance general de la entidad, conforme a los lineamientos establecidos en el criterio C-1 “Reconocimiento y baja de activos financieros”. |
5 |
|
Colateral.- Garantía constituida para asegurar el pago de las contraprestaciones pactadas. Para efectos de las operaciones de reporto, los colaterales serán en todo momento aquellos permitidos conforme a la regulación vigente. |
6 |
|
Contraprestaciones.- Efectivo, beneficios por intereses a que hace referencia el criterio C-1, instrumentos de patrimonio neto, instrumentos financieros derivados, o cualquier otro tipo de activo que es obtenido en una transferencia de activos financieros, incluyendo cualquier obligación incurrida. Para efectos de las operaciones de reporto, las contraprestaciones serán en todo momento aquellas permitidas conforme a la regulación vigente. |
7 |
|
Costo amortizado.- Para los efectos de este criterio, es el monto al que se valúa un activo financiero o pasivo financiero que resulta de ajustar el valor al que se reconoce inicialmente por (i) los pagos del principal, (ii) más o menos la amortización acumulada, usando el método de interés efectivo, de cualquier diferencia entre el valor al que se reconoce inicialmente y el valor a su vencimiento y (iii) menos cualquier reducción en valor por deterioro. |
8 |
|
Instrumentos de patrimonio neto.- Activo representado a través de un título, certificado o derecho derivado de un contrato, entre otros, que representa una participación residual en los activos de una entidad, después de deducir todos sus pasivos, como podrían ser las acciones, partes sociales, intereses residuales, entre otros. |
9 |
|
Método de interés efectivo.- Es aquel mediante el cual se calcula el costo amortizado de un activo financiero o pasivo financiero (o grupo de los mismos) y el reconocimiento del ingreso o gasto financiero a lo largo del periodo relevante. Lo anterior, mediante la aplicación de la tasa de interés efectiva, es decir, la tasa de descuento que iguala exactamente los flujos futuros de efectivo por cobrar o por pagar estimados a lo largo de la vida esperada del activo financiero o pasivo financiero, o cuando sea adecuado, en un periodo más corto (por ejemplo, cuando existe la posibilidad de un pago o redención anticipados), con el valor neto en libros de dicho activo financiero o pasivo financiero. |
10 |
|
Operaciones de reporto orientadas a efectivo.- Transacción motivada por la necesidad de la reportada de obtener un financiamiento en efectivo y la intención de la reportadora de invertir su exceso de efectivo. |
11 |
|
Operaciones de reporto orientadas a valores.- Transacción motivada por la necesidad de la reportadora de acceder temporalmente a ciertos valores en específico y la intención de la reportada de aumentar los rendimientos de sus inversiones en valores. |
12 |
|
Precio fijo al vencimiento.- Es aquel derecho u obligación, según sea el caso, representada por el precio pactado más el interés por reporto, acordados en la operación. |
13 |
|
Precio pactado.- Representa el derecho u obligación a recibir o entregar recursos, acordados al inicio de la operación. |
14 |
|
Reportada.- Aquella entidad que recibe efectivo, por medio de una operación de reporto en la que transfiere activos financieros como colateral, con la obligación de reintegrar a la reportadora al término de la operación el efectivo y los intereses por reporto convenidos. |
15 |
|
Reportadora.- Aquella entidad que entrega efectivo, por medio de una operación de reporto, en la que recibe activos financieros como colateral, con la obligación de regresarlos a la reportada al término de la operación y recibiendo el efectivo más el interés por reporto convenidos. |
16 |
|
Reporto.- Operación por medio de la cual el reportador adquiere por una suma de dinero la propiedad de títulos de crédito, y se obliga a transferir al reportado la propiedad de otros tantos títulos de la misma especie, en el plazo convenido y contra reembolso del mismo precio más un premio. El premio queda en beneficio del reportador, salvo pacto en contrario. |
17 |
|
Tasa de interés efectiva.- Para efectos de este criterio, es la tasa obtenida mediante la estimación de flujos de efectivo considerando todas las condiciones contractuales de la operación de reporto (por ejemplo las comisiones e intereses pagados o recibidos por las partes del contrato, los costos de transacción y cualquier otra prima o descuento), sin considerar las pérdidas crediticias futuras. Cuando extraordinariamente los flujos de efectivo y la vida esperada de un grupo de activos financieros substancialmente similares no puedan ser estimados confiablemente, la entidad utilizará los flujos de efectivo contractuales a lo largo del periodo contractual de cada activo financiero. |
18 |
|
Tasa de reporto.- Es la tasa pactada con la que se determina el pago de intereses por el uso de efectivo en la operación de reporto. |
19 |
|
Valor razonable.- Monto por el cual puede intercambiarse un activo o liquidarse un pasivo entre partes informadas, interesadas e igualmente dispuestas en una transacción de libre competencia. Características Sustancia económica y legal de las operaciones de reporto |
20 |
|
Las operaciones de reporto para efectos legales son consideradas como una venta en donde se establece un acuerdo de recompra de los activos financieros transferidos. No obstante, la sustancia económica de las operaciones de reporto es la de un financiamiento con colateral, en donde la reportadora entrega efectivo como financiamiento, a cambio de obtener activos financieros que sirvan como protección en caso de incumplimiento. |
21 |
|
A este respecto, los activos financieros otorgados como colateral por la reportada, que no cumplan con los requisitos para ser dados de baja en términos de lo establecido por el criterio C-1, continúan siendo reconocidos en su balance general, toda vez que conserva los riesgos, beneficios y control de los mismos; es decir, que si existiera cualquier cambio en el valor razonable, devengamiento de intereses o se decretaran dividendos sobre los activos financieros otorgados como colateral, la reportada es quien se encuentra expuesta, y por tanto reconoce, a dichos efectos en sus estados financieros. |
22 |
|
En contraste, aquellas operaciones en donde económicamente la reportadora adquiera los riesgos, beneficios y control de los activos financieros transferidos no pueden ser consideradas como operaciones de reporto, siendo objeto del criterio B-2. Diferencia con respecto al préstamo de valores |
23 |
|
Adicionalmente, aunque el esquema legal de las operaciones de reporto difiere del establecido para las de préstamo de valores a las que se refiere el criterio B-4 “Préstamo de valores”, ya que las operaciones de reporto prevén el compromiso de readquirir el activo financiero objeto de la operación al precio fijo al vencimiento, mientras que las de préstamo de valores no consideran la readquisición del mismo, puesto que no se transfieren substancialmente los riesgos, beneficios ni control, sino la devolución del activo financiero al prestamista; el tratamiento contable es similar, en virtud de que ambas operaciones implican la transferencia temporal de activos financieros a cambio de efectivo u otro colateral. |
24 |
|
Por lo anteriormente expuesto y en consistencia con los postulados básicos a que hace referencia la NIF A-2 “Postulados básicos”, debe prevalecer la sustancia económica sobre la forma legal para el tratamiento contable de las operaciones de reporto o de préstamo de valores, el cual es similar en ambas operaciones. Intencionalidad de las operaciones de reporto |
25 |
|
En las operaciones de reporto generalmente existen dos tipos de intenciones, ya sea de la reportada o de la reportadora: la “orientada a efectivo” o la “orientada a valores”. |
26 |
|
En un reporto “orientado a efectivo”, la intención de la entidad reportada es obtener un financiamiento en efectivo, destinando para ello activos financieros como colateral; por su parte, la reportadora obtiene un rendimiento sobre su inversión a cierta tasa y al no buscar algún valor en específico, recibe activos financieros como colateral para mitigar la exposición al riesgo crediticio que enfrenta respecto a la reportada. |
27 |
|
En este sentido, la reportada paga a la reportadora intereses por el efectivo que recibió como financiamiento, calculados con base en la tasa de reporto pactada (que usualmente es menor a la tasa existente en el mercado para un financiamiento sin colateral de por medio). Por su parte, la reportadora consigue rendimientos sobre su inversión cuyo pago se asegura a través del colateral. |
28 |
|
En un reporto “orientado a valores”, la intención de la reportadora es acceder temporalmente a ciertos valores específicos que posee la reportada (por ejemplo, si la reportadora mediante previa operación de reporto en la que actúa como reportada, contrajo un compromiso sobre un valor similar al objeto de la nueva operación), otorgando efectivo como colateral, el cual sirve para mitigar la exposición al riesgo que enfrenta la reportada respecto a la reportadora. |
29 |
|
A este respecto, la reportada paga a la reportadora los intereses pactados a la tasa de reporto por el financiamiento implícito obtenido sobre el efectivo que recibió, donde dicha tasa de reporto es generalmente menor a la que se hubiera pactado en un reporto “orientado a efectivo”. |
30 |
|
En las operaciones de reporto de manera usual se acuerda un precio pactado cuyo valor se encuentra por arriba o por debajo del efectivo intercambiado, por lo que la diferencia existente entre el efectivo intercambiado y el precio pactado tiene por objeto proteger a la contraparte que se encuentre expuesta a los riesgos de la operación (por ejemplo ante el riesgo de mercado). Si la operación es “orientada a efectivo”, la reportada generalmente otorga activos financieros en garantía a un precio pactado menor al valor de mercado, por lo que su valor razonable es superior respecto al efectivo recibido; en contraposición, si es “orientada a valores” la reportadora generalmente recibirá títulos en garantía a un precio pactado mayor al valor de mercado, por lo que su valor razonable se encuentra por debajo del efectivo otorgado. |
31 |
|
La entrega del colateral puede darse al inicio de la operación o bien durante la vida del reporto respecto de las variaciones en el valor razonable del colateral otorgado. |
32 |
|
Considerando todo lo anterior, no obstante la intención económica, el tratamiento contable de las operaciones de reporto “orientados a efectivo” u “orientados a valores” es el mismo. Normas de reconocimiento y valuación Reportadora |
33 |
|
En la fecha de contratación de la operación de reporto, actuando la entidad como reportadora, deberá reconocer la salida de disponibilidades o bien una cuenta liquidadora acreedora, registrando una cuenta por cobrar medida inicialmente al precio pactado, la cual representa el derecho a recuperar el efectivo entregado. |
34 |
|
Durante la vida del reporto, la cuenta por cobrar a que se refiere el párrafo anterior, se valuará a su costo amortizado, mediante el reconocimiento del interés por reporto en los resultados del ejercicio conforme se devengue, de acuerdo con el método de interés efectivo, afectando dicha cuenta por cobrar. |
35 |
|
Los activos financieros que la reportadora hubiere recibido como colateral, deberán tratarse conforme a lo establecido en la sección de Colaterales otorgados y recibidos distintos a efectivo del presente criterio. Colaterales otorgados y recibidos distintos a efectivo |
36 |
|
En relación al colateral otorgado por la reportada a la reportadora (distinto a efectivo), deberá reconocerse conforme a lo siguiente: a) La reportadora reconocerá el colateral recibido en cuentas de orden, siguiendo para su valuación los lineamientos establecidos en el criterio de contabilidad para cámaras de compensación que corresponda. b) La reportadora, al vender el colateral o darlo en garantía, deberá reconocer los recursos procedentes de la transacción, así como una cuenta por pagar por la obligación de restituir el colateral a la reportada (medida inicialmente al precio pactado) la cual se valuará, para el caso de venta a su valor razonable o, en caso de que sea dado en garantía en una operación de préstamo de valores, a su costo amortizado (cualquier diferencial entre el precio recibido y el valor de la cuenta por pagar se reconocerá en los resultados del ejercicio). c) En caso de que la reportada incumpla con las condiciones establecidas en el contrato, y por tanto no pudiera reclamar el colateral, la reportadora deberá reconocer en su balance general la entrada del colateral, conforme se establece en los criterios de contabilidad para cámaras de compensación, de acuerdo al tipo de bien de que se trate, contra la cuenta por cobrar a que hace referencia el párrafo 34, o en su caso, si hubiera previamente vendido el colateral deberá dar de baja la cuenta por pagar a que hace referencia el inciso b), relativa a la obligación de restituir el colateral a la reportada. d) La reportadora no deberá reconocer el colateral en sus estados financieros sino únicamente en cuentas de orden, con excepción de lo establecido en el inciso c) anterior, es decir, cuando se han transferido los riesgos, beneficios y control del colateral por el incumplimiento de la reportada. e) Las cuentas de orden reconocidas por colaterales recibidos por la reportadora se deberán cancelar cuando la operación de reporto llegue a su vencimiento o exista incumplimiento por parte de la reportada. |
37 |
|
Tratándose de operaciones en donde la reportadora venda, o bien, entregue a su vez en garantía el colateral recibido (por ejemplo, cuando se pacta una operación de préstamo de valores) deberá llevar en cuentas de orden el control de dicho colateral vendido o dado en garantía, siguiendo para su valuación los lineamientos del criterio de contabilidad para cámaras de compensación que corresponda. |
38 |
|
Las cuentas de orden reconocidas por colaterales recibidos que a su vez hayan sido vendidos o dados en garantía por la reportadora se deberán cancelar cuando la entidad adquiera el colateral vendido para restituirlo a la reportada, o bien, la segunda operación en la que se dio en garantía el colateral llegue a su vencimiento, o exista incumplimiento de la contraparte. Normas de presentación Balance general |
39 |
|
La cuenta por cobrar que representa el derecho de recibir el efectivo, así como los intereses devengados deberán presentarse dentro del balance general, en el rubro de deudores por reporto. |
40 |
|
El colateral recibido de la reportada deberá presentarse en cuentas de orden en el rubro de colaterales recibidos por la entidad. |
41 |
|
La cuenta por pagar a que se refiere el inciso b) del párrafo 37, que representa la obligación de la reportadora de restituir a la reportada el colateral que hubiera vendido o dado en garantía deberá presentarse dentro del balance general, en el rubro de colaterales vendidos o dados en garantía. |
42 |
|
Las cuentas de orden a que hace referencia el párrafo 38, respecto de aquellos colaterales recibidos por la reportadora que a su vez hayan sido vendidos o dados en garantía (por ejemplo, en operaciones de préstamo de valores) se deberán presentar en el rubro de colaterales recibidos y vendidos o entregados en garantía por la entidad. Estado de resultados |
43 |
|
El devengamiento del interés por reporto derivado de la operación se presentará en el rubro de ingresos por intereses. |
44 |
|
El diferencial a que hace referencia el inciso b) del párrafo 37 que, en su caso, se hubiere generado por la venta se presentará en el rubro de resultado por compraventa. |
45 |
|
La valuación a valor razonable de la cuenta por pagar a que hace referencia el inciso b) del párrafo 37, que representa la obligación de la reportadora de restituir a la reportada el colateral que hubiere vendido se presentará en el rubro de resultado por valuación a valor razonable. Compensación de activos y pasivos financieros |
46 |
|
Cuando la reportadora venda o dé en garantía el colateral recibido, se compensará la cuenta por cobrar a que se refiere el párrafo 34, con la cuenta por pagar mencionada en el inciso b) del párrafo 37, presentándose el saldo deudor o acreedor en el rubro de deudores por reporto o colaterales vendidos o dados en garantía, según corresponda. Normas de revelación |
47 |
|
Las entidades deberán revelar mediante notas a los estados financieros, la información correspondiente a las operaciones de reporto de la siguiente forma: a) información relativa al monto total de las operaciones celebradas; b) monto de los intereses por reporto reconocidos en los resultados del ejercicio; c) plazos promedio en la contratación de las operaciones de reporto vigentes; d) tipo y monto total por tipo de bien de los colaterales recibidos, y e) de los colaterales recibidos y a su vez vendidos o entregados en garantía, el monto total por tipo de bien. |
48 |
|
El apéndice A es normativo. Su contenido ilustra la aplicación del criterio B-3, con la finalidad de ayudar a entender mejor su significado. |
|
|
Apéndice A Ejemplos de aplicación de los principios de no baja del balance general |
|
|
Si un contrato establece que el activo financiero (colateral) se readquirirá a un precio fijo o al precio de venta más la ganancia normal que hubiere obtenido la entidad que entrega el colateral, lo anterior constituye una operación de reporto, y por tanto, dicho activo financiero no debe darse de baja del balance general, ya que quien entrega el colateral retiene substancialmente todos los riesgos y beneficios inherentes a la propiedad del activo financiero. |
A1 |
|
Si un contrato establece que se readquirirá el mismo activo financiero (colateral) u otro substancialmente similar, a un precio fijo o a un precio de venta más la ganancia normal que hubiere obtenido quien entrega el colateral, lo cual constituye una operación de reporto, y por tanto, dicho activo no debe darse de baja del balance general ya que la entidad que entrega el colateral retiene substancialmente todos los riesgos y beneficios inherentes a la propiedad del activo financiero. |
A2 |
|
Si un contrato a un precio de recompra fijo o igual al precio de venta más la ganancia normal que hubiere obtenido quien entrega el colateral, otorga a quien recibe dicho colateral el derecho de substituir los activos financieros por otros substancialmente similares y de valor razonable equivalente al del activo reportado en la fecha de recompra, tal operación constituye un reporto, y por tanto, el activo objeto de reporto, no se debe dar de baja en el balance general, ya que la reportada retiene substancialmente todos los riesgos y beneficios inherentes a la propiedad del activo financiero. |
A3 |
|
Si una entidad vende un activo financiero y retiene solo el derecho de prelación de readquirir el activo transferido a su valor razonable en caso de que el adquirente lo vendiera posteriormente, lo cual no constituye una operación de reporto y la entidad debe dar de baja el activo financiero del balance general, en virtud de que ha transferido substancialmente todos los riesgos y beneficios inherentes a la propiedad. |
A4 |
B-4 PRESTAMO DE VALORES Objetivo y alcance |
|
|
El presente criterio tiene por objetivo definir las normas particulares relativas al reconocimiento, valuación, presentación y revelación en los estados financieros, de las operaciones de préstamo de valores que realicen las entidades actuando por cuenta propia. |
1 |
|
El tratamiento de las operaciones que, conforme a lo establecido en el criterio C-1 “Reconocimiento y baja de activos financieros”, cumplan con los requisitos para dar de baja los activos financieros objeto de la misma, en virtud de que se transfieren los riesgos, beneficios y control de dichos activos financieros, no es objeto del presente criterio, por lo que deberá atenderse a lo establecido en el criterio B-2 “Inversiones en valores”. Definiciones |
2 |
|
Activos financieros.- Son todos aquellos activos en forma de efectivo, valores, instrumentos de patrimonio neto, títulos de crédito, el derecho contractual a recibir efectivo u otro activo de otra entidad, o a intercambiar activos en condiciones que pudieran ser favorables para la entidad, o bien, un contrato que sea o pueda ser liquidado utilizando instrumentos de patrimonio neto propios de la entidad y sea (i) un instrumento financiero no derivado mediante el cual la entidad esté o pueda estar obligada a recibir una cantidad variable de sus instrumentos de patrimonio neto propios, o (ii) un instrumento financiero derivado que sea o pueda ser liquidado a través de un intercambio de una cantidad de efectivo por una cantidad de instrumentos de patrimonio neto propios de la entidad, en la cual al menos alguna de las dos cantidades es variable. Para efectos de las operaciones de préstamo de valores, los activos financieros serán en todo momento aquellos permitidos conforme a la regulación vigente. |
3 |
|
Activos financieros substancialmente similares.- Aquellos activos financieros que, entre otros, mantienen el mismo obligado primario, idéntica forma y tipo (por lo que genera substancialmente los mismos riesgos y beneficios), misma fecha de vencimiento, idéntica tasa de interés contractual, colateral similar, mismo saldo insoluto. |
4 |
|
Baja de activos financieros.- Remoción de activos financieros previamente reconocidos en el balance general de la entidad, conforme a los lineamientos establecidos en el criterio C-1. |
5 |
|
Colateral.- Garantía constituida para asegurar el pago de las contraprestaciones pactadas. Para efectos de las operaciones de préstamo de valores, los colaterales serán en todo momento aquellos permitidos conforme a la regulación vigente. |
6 |
|
Contraprestaciones.- Efectivo, beneficios por intereses a que hace referencia el criterio C-1, instrumentos de patrimonio neto, instrumentos financieros derivados, o cualquier otro tipo de activo que es obtenido en una transferencia de activos financieros, incluyendo cualquier obligación incurrida. Para efectos de las operaciones de préstamo de valores, las contraprestaciones serán en todo momento aquellas permitidas conforme a la regulación vigente. |
7 |
|
Costo amortizado.- Para los efectos de este criterio, es el monto al que se valúa un activo financiero o pasivo financiero que resulta de ajustar el valor al que se reconoce inicialmente por (i) los pagos del principal, (ii) más o menos la amortización acumulada, usando el método de interés efectivo, de cualquier diferencia entre el valor al que se reconoce inicialmente y el valor a su vencimiento y (iii) menos cualquier reducción en valor por deterioro. |
8 |
|
Instrumentos de patrimonio neto.- Activo representado a través de un título, certificado o derecho derivado de un contrato, entre otros, que representa una participación residual en los activos de una entidad, después de deducir todos sus pasivos, como podrían ser las acciones, partes sociales, intereses residuales, entre otros. |
9 |
|
Método de interés efectivo.- Es aquel mediante el cual se calcula el costo amortizado de un activo financiero o pasivo financiero (o grupo de los mismos) y el reconocimiento del ingreso o gasto financiero a lo largo del periodo relevante. Lo anterior, mediante la aplicación de la tasa de interés efectiva, es decir, la tasa de descuento que iguala exactamente los flujos futuros de efectivo por cobrar o por pagar estimados a lo largo de la vida esperada del activo financiero o pasivo financiero, o cuando sea adecuado, en un periodo más corto (por ejemplo, cuando existe la posibilidad de un pago o redención anticipados), con el valor neto en libros de dicho activo financiero o pasivo financiero. |
10 |
|
Premio.- Es el pago que efectúa el prestatario al prestamista por el préstamo de sus valores. |
11 |
|
Prestamista.- Es aquella entidad que transfiere valores al prestatario recibiendo como colateral activos financieros. |
12 |
|
Préstamo de valores.- Es aquella operación en la que se conviene la transferencia de valores del prestamista al prestatario, con la obligación de devolver tales valores u otros substancialmente similares en una fecha determinada o a solicitud, en tanto que el prestatario otorga al prestamista un colateral. |
13 |
|
Prestatario.- Es aquella entidad que recibe valores del prestamista otorgando como colateral activos financieros. |
14 |
|
Tasa de interés efectiva.- Para efectos de este criterio, es la tasa obtenida mediante la estimación de flujos de efectivo considerando todas las condiciones contractuales de la operación de préstamo de valores (por ejemplo las comisiones e intereses pagados o recibidos por las partes del contrato, los costos de transacción y cualquier otra prima o descuento), sin considerar las pérdidas crediticias futuras. Cuando extraordinariamente los flujos de efectivo y la vida esperada de un grupo de activos financieros substancialmente similares no puedan ser estimados confiablemente, la entidad utilizará los flujos de efectivo contractuales a lo largo del periodo contractual de cada activo financiero. |
15 |
|
Valor razonable.- Monto por el cual puede intercambiarse un activo o liquidarse un pasivo entre partes informadas, interesadas e igualmente dispuestas en una transacción de libre competencia. |
16 |
|
Valores objeto del préstamo.- Son aquellos instrumentos de patrimonio neto o valores susceptibles de negociarse en préstamo de conformidad con la regulación respectiva. |
17 |
|
Características Sustancia económica y legal de las operaciones de préstamo de valores Las operaciones de préstamo de valores para efectos legales son consideradas como una venta, en donde se establece un acuerdo de devolver en una fecha establecida los valores objeto de la operación. No obstante, la sustancia económica de las operaciones de préstamo de valores consiste en que el prestatario pueda acceder temporalmente a cierto tipo de valores en donde el colateral sirve para mitigar la exposición al riesgo que enfrenta el prestamista respecto del prestatario. |
18 |
|
Es posible que en las operaciones de préstamo de valores, el prestatario garantice al prestamista por la devolución de los valores objeto de la operación, a través de recursos en efectivo depositados en un fideicomiso. Dichos recursos se encuentran fuera del alcance del prestamista y únicamente se pueden hacer efectivos cuando se ejecute la garantía en caso de incumplimiento. Por lo anterior, el efectivo otorgado como colateral se encuentra restringido en el balance general del prestatario, mientras que el prestamista no debe reconocerlo (más que en cuentas de orden). |
19 |
|
A este respecto, los valores objeto de la operación transferidos por el prestamista (o los activos financieros otorgados en colateral por el prestatario), que no cumplan con los requisitos para ser dados de baja en términos de lo establecido por el criterio C-1, continúan siendo reconocidos en su balance general, toda vez que conserva los riesgos, beneficios y control de los valores objeto de la operación (o de los activos financieros). Por ejemplo, si existiera cualquier cambio en el valor razonable, devengamiento de intereses o se decretaran dividendos sobre los valores (o activos financieros otorgados como colateral), el prestamista (o prestatario) será quien reconozca dichos efectos en sus estados financieros. |
20 |
|
Por tanto, aquellas operaciones en donde económicamente el prestatario (o prestamista) adquiera los riesgos, beneficios y control de los valores (o activos financieros) transferidos no pueden ser consideradas como operaciones de préstamo de valores, siendo objeto del criterio B-2. Diferencia respecto a las operaciones de reporto |
21 |
|
Adicionalmente, aunque el esquema legal del préstamo de valores difiere del establecido para las operaciones de reporto a las que se refiere el criterio B-3 “Reportos”, ya que las operaciones de préstamo de valores no consideran la readquisición del activo financiero objeto de la operación, puesto que no se transfieren substancialmente los riesgos, beneficios, ni control, sino la devolución del mismo al prestamista, mientras que las de reporto prevén el compromiso de readquirir dicho activo financiero al precio fijo de vencimiento, el tratamiento contable es similar, en virtud de que ambas operaciones implican la transferencia temporal de activos financieros a cambio de un colateral. |
22 |
|
Por lo anteriormente expuesto y en consistencia con los postulados básicos a que hace referencia la NIF A-2 “Postulados básicos”, debe prevalecer la sustancia económica sobre la forma legal para el tratamiento contable de las operaciones de reporto o de préstamo de valores, el cual es similar en ambas operaciones. Intencionalidad de las operaciones de préstamo de valores |
23 |
|
Como se mencionó previamente, la intención de pactar una operación de préstamo de valores es que el prestatario acceda temporalmente a cierto tipo de valores específicos que posee el prestamista, otorgando como colateral activos financieros, el cual sirve para mitigar la exposición al riesgo que enfrenta el prestamista respecto del prestatario. |
24 |
|
A este respecto, en la operación de préstamo de valores, el prestatario pagará al prestamista un premio por el préstamo del valor objeto de la operación. |
25 |
|
En las operaciones de préstamo de valores se acuerda un colateral cuyo valor se encuentra, de manera usual, por arriba del valor objeto de la operación. |
26 |
|
La entrega del colateral puede darse al inicio de la operación o bien durante la vida del préstamo de valores respecto de las variaciones en el valor razonable del colateral otorgado. |
27 |
|
Normas de reconocimiento y valuación Prestamista |
|
|
En la fecha de contratación de la operación de préstamo de valores actuando la entidad como prestamista, en lo que se refiere al valor objeto del préstamo transferido al prestatario deberá reconocerlo como restringido, de conformidad con lo establecido en el criterio A-3 “Aplicación de normas generales”, para lo cual seguirá las normas de valuación, presentación y revelación de conformidad con el criterio de contabilidad para cámaras de compensación que corresponda. |
28 |
|
El importe del premio devengado se reconocerá en los resultados del ejercicio, a través del método de interés efectivo durante la vigencia de la operación, contra una cuenta por cobrar. |
29 |
|
En relación a los activos financieros recibidos como colateral (incluyendo el efectivo administrado en fideicomiso), se reconocerán en cuentas de orden, siguiendo para su valuación los lineamientos del criterio de contabilidad para cámaras de compensación que corresponda. |
30 |
|
En el caso de que el prestamista, previo al vencimiento de la operación de préstamo de valores y sin mediar incumplimiento por parte del prestatario de las condiciones establecidas en el contrato vendiera el colateral recibido, deberá reconocer la entrada de los recursos procedentes de la venta, así como una cuenta por pagar por la obligación de restituir dicho colateral al prestatario (medida inicialmente al precio pactado) que se valuará a valor razonable. |
31 |
|
Si el prestatario incumpliera con las condiciones establecidas en el contrato, el prestamista deberá reconocer la entrada del colateral, conforme se establece en los criterios de contabilidad para cámaras de compensación, de acuerdo al tipo de bien de que se trate, así como dar de baja el valor objeto de la operación que previamente se había restringido, o en su caso, si hubiera previamente vendido el colateral deberá dar de baja la cuenta por pagar a que hace referencia el párrafo anterior, la cual representa la obligación de restituir el colateral al prestatario. |
32 |
|
El prestamista deberá mantener en su balance general el valor objeto de la operación y el prestatario no deberá reconocerlo en sus estados financieros, sino únicamente en cuentas de orden, con excepción de lo establecido en el párrafo anterior, en donde se han transferido los riesgos, beneficios y control del colateral por el incumplimiento del prestatario. |
33 |
|
Las cuentas de orden reconocidas por los activos financieros recibidos como colaterales por el prestamista se deberán cancelar cuando la operación de préstamo de valores llegue a su vencimiento o exista incumplimiento por parte del prestatario. |
34 |
|
Tratándose de préstamos de valores en donde el valor objeto de la operación otorgado por el prestamista provenga de colaterales recibidos en otras transacciones (por ejemplo un reporto u otro préstamo de valores), se deberá llevar el control de dicho colateral en cuentas de orden. |
35 |
|
Las cuentas de orden a que se refiere el párrafo anterior se deberán cancelar cuando la operación en la que se dio en garantía el colateral llegue a su vencimiento o exista incumplimiento del prestatario. Prestatario |
36 |
|
En la fecha de contratación de la operación de préstamo de valores, actuando la entidad como prestataria en lo que se refiere al valor objeto del préstamo recibido, dicho valor deberá reconocerse en cuentas de orden, siguiendo para su valuación los lineamientos del criterio de contabilidad para cámaras de compensación que corresponda. |
37 |
|
El importe del premio devengado se reconocerá en los resultados del ejercicio, a través del método de interés efectivo durante la vigencia de la operación, contra una cuenta por pagar. |
38 |
|
En relación a los activos financieros entregados como colateral, deberán reconocerse como restringidos (incluyendo el efectivo administrado en fideicomiso), de conformidad con lo establecido en el criterio A-3, los cuales seguirán las normas de valuación, presentación y revelación de conformidad con el criterio de contabilidad para cámaras de compensación que corresponda. |
39 |
|
En la fecha en que el prestatario venda el valor objeto de la operación, deberá reconocer la entrada de los recursos procedentes de la venta, así como una cuenta por pagar por la obligación de restituir dicho valor al prestamista (medida inicialmente al precio pactado) que se valuará a valor razonable. |
40 |
|
Si el prestatario incumpliera con las condiciones establecidas en el contrato, y por tanto no pudiera reclamar los activos financieros entregados como colateral, deberá darlos de baja de su balance general (toda vez que se transfieren substancialmente en ese momento los riesgos, beneficios y control, en términos de lo establecido en el criterio C-1) a su valor razonable, contra la cuenta por pagar a que hace referencia el párrafo anterior, la cual representa la obligación de restituir el valor objeto de la operación al prestamista. |
41 |
|
El prestatario deberá mantener en su balance general los colaterales entregados y el prestamista no deberá reconocerlo en sus estados financieros, sino únicamente en cuentas de orden, con excepción de lo establecido en el párrafo anterior, es decir cuando se hayan transferido los riesgos, beneficios y control del colateral por el incumplimiento del prestatario. |
42 |
|
Las cuentas de orden reconocidas por los valores objeto de la operación, recibidos por el prestatario se deberán cancelar cuando la operación de préstamo de valores llegue a su vencimiento. |
43 |
|
Tratándose de préstamos de valores en donde los activos financieros otorgados como garantía por el prestatario provengan de colaterales recibidos en otras transacciones (por ejemplo un reporto u otro préstamo de valores), se deberá llevar el control de dicho colateral en cuentas de orden. |
44 |
|
Las cuentas de orden a que se refiere el párrafo anterior se deberán cancelar cuando la operación en la que se dio en garantía el colateral llegue a su vencimiento. Normas de presentación Balance general |
45 |
|
El valor objeto de la operación, así como los colaterales entregados deberán presentarse como restringidos, por parte del prestamista o prestatario, según corresponda, de acuerdo con el tipo de activos financieros de que se trate. |
46 |
|
El valor objeto de la operación recibido por el prestatario, así como el colateral recibido por el prestamista se presentarán en cuentas de orden en el rubro de colaterales recibidos por la entidad. |
47 |
|
El premio por cobrar o por pagar se presentará en el rubro de préstamo de valores del activo o pasivo, según corresponda. |
48 |
|
La cuenta por pagar que representa la obligación del prestatario (o prestamista) de restituir el valor objeto de la operación (o el colateral) al prestamista (o prestatario) deberá presentarse dentro del balance general, en el rubro de colaterales vendidos o dados en garantía. |
49 |
|
Las cuentas de orden a que hacen referencia los párrafos 36 y 45 se presentarán en el rubro de colaterales recibidos y vendidos o entregados en garantía por la entidad. Estado de resultados |
50 |
|
El devengamiento del premio reconocido en los resultados del ejercicio se presentará en el rubro de ingresos o gastos por intereses, según corresponda. |
51 |
|
El diferencial entre el precio recibido y el valor razonable del valor objeto de la operación o de los colaterales recibidos, que en su caso existiera en el momento de vender se presentará en el rubro de resultado por compraventa. |
52 |
|
La valuación a valor razonable de la cuenta por pagar que representa la obligación de restituir el valor objeto de la operación o el colateral recibido, según corresponda, se presentará en el rubro de resultado por valuación a valor razonable. No compensación de activos y pasivos financieros |
53 |
|
Dado que los activos financieros continúan siendo reconocidos en el balance general con base en los lineamientos del presente criterio, dichos activos y los pasivos asociados no deberán compensarse entre sí. Igualmente, la entidad no deberá compensar el ingreso proveniente del activo financiero transferido con los costos y/o gastos incurridos por el pasivo asociado. Normas de revelación |
54 |
|
Las entidades deberán revelar mediante notas a los estados financieros, la información correspondiente a las operaciones de préstamo de valores de la siguiente forma: a) información relativa al monto total de las operaciones celebradas; b) descripción de las operaciones vigentes, que detalle las características que la identifican como operación de préstamo de valores; c) monto de los premios reconocidos en los resultados del ejercicio como ingresos o gastos, según corresponda; d) plazos promedio en la contratación de operaciones de préstamo de valores; e) sobre los valores objeto de las operaciones de préstamo de valores vigentes, entregados o recibidos, monto total, por tipo de título, sobre los cuales se ejerció el derecho de venta o dación en garantía; f) tipo y monto total por tipo de bien sobre los colaterales tanto entregados como recibidos, y g) sobre los colaterales recibidos y a su vez vendidos o entregados en garantía, el monto total, por tipo de bien. |
55 |
|
B-5 DERIVADOS Objetivo |
|
|
El presente criterio tiene por objetivo definir las normas particulares relativas al reconocimiento, valuación, presentación y revelación en los estados financieros, de los instrumentos financieros conocidos como derivados. Alcance |
1 |
|
El presente criterio será aplicable a todos los derivados que realicen las entidades por cuenta propia, con excepción de las siguientes operaciones: a) las participaciones en subsidiarias, asociadas y acuerdos con control conjunto que son objeto de las NIF correspondientes. No obstante, las entidades deberán aplicar lo establecido en el presente criterio a los derivados referidos a participaciones en subsidiarias, asociadas y acuerdos con control conjunto, a menos que dichos instrumentos financieros cumplan con la definición de instrumento de patrimonio neto; b) los derechos y obligaciones que representen planes de beneficios a empleados, a los cuales les será aplicable la NIF D-3 “Beneficios a los empleados”; c) aquellas operaciones de compraventa de divisas cuya liquidación se pacte en los plazos y términos establecidos en las disposiciones legales aplicables, ya que estas operaciones se consideran como disponibilidades; d) las operaciones de compraventa de valores, es decir, aquéllas efectuadas en los plazos y términos establecidos en las disposiciones legales aplicables, y e) aquellos contratos comunes de compraventa y suministro de activos que no representen subyacentes permitidos a las entidades para efectuar derivados. |
2 |
|
Definición de términos |
|
|
Activos financieros.- Son todos aquellos activos en forma de efectivo; valores; instrumentos de patrimonio neto; títulos de crédito; el derecho contractual a recibir efectivo u otro activo de otra entidad, o a intercambiar activos en condiciones que pudieran ser favorables para la entidad; o bien, un contrato que sea o pueda ser liquidado utilizando instrumentos de patrimonio neto propios de la entidad y sea (i) un instrumento financiero no derivado mediante el cual la entidad esté o pueda estar obligada a recibir una cantidad variable de sus instrumentos de patrimonio neto propios, o (ii) un instrumento financiero derivado que sea o pueda ser liquidado a través de un intercambio de una cantidad de efectivo por una cantidad de instrumentos de patrimonio neto propios de la entidad, en la cual al menos alguna de las dos cantidades es variable. |
3 |
|
Costos de transacción.- Para efectos del presente criterio, son aquellos costos incrementales directamente atribuibles a la adquisición, emisión, venta o disposición de un activo financiero o de un pasivo financiero. Un costo es incremental si este no se hubiera incurrido de no haberse adquirido, emitido, vendido o dispuesto un instrumento financiero. Los costos de transacción no incluyen el descuento o sobreprecio recibido o pagado por títulos de deuda, costos de financiamiento o costos administrativos internos. |
4 |
|
Cuentas de margen.- Cuentas individualizadas en donde los participantes en mercados o bolsas reconocidos depositan activos financieros (generalmente efectivo, valores y otros activos altamente líquidos) destinados a procurar el cumplimiento de las obligaciones correspondientes a los derivados celebrados en estos, a fin de mitigar el riesgo de incumplimiento. El monto de los depósitos corresponde al margen inicial y a las aportaciones o retiros posteriores que se efectúen durante la vigencia del contrato. |
5 |
|
Derivado.- Es un instrumento financiero u otro contrato dentro del alcance del presente criterio que cumpla con todas las características siguientes: a) su valor cambia en respuesta a los cambios en una tasa de interés específica, el precio de un instrumento financiero, un tipo de cambio, un índice de precios o tasas, u otra variable permitida por la legislación y regulaciones aplicables, siempre y cuando tratándose de variables no financieras, estas no sean específicas o particulares a una de las partes del contrato. Las variables anteriormente descritas se conocen comúnmente como “subyacentes”; b) el contrato no requiere una inversión neta inicial, o en su caso requiere una inversión neta inicial inferior a aquella que se requeriría para otro tipo de contratos que podrían tener una respuesta similar ante cambios en las condiciones de mercado, y c) se liquidará en una fecha futura, tomando en cuenta la legislación y regulaciones aplicables. |
6 |
|
Instrumento financiero.- Cualquier contrato que da origen a un activo financiero en una entidad y a un pasivo financiero o instrumento de patrimonio neto en otra entidad. |
7 |
|
Instrumentos de patrimonio neto.- Activo representado a través de un título, certificado o derecho derivado de un contrato, entre otros, que representa una participación residual en los activos de una entidad, después de deducir todos sus pasivos, como podrían ser las acciones, partes sociales, intereses residuales, entre otros. |
8 |
|
Monto nocional.- Es aquella cantidad resultante de aplicar los procedimientos establecidos en el contrato, por ejemplo el número de unidades especificadas en el mismo (número de títulos o divisas en moneda extranjera), una variable (tasa de interés, índice) aplicable a un monto especificado en el contrato, entre otros. La interacción entre el monto nocional y el subyacente puede determinar la liquidación del derivado, que en algunos casos genera una o más condiciones de pago en caso de que el subyacente salga de ciertos límites previamente establecidos. |
9 |
|
Pasivo financiero.- Es cualquier pasivo en la forma de obligación contractual de entregar efectivo u otro activo a otra entidad, o de intercambiar activos o pasivos con otra entidad, en condiciones que pudieran ser desfavorables para la entidad, o bien, un contrato que será liquidado o podría ser liquidado utilizando instrumentos de patrimonio neto propios de la entidad y sea (i) un instrumento financiero no derivado mediante el cual la entidad esté o pueda estar obligada a entregar una cantidad variable de sus instrumentos de patrimonio neto propios, o (ii) un instrumento financiero derivado que sea o pueda ser liquidado a través de un intercambio de una cantidad de efectivo por una cantidad de instrumentos de patrimonio neto propios de la entidad, en la cual al menos alguna de las dos cantidades es variable. |
10 |
|
Valor de mercado.- Es la cantidad que se puede obtener de la venta o la cantidad que se debe pagar por la adquisición de un instrumento financiero en un mercado o bolsa reconocidos, o bien, el valor o precio de un instrumento financiero indicado por las cotizaciones de mercados denominados “sobre el mostrador” en donde se tengan cotizaciones públicas de los precios de valores o de derivados. |
11 |
|
Valor razonable.- Monto por el cual puede intercambiarse un activo o liquidarse un pasivo entre partes informadas, interesadas e igualmente dispuestas en una transacción de libre competencia. Principales características de los derivados más comunes Contratos de futuros |
12 |
|
Los contratos de futuros son aquellos mediante los cuales se establece una obligación para comprar o vender un activo financiero o subyacente en una fecha futura, en una cantidad, calidad y precios preestablecidos en el contrato. En estas transacciones se entiende que la parte que se obliga a comprar asume una posición larga en el contrato y la parte que se obliga a vender asume una posición corta en el mismo contrato. |
13 |
|
Los contratos de futuros tienen plazo, cantidad, calidad, lugar de entrega y forma de liquidación estandarizados; su precio es negociable; tienen mercado secundario; el establecimiento de cuentas de margen es obligatorio, y la contraparte de la entidad será una institución de crédito, casa de bolsa o clientes que por cuenta de tales personas les lleven los socios liquidadores, o bien, cuando éstos actúen por cuenta propia por lo que los participantes no enfrentan riesgo de crédito significativo. Contratos de opciones |
14 |
|
Las opciones son contratos mediante los cuales se establece para el adquirente el derecho, pero no la obligación, de comprar o vender un activo financiero o subyacente a un precio determinado denominado precio de ejercicio, en una fecha o periodo establecidos. |
15 |
|
En los contratos de opciones intervienen dos partes: a) la parte que compra la opción es quien paga una prima por la adquisición de esta, y a su vez obtiene un derecho, mas no una obligación, y b) la parte que emite o vende la opción es quien recibe una prima por este hecho, y a su vez adquiere una obligación mas no un derecho. |
16 |
|
Para las opciones de compra y de venta, el hecho de comprar o vender la opción tendrá las siguientes implicaciones financieras: a) quien asume una posición larga de compra obtiene el derecho de adquirir el activo financiero o subyacente, pagando por este el precio de ejercicio; b) quien asume una posición larga de venta, adquiere el derecho de vender el activo financiero o subyacente, recibiendo por este el precio de ejercicio; c) quien asume una posición corta de compra, contrae la obligación de vender el activo financiero o subyacente al precio de ejercicio, en caso de que el tenedor de la opción decida ejercerla, y d) quien asume una posición corta de venta, contrae la obligación de adquirir el activo financiero o subyacente al precio de ejercicio, en caso de que el tenedor de la opción decida ejercerla. |
17 |
|
Swaps El swap es un contrato entre dos partes, mediante el cual se establece la obligación bilateral de intercambiar una serie de flujos por un periodo de tiempo determinado y en fechas preestablecidas. |
18 |
|
Para efectos de este criterio, se entenderá que los lineamientos de reconocimiento, valuación, presentación y revelación referentes a swaps, únicamente aplicarán a los denominados swaps de tasas de interés, swaps de divisas y swaps de índices. |
19 |
|
Los swaps de tasas de interés son contratos mediante los cuales se establece la obligación bilateral de intercambiar durante un periodo de tiempo determinado, una serie de flujos calculados sobre un monto nocional, denominado en una misma moneda, pero referidos a distintas tasas de interés. |
20 |
|
Tanto al inicio como al final del contrato, no existe intercambio de flujos parciales ni totales sobre el monto nocional y generalmente, en este tipo de contratos una parte recibe una tasa de interés fija y la otra recibe una tasa variable, aunque también se puede dar el caso de intercambios referidos a dos tasas variables. |
21 |
|
Los swaps de divisas son contratos mediante los cuales se establece la obligación bilateral de intercambiar durante un periodo de tiempo determinado, una serie de flujos sobre un monto nocional denominado en divisas distintas para cada una de las partes, los cuales a su vez pueden estar referidos a distintas tasas de interés. |
22 |
|
Los swaps de índices son contratos mediante los cuales se establece la obligación bilateral de intercambiar durante un periodo de tiempo determinado, una serie de flujos sobre un monto nocional referido a un índice para cada una de las partes, o bien a un índice para una parte y una tasa de interés (fija o variable) para la contraparte. |
23 |
|
En algunos casos, además de intercambiar flujos referidos a distintas tasas de interés o índices en distintas divisas se puede pactar el intercambio de flujos sobre el monto nocional durante la vigencia del contrato. En cuanto a las distintas tasas de interés, la obligación establecida para las partes no necesariamente implica el intercambio de flujos de una tasa fija por otra variable, pudiendo ser estos de tasa fija por fija o variable por variable. Derivados cuyo subyacente sea un derivado |
24 |
|
Los derivados cuyo subyacente sea otro derivado recibirán el tratamiento aplicable al derivado primario. Por ejemplo, en el caso de futuros sobre swaps se aplicarán los lineamientos contables establecidos para el caso de futuros. Normas de reconocimiento y valuación de derivados |
25 |
|
La entidad deberá reconocer todos los derivados que pacte como activos o pasivos (dependiendo de los derechos y/u obligaciones que contengan) en el balance general, inicialmente a su valor razonable, el cual presumiblemente, corresponderá al precio pactado en la operación. Al efecto, la entidad deberá observar las normas de reconocimiento y valuación señaladas en el criterio C-1 “Reconocimiento y baja de activos financieros” para contabilizar los derivados. Los costos de transacción que sean directamente atribuibles a la adquisición del derivado serán reconocidos directamente en resultados. |
26 |
|
Posteriormente, todos los derivados, deberán valuarse a valor razonable, sin deducir los costos de transacción en los que se pudiera incurrir en la venta u otro tipo de disposición, reconociendo dicho efecto de valuación en los resultados del periodo. |
27 |
|
Para el caso de derivados cotizados en mercados o bolsas reconocidos, se considerará que han expirado los derechos y obligaciones relativos a los mismos cuando se cierre la posición de riesgo, es decir, cuando se efectúe en dicho mercado o bolsa un derivado de naturaleza contraria de las mismas características (por ejemplo, que se contrate un futuro de compra para cancelar los efectos de un futuro de venta (emitido) sobre el mismo subyacente, con la misma fecha de vencimiento y en general bajo condiciones que neutralicen las ganancias o pérdidas de uno y otro). Normas de presentación Balance general |
28 |
|
Los derivados deberán presentarse en un rubro específico del activo o del pasivo, dependiendo de si su valor razonable (como consecuencia de los derechos y/u obligaciones que establezcan) corresponde a un saldo deudor (positivo) o un saldo acreedor (negativo), respectivamente. Dichos saldos deudores o acreedores podrán compensarse siempre y cuando cumplan con las reglas de compensación contenidas en el criterio A-3. |
29 |
|
El rubro de derivados (saldo deudor), o bien, derivados (saldo acreedor) en el balance general deberá presentarse en el activo o pasivo, según corresponda. |
30 |
|
Estado de resultados Las entidades deberán presentar en el rubro de resultado por valuación a valor razonable el resultado por valuación a valor razonable de derivados. El resultado por valuación a valor razonable de los derivados que se enajenen, que haya sido previamente reconocido en los resultados del periodo, se deberá reclasificar como parte del resultado por compraventa en la fecha de la venta. |
31 |
|
Los costos de transacción incurridos en la compra o venta de derivados se deberán presentar como parte de los otros ingresos (egresos) de la operación. |
32 |
|
Normas de revelación |
|
|
Las entidades deberán revelar en notas a los estados financieros la siguiente información relativa a derivados: a) El valor en libros de los activos financieros y pasivos financieros relacionados con derivados. b) Las ganancias o pérdidas netas sobre activos y pasivos financieros relacionados con derivados. c) Las políticas contables relativas a las bases de valuación utilizadas en los derivados. d) Información que permita a los usuarios de los estados financieros de la entidad evaluar la naturaleza y grado de los riesgos a los que dicha entidad está expuesta al final del periodo, que surgen de derivados. e) La forma en que los riesgos de mercado que surgen de los derivados han sido administrados. f) Revelación cualitativa. i. las exposiciones al riesgo y cómo surgen; ii. sus objetivos, políticas y procesos para administrar el riesgo y los métodos usados para medirlo, y iii. cualquier cambio en (i) o (ii), respecto del periodo anterior. g) Revelación cuantitativa. i. un resumen de la información cuantitativa sobre sus exposiciones al riesgo al final del periodo, el cual se basará en la información internamente proporcionada al personal clave de la administración de la entidad; ii. la revelación cuantitativa para el riesgo de mercado que se detalla en el inciso (i)), al grado en que no haya sido proporcionada de acuerdo con el inciso anterior, a menos de que el riesgo no sea material, y iii. concentraciones de riesgo, si no es evidente de acuerdo con los incisos (i) y (ii) anteriores. h) Si la información cuantitativa revelada al final del periodo no es representativa de la exposición de la entidad al riesgo durante el periodo, se deberá proporcionar información adicional que sea representativa. i) Con relación al riesgo de mercado, un análisis de sensibilidad por cada tipo de riesgo de mercado al que la entidad esté expuesta al final del periodo, mostrando: i. la manera en que los resultados y el patrimonio contable habrían sido afectados por los cambios en la variable de riesgo relevante, que fueron razonablemente posibles a dicha fecha; ii. los métodos, principales parámetros y supuestos utilizados para la preparación del análisis; iii. una explicación del objetivo del método utilizado y de las limitaciones que pudieran resultar en la información al no reflejar completamente el valor razonable de los activos financieros y pasivos financieros relacionados con derivados; iv. cambios en los métodos y supuestos utilizados en el periodo anterior, así como las razones de dichos cambios, y v. cuando el análisis de sensibilidad no sea representativo de un riesgo inherente en los estados financieros (por ejemplo, debido a que la exposición al final del periodo no refleja la exposición durante el periodo), se deberá revelar ese hecho, así como la razón por la cual dicho análisis no es representativo. |
33 |
|
El apéndice A es parte integral del criterio B-5. Su contenido ilustra la aplicación del presente criterio, con la finalidad de aclarar su significado. |
|
|
APÉNDICE A GUIA DE APLICACIÓN Derivados |
|
|
Un derivado comúnmente cuenta con un monto nocional, el cual representa un monto de divisas, un número de acciones, un número de unidades de activos financieros u otras unidades especificadas en el contrato. Sin embargo, un derivado no requiere que el comprador o vendedor (emisor) invierta o reciba el monto nocional al principio de la operación. De manera alternativa, un derivado puede requerir un pago fijo o el pago de un monto que puede variar (pero no proporcionalmente respecto al cambio en el valor de un subyacente) como resultado de un evento futuro que no se encuentra relacionado con el monto nocional. Por ejemplo, un contrato puede requerir un pago fijo de 1,000 unidades monetarias si una tasa de referencia se incrementa por 100 puntos base. Dicho contrato es un derivado aún y cuando el monto nocional no se encuentra especificado. |
GA1 |
|
La definición de derivado en el presente criterio incluye contratos que son liquidados en términos brutos a través de la entrega del elemento subyacente (por ejemplo un contrato de futuro para comprar un instrumento de deuda a tasa fija). |
GA2 |
|
Una de las características más importantes de un derivado es que tiene una inversión neta inicial inferior que la que se requeriría para entrar en otros tipos de contrato que se espera tengan una respuesta similar a cambios en las condiciones de mercado. Un contrato de opción cumple la definición de derivado porque la prima correspondiente representa un importe menor que la inversión que se requeriría para obtener el instrumento financiero subyacente al que está vinculada dicha opción. Un swap de divisas, que requiera un intercambio inicial de divisas diferentes con valores razonables iguales, cumple también la definición porque tiene una inversión neta inicial igual a cero. |
GA3 |
|
Para efectos de los párrafos 26 a 28 del presente criterio, respecto al reconocimiento y valuación de los derechos y obligaciones proveniente de los derivados, se ejemplifica lo siguiente: Contratos de futuros |
GA4 |
|
Tanto para el comprador como para el vendedor del contrato, el valor razonable del futuro corresponde a aquél determinado con base en las cotizaciones del mercado o bolsa reconocidos, las cuales se registran inicialmente a su monto nocional. Contratos de opciones Comprador |
GA5 |
|
El valor razonable de una opción corresponde generalmente a la prima pagada en la operación. Esta se valuará posteriormente de acuerdo con el valor razonable de dicho contrato. Vendedor (emisor) |
GA6 |
|
El valor razonable de una opción corresponde generalmente a la prima cobrada en la operación. Esta se valuará posteriormente de acuerdo con el valor razonable de dicho contrato. Swaps |
GA7 |
|
El valor razonable de un swap corresponde al monto neto entre los derechos y obligaciones del contrato (valor presente de los flujos a recibir menos valor presente de los flujos a entregar), los cuales se registrarán inicialmente a su valor razonable. Subsecuentemente, la valuación a valor razonable del contrato se realizará de acuerdo con las condiciones establecidas en el mismo. |
GA8 |
|
En caso de que se establezca en el contrato el intercambio de montos nocionales, los valores razonables a que hace referencia el párrafo anterior, deben incorporar el importe de los montos por intercambiar para efectos de la valuación. |
GA9 |
|
B-6 FONDO DE APORTACIONES Y FONDO DE COMPENSACIÓN Objetivo y alcance |
|
|
El presente criterio tiene por objetivo definir las normas particulares relativas al reconocimiento, valuación, presentación y revelación en los estados financieros, del fondo de aportaciones y fondo de compensación. Definición de términos |
1 |
|
Aportaciones Iniciales Mínimas.- A la Aportación que deberá entregar cada Socio Liquidador a la Cámara de Compensación por las posiciones que mantenga. |
2 |
|
Fondo de Aportaciones.- Al fondo constituido en la Cámara de Compensación con las Aportaciones Iniciales Mínimas entregadas por los Socios Liquidadores a la Cámara de Compensación. |
3 |
|
Fondo de Compensación.- Al fondo constituido en la Cámara de Compensación, con recursos adicionales a las Aportaciones Iniciales Mínimas que la propia Cámara de Compensación solicite a cada Socio Liquidador en términos de la metodología que ella misma establezca, de conformidad con las Reglas a las que habrán de sujetarse los participantes del mercado de contratos de derivados. Normas de reconocimiento y valuación |
4 |
|
Las aportaciones entregadas en efectivo y en valores que integren el fondo de aportaciones, así como las aportaciones en efectivo que integren el fondo de compensación, se considerarán que forman parte del patrimonio de la entidad. Aportaciones recibidas en efectivo |
5 |
|
Las aportaciones recibidas en efectivo que la entidad requiera a su contraparte con motivo de la celebración de operaciones con derivados, se deberán reconocer a su valor nominal, afectando el rubro de disponibilidades contra el patrimonio. |
6 |
|
El valor del fondo de aportaciones y fondo de compensación recibido en efectivo se modificará por las liquidaciones parciales o totales que la entidad deposite o retire y por las aportaciones adicionales o retiros efectuados por las contrapartes de la entidad. |
7 |
|
Los rendimientos que generen las aportaciones en efectivo se reconocerán como una cuenta por pagar. Aportaciones recibidas en valores |
8 |
|
Las aportaciones recibidas en valores que la entidad requiera a su contraparte con motivo de la celebración de operaciones con derivados, se deberán reconocer al valor razonable. |
9 |
|
Los efectos por valuación provenientes de estas aportaciones afectarán al rubro de aportaciones en valores, contra el fondo de aportaciones. |
10 |
|
Asimismo, el valor del fondo de aportaciones, recibido en valores se modificará por las liquidaciones parciales o totales que la entidad deposite o retire y por las aportaciones adicionales o retiros efectuados por las contrapartes de la entidad. |
11 |
|
Las aportaciones adicionales o retiros efectuados por la propia entidad al patrimonio a que se refieren los párrafos 7 y 11 deberán reconocerse contra el rubro del fondo de aportaciones, fondo de compensación, según corresponda, por lo que no deberán afectarse los resultados del periodo. |
12 |
|
Las comisiones pactadas que correspondan a cargo de las contrapartes de la entidad se deberán reconocer en los resultados del ejercicio. Normas de presentación Balance general |
13 |
|
Los conceptos fondo de aportaciones y fondo de compensación se presentarán por separado en el balance general dentro del patrimonio contribuido. Las aportaciones en efectivo se presentarán en el rubro de disponibilidades contra el fondo de aportaciones o fondo de compensación, según corresponda. |
14 |
|
Los rendimientos provenientes de las aportaciones en efectivo se presentarán en el rubro de otras cuentas por pagar afectando el concepto rendimientos por pagar derivados de aportaciones en efectivo contra el concepto de disponibilidades restringidas. |
15 |
|
Las aportaciones recibidas en valores y los respectivos efectos de valuación se presentaran en el activo en el rubro de aportaciones en valores, después del rubro de disponibilidades, contra el fondo de aportaciones. Estado de resultados |
16 |
|
El ingreso por las comisiones cobradas por la entidad deberá presentarse dentro del rubro de ingresos por servicios. Normas de revelación |
17 |
|
Las entidades deberán revelar en notas a los estados financieros la siguiente información relativa al fondo de aportaciones y fondo de compensación: a) El valor razonable de las aportaciones en valores que hayan sido recibidas como fondo de aportaciones. b) Los términos y condiciones relacionadas con las aportaciones recibidas. Las políticas contables relativas a las metodologías y bases de valuación utilizadas en la determinación del fondo de aportaciones y el fondo de compensación. c) El monto que corresponda a la parte fija y a la parte variable del Fondo de Compensación. d) Información que permita a los usuarios de los estados financieros de la entidad evaluar la naturaleza del patrimonio. e) El valor descontado que la cámara de compensación calcule con base a las posibles fluctuaciones de precio de cada uno de los valores recibidos como aportaciones, aportaciones iniciales mínimas y/o excedentes de las aportaciones iniciales mínimas. |
18 |
|
C-1 RECONOCIMIENTO Y BAJA DE ACTIVOS FINANCIEROS Objetivo |
|
|
El presente criterio tiene por objeto definir las normas particulares relativas al reconocimiento y baja de activos financieros. Definiciones |
1 |
|
Activos financieros.- Son todos aquellos activos en forma de efectivo; valores; instrumentos de patrimonio neto; títulos de crédito; el derecho contractual a recibir efectivo u otro activo de otra entidad, o a intercambiar activos en condiciones que pudieran ser favorables para la entidad; o bien, un contrato que sea o pueda ser liquidado utilizando instrumentos de patrimonio neto propios de la entidad y sea (i) un instrumento financiero no derivado mediante el cual la entidad esté o pueda estar obligada a recibir una cantidad variable de sus instrumentos de patrimonio neto propios, o (ii) un instrumento financiero derivado que sea o pueda ser liquidado a través de un intercambio de una cantidad de efectivo por una cantidad de instrumentos de patrimonio neto propios de la entidad, en la cual al menos alguna de las dos cantidades es variable. |
2 |
|
Activos financieros substancialmente similares.- Aquellos activos financieros que, entre otros, mantienen el mismo obligado primario, idéntica forma y tipo (por lo que genera substancialmente los mismos riesgos y beneficios), misma fecha de vencimiento, idéntica tasa de interés contractual, colateral similar, mismo saldo insoluto. |
3 |
|
Baja de activos financieros.- Remoción de activos financieros previamente reconocidos en el balance general de la entidad. |
4 |
|
Beneficios por intereses.- Derechos a recibir todo o porciones específicas de flujos de efectivo de un fideicomiso, entidad u otra figura, incluyendo participaciones en el principal y/o los intereses de títulos de deuda principales y/o subordinados, otros flujos de efectivo provenientes de activos subyacentes, premios, obligaciones, intereses residuales (ya sea en la forma de deuda o capital), entre otros. |
5 |
|
Cedente.- Entidad que transfiere activos financieros. |
6 |
|
Cesionario.- Entidad que recibe activos financieros. |
7 |
|
Colateral.- Garantía constituida para el pago de las contraprestaciones pactadas. |
8 |
|
Contraprestaciones.- Efectivo, beneficios por intereses, instrumentos de patrimonio neto, instrumentos financieros derivados, o cualquier otro tipo de activo que es obtenido en una transferencia de activos financieros, incluyendo cualquier obligación incurrida. |
9 |
|
Instrumentos de patrimonio neto.- Activo representado a través de un título, certificado o derecho derivado de un contrato, entre otros, que representa una participación residual en los activos de una entidad, después de deducir todos sus pasivos, como podrían ser las acciones, partes sociales, intereses residuales, entre otros. |
10 |
|
Pasivo financiero.- Es cualquier pasivo en la forma de obligación contractual de entregar efectivo u otro activo a otra entidad, o de intercambiar activos o pasivos con otra entidad, en condiciones que pudieran ser desfavorables para la entidad, o bien, un contrato que será liquidado o podría ser liquidado utilizando instrumentos de patrimonio neto propios de la entidad y sea (i) un instrumento financiero no derivado mediante el cual la entidad esté o pueda estar obligada a entregar una cantidad variable de sus instrumentos de patrimonio neto propios, o (ii) un instrumento financiero derivado que sea o pueda ser liquidado a través de un intercambio de una cantidad de efectivo por una cantidad de instrumentos de patrimonio neto propios de la entidad, en la cual al menos alguna de las dos cantidades es variable. |
11 |
|
Transferencia.- Acto por medio del cual el cedente otorga a otra entidad, denominada cesionario, la posesión de ciertos activos financieros, que cumpla con los requisitos establecidos en el presente criterio. |
12 |
|
Valor razonable.- Monto por el cual puede intercambiarse un activo o liquidarse un pasivo entre partes informadas, interesadas e igualmente dispuestas en una transacción de libre competencia. Características |
13 |
|
Las entidades deberán analizar los conceptos establecidos en el presente criterio a fin de determinar los casos en los cuales es procedente el reconocimiento o baja de activos financieros. Dichos conceptos se refieren principalmente a la retención (o no) de los riesgos y beneficios de los activos financieros, así como al control que dicha entidad mantenga sobre los mismos. En este contexto, deberá analizarse si las operaciones cumplen con las definiciones, conceptos y supuestos establecidos en el presente criterio para baja de activos financieros, es decir si se transmiten substancialmente los riesgos y beneficios de los activos financieros transferidos, o en su caso no se mantiene control sobre los mismos, en cuyo caso la entidad que transfiere (cedente) deberá remover los activos financieros correspondientes de sus estados financieros y reconocer las contraprestaciones recibidas en la operación. Por contraparte, la entidad que recibe (cesionario) reconocerá dichos activos financieros en su contabilidad, así como la salida de las contraprestaciones otorgadas por la transferencia. |
14 |
|
De no cumplirse con las definiciones, conceptos y supuestos establecidos en el presente criterio para dar de baja los activos financieros, el cedente deberá mantener los activos financieros en su balance general y registrar un pasivo por las contraprestaciones recibidas en la operación. Normas de reconocimiento y valuación Reconocimiento de activos financieros |
15 |
|
Una entidad cesionaria deberá reconocer un activo financiero (o porción del mismo) o un grupo de activos financieros (o porción de dicho grupo) en su balance general si y sólo si adquiere los derechos y las obligaciones contractuales relacionadas con dicho activo financiero (o porción del mismo). Para ello, la entidad deberá: a) Reconocer los activos financieros recibidos a su valor razonable, el cual, presumiblemente, corresponde al precio pactado en la operación de transferencia. Posteriormente, dichos activos deberán valuarse de acuerdo con el criterio que corresponda de conformidad con la naturaleza del mismo. b) Reconocer los nuevos derechos obtenidos o nuevas obligaciones incurridas con motivo de la transferencia, valuados a su valor razonable. c) Dar de baja las contraprestaciones otorgadas en la operación a su valor neto en libros (por ejemplo considerando cualquier estimación asociada) y reconociendo en los resultados del ejercicio cualquier partida pendiente de amortizar relacionada con dichas contraprestaciones. d) Reconocer en los resultados del ejercicio cualquier diferencial, si lo hubiera, con motivo de la operación de transferencia. |
16 |
|
Baja de activos financieros Estados financieros consolidados |
|
|
Tratándose de estados financieros consolidados, las entidades primero deberán observar los lineamientos contenidos en la NIF B-8 “Estados financieros consolidados o combinados”, para luego aplicar los lineamientos contenidos en el presente criterio. Evaluación de la transferencia |
17 |
|
Las entidades deberán determinar, antes de aplicar los lineamientos relativos a la baja de activos financieros, si la transferencia se realiza por una porción de un activo financiero (o porción de un grupo de activos financieros substancialmente similares), o bien, por la totalidad de un activo financiero (o grupo de activos financieros substancialmente similares), conforme a lo siguiente: a) Las normas relativas a la baja de activos financieros serán aplicables a la porción de un activo financiero (o porción de un grupo de activos financieros), únicamente si la porción sujeta a evaluación para su baja cumple con alguna de las siguientes condiciones: - La porción únicamente comprende flujos de efectivo específicamente identificados de un activo financiero (o de un grupo de activos financieros substancialmente similares). - La porción comprende únicamente una participación proporcional completa (a prorrata) en los flujos de efectivo de un activo financiero (o de un grupo de activos financieros substancialmente similares). - La porción comprende únicamente una participación proporcional de ciertos flujos de efectivo plenamente identificados de un activo financiero (o de un grupo de activos financieros substancialmente similares). b) En cualquier otro caso, los lineamientos relativos a la baja de activos financieros aplicarán a los activos financieros (o al grupo de activos financieros substancialmente similares) en su totalidad. |
18 |
|
En lo sucesivo, para efectos del presente criterio, el término “activos financieros” comprenderá, indistintamente, una porción de un activo financiero (o una porción de un grupo de activos financieros substancialmente similares), o bien, un activo financiero (o un grupo de activos financieros substancialmente similares) en su totalidad. Consideraciones para la baja de activos financieros |
19 |
|
Las entidades deberán dar de baja un activo financiero, únicamente cuando: a) los derechos contractuales sobre los flujos de efectivo previstos en el activo financiero expiren, o b) cuando la entidad transfiera el activo financiero de conformidad con lo señalado en los dos párrafos siguientes, y dicha transferencia cumpla con los requisitos establecidos en el presente criterio para la baja de activos financieros. |
20 |
|
Se entenderá que las entidades transfieren un activo financiero únicamente cuando: a) se transfieran los derechos contractuales a recibir los flujos de efectivo provenientes del activo financiero, o b) se retengan los derechos contractuales a recibir los flujos de efectivo provenientes del activo financiero y al mismo tiempo se asuma una obligación contractual de pagar dichos flujos de efectivo a un tercero, que cumpla con los requisitos señalados en el siguiente párrafo. |
21 |
|
En los casos en que una entidad retenga los derechos contractuales a recibir los flujos de efectivo provenientes del activo financiero y al mismo tiempo asuma una obligación contractual de pagar dichos flujos de efectivo a un tercero, se considerará la operación como una transferencia, si y sólo si, se cumplen todas y cada una de las siguientes condiciones: a) La entidad no mantiene una obligación de pagar los flujos de efectivo a un tercero, a menos que cobre dichos flujos provenientes del activo financiero. b) La entidad se encuentra imposibilitada contractualmente para vender o dar en garantía el activo financiero, salvo que con ello se garantice a un tercero el pago de los flujos de efectivo comprometidos. c) La entidad se encuentre obligada a remitir los flujos de efectivo que cobre en nombre de un tercero, provenientes del activo financiero sin retraso significativo, sin que dicha entidad pueda invertir el monto correspondiente a dichos flujos, excepto tratándose de inversiones a corto plazo en efectivo o sus equivalentes durante un periodo de tiempo relativamente corto comprendido entre la fecha de cobro y la fecha de remisión pactada con los eventuales beneficiarios, siempre que los intereses generados por dichas inversiones sean igualmente remitidos al tercero. |
22 |
|
En las transferencias que realicen las entidades (que cumplan con los requisitos antes establecidos), se deberá evaluar en qué medida se retienen o no los riesgos y beneficios inherentes a la propiedad del activo financiero, de conformidad con lo siguiente: a) Si la entidad transfiere substancialmente todos los riesgos y beneficios inherentes a la propiedad del activo financiero, esta deberá dar de baja el activo financiero y reconocer como activos o pasivos, de forma separada, los derechos y obligaciones creados o retenidos en la transferencia. b) Si la entidad retiene substancialmente todos los riesgos y beneficios inherentes a la propiedad del activo financiero, esta deberá mantener el activo financiero en su balance general. c) Si la entidad no transfiere ni retiene substancialmente todos los riesgos y beneficios inherentes a la propiedad del activo financiero, esta deberá determinar si mantiene el control sobre dicho activo financiero, tomando en cuenta que: - Si la entidad no retiene el control sobre el activo financiero transferido, deberá dar de baja el activo financiero y reconocer como activos o pasivos, de forma separada, los derechos y obligaciones creados o retenidos en la transferencia. - Si la entidad retiene el control sobre el activo financiero transferido, deberá mantenerlo en su balance general por el monto por el cual retenga una implicación económica o contractual con dicho activo. |
23 |
|
La evaluación de transferencia de riesgos y beneficios sobre un activo financiero deberá efectuarse comparando la exposición de la entidad, antes y después de la transferencia, a la variación en los importes y en las fechas de recepción de los flujos de efectivo futuros netos del activo transferido. Se asume que una entidad ha retenido substancialmente todos los riesgos y beneficios inherentes a la propiedad de un activo financiero si su exposición a la variación en el valor presente de los flujos de efectivo futuros netos de dicho activo no cambia significativamente como resultado de la transferencia (por ejemplo, la entidad ha vendido el activo financiero con una opción de recompra al valor razonable que impere al momento de la recompra, o la entidad ha transferido la totalidad de su participación de los flujos de efectivo provenientes del activo financiero mayor en un contrato que cumpla con los requisitos establecidos en el presente criterio para los casos en que una entidad retiene los derechos contractuales a recibir los flujos de efectivo provenientes del activo financiero y al mismo tiempo asume una obligación contractual de pagar dichos flujos de efectivo a un tercero). |
24 |
|
En algunas ocasiones resulta evidente que la entidad cedente ha transferido o retenido substancialmente todos los riesgos y beneficios inherentes a la propiedad de un activo financiero, por lo que no existe necesidad de realizar cálculos financieros que lo sustenten. En otras ocasiones, podría ser necesario realizar dichos cálculos y comparar la exposición de la entidad a la variabilidad en el valor presente de los flujos de efectivo futuros netos, antes y después de la transferencia. Dichos cálculos y comparaciones se deberán realizar utilizando una tasa apropiada de descuento con base en las tasas de interés del mercado vigentes al momento de la evaluación. Se deberá considerar cualquier tipo de variación en los flujos de efectivo netos, dando mayor ponderación a aquellos escenarios con mayor probabilidad de ocurrencia. |
25 |
|
El hecho de mantener o no el control sobre el activo financiero transferido depende de la capacidad práctica del cesionario para vender dicho activo. Si el cesionario tiene la capacidad práctica para vender el activo financiero transferido en su totalidad a una tercera parte no relacionada y puede ejercer dicha capacidad de manera unilateral y sin necesidad de imponer restricciones adicionales sobre la transferencia, la entidad cedente no ha mantenido el control. En cualquier otro caso, se considera que la entidad cedente ha retenido el control. |
26 |
|
Transferencias que cumplan con los requisitos para baja de activos financieros Resultado por baja de un activo financiero en su totalidad |
|
|
Al momento de realizarse la baja de un activo financiero en su totalidad, la entidad cedente deberá: a) Dar de baja los activos financieros transferidos al último valor en libros, incluyendo, en su caso, las estimaciones y/o cuentas complementarias asociadas a dichos activos financieros. En su caso, los efectos pendientes de amortizar o reconocer, asociados a los activos financieros, deberán reconocerse en los resultados del ejercicio. b) Reconocer las contraprestaciones recibidas en la operación, incluyendo los nuevos activos financieros y las nuevas obligaciones asumidas, a su valor razonable. Para su reconocimiento se utilizará el criterio que corresponda, de acuerdo a la naturaleza de la contraprestación. c) Reconocer en los resultados del ejercicio la ganancia o pérdida, por la diferencia que exista entre el valor en libros de los activos financieros dados de baja, y la suma de las contraprestaciones recibidas (reconocidas a valor razonable). Resultado por baja de una porción de un activo financiero |
27 |
|
Si el activo transferido corresponde a una porción de un activo financiero mayor (por ejemplo, cuando la entidad transfiere los flujos de efectivo correspondientes a intereses de un instrumento financiero de deuda), y la porción transferida cumple con los requisitos para la baja de un activo financiero en su totalidad, el valor en libros original del activo financiero mayor deberá distribuirse entre la parte que continúa reconociéndose en el balance general de la entidad y la parte que es dada de baja, en función de los valores razonables relativos de ambas partes en la fecha de la transferencia. Al momento de realizarse la baja de una porción de un activo financiero, la entidad cedente deberá: a) Dar de baja la porción del activo financiero transferido al último valor en libros, incluyendo en su caso la parte proporcional de las estimaciones y/o cuentas complementarias asociadas a dichos activos financieros. En su caso, los efectos pendientes de amortizar o reconocer asociados a los activos financieros deberán reconocerse en los resultados del ejercicio en la proporción que corresponda. b) Reconocer las contraprestaciones recibidas o incurridas en la operación, considerando los nuevos activos financieros y las nuevas obligaciones asumidas, a sus valores razonables. Para su reconocimiento, se utilizará el criterio de contabilidad que corresponda, de acuerdo a la naturaleza de la contraprestación. c) Reconocer en los resultados del ejercicio la ganancia o pérdida, por la diferencia que exista entre el valor en libros de la porción del activo financiero dado de baja, y la suma de las contraprestaciones recibidas o incurridas (reconocidas a valor razonable). |
28 |
|
En caso que la entidad distribuya el valor en libros de un activo financiero mayor entre la parte del activo financiero que continúa reconocido en el balance general y la parte dada de baja, también debe determinarse el valor razonable de la parte que continúa reconocida. Para dicha determinación podrán utilizarse precios de transacciones recientes, precios de mercado, valores de transacciones de activos financieros similares, entre otros. Cuando no existan precios de mercado u otros indicadores confiables para determinar dicho valor razonable, la mejor estimación corresponderá a la diferencia entre el valor razonable del activo financiero mayor en su totalidad, y el valor razonable de las contraprestaciones recibidas del cedente por la transferencia de la porción del activo financiero dada de baja. |
29 |
|
Transferencias que no cumplan con los requisitos para baja de un activo financiero |
|
|
Si como resultado de una transferencia no se cumplen los requisitos para dar de baja el activo financiero transferido, debido a que la entidad haya retenido substancialmente todos los riesgos y beneficios de la propiedad del mismo, dicha entidad deberá mantener en su balance general el activo financiero en su totalidad, así como un pasivo financiero por las contraprestaciones recibidas. En periodos subsecuentes, la entidad deberá reconocer en los resultados del ejercicio (i) cualquier ingreso obtenido por el activo financiero, o bien, (ii) cualquier costo o gasto incurrido con motivo del pasivo financiero. |
30 |
|
Transferencias en las que se retiene una implicación económica o contractual Si la entidad no transfiere ni retiene substancialmente todos los riesgos y beneficios inherentes a la propiedad de un activo financiero transferido, pero mantiene el control del mismo, la entidad continuará reconociendo dicho activo en su balance general con motivo de su implicación económica o contractual. Dicha implicación en el activo financiero transferido corresponde al monto por el cual se encuentra expuesto a cambios en su valor. Son ejemplos de lo anterior: a) Cuando la implicación económica o contractual del activo financiero transferido toma la forma de una garantía sobre el activo financiero transferido, el monto de dicha implicación corresponderá al menor entre (i) el valor del activo financiero, o (ii) el valor de la garantía. b) Cuando la implicación económica o contractual toma la forma de una opción emitida o comprada (o ambas) referida al activo financiero transferido, el monto de la implicación económica o contractual corresponderá al valor de dicho activo que la entidad puede recomprar. c) Cuando la implicación económica o contractual tome la forma de una opción que se liquide en efectivo, o de una condición similar sobre el activo cedido, el monto de la implicación económica o contractual se medirá de la misma manera que si se tratase de opciones no liquidadas en efectivo, tal como se establece en el inciso b) anterior. |
31 |
|
Cuando la entidad continúe reconociendo un activo financiero transferido en virtud de retener una implicación económica o contractual, también deberá reconocer un pasivo asociado. Sin perjuicio de otras normas de valuación contenidas en este u otros criterios, tanto el activo financiero como el pasivo asociado deberán valuarse sobre la base que refleje los derechos y obligaciones que la entidad ha retenido. El pasivo asociado se valuará de tal manera que el importe neto que resulte de sumar el valor en libros del activo financiero transferido y del pasivo asociado sea: a) el costo amortizado de los derechos y obligaciones retenidos por la entidad, cuando el activo financiero se valúe al costo amortizado, o b) el valor razonable de los derechos y obligaciones retenidos por la entidad medidos de manera independiente, cuando el activo financiero transferido se valúe a valor razonable. |
32 |
|
La entidad seguirá reconociendo en los resultados del ejercicio (i) cualquier ingreso proveniente del activo financiero transferido con motivo de su implicación económica o contractual, y/o (ii) cualquier costo o gasto incurrido relativo al pasivo asociado. |
33 |
|
Para efectos de su valuación posterior, los cambios en el valor razonable del activo financiero transferido y el pasivo asociado deberán reconocerse de manera consistente entre sí, y no serán compensables. |
34 |
|
Si la retención de la implicación económica o contractual está asociada únicamente a una porción de un activo financiero, la entidad deberá distribuir el valor en libros original del activo financiero entre la parte que continúa reconociéndose en el balance general de la entidad en virtud de su implicación económica o contractual, y la parte que se deja de reconocer, en función de los valores razonables relativos de ambas partes en la fecha de la transferencia. Para la determinación del valor razonable de dichas partes se deberán observar los lineamientos señalados en el párrafo 29 del presente criterio. A fin de reconocer en su contabilidad lo anterior, la entidad cedente deberá: a) Dar de baja la porción del activo financiero transferido que se deja de reconocer al último valor en libros incluyendo, en su caso, la parte proporcional de las estimaciones y/o cuentas complementarias asociadas a dichos activos financieros. En su caso, los efectos pendientes de amortizar o reconocer, asociados a los activos financieros, deberán reconocerse en los resultados del ejercicio en la proporción que corresponda. |
35 |
|
b) Reconocer las contraprestaciones recibidas o incurridas en la operación, considerando los nuevos activos financieros y las nuevas obligaciones asumidas (incluyendo el pasivo asociado a la porción del activo financiero sobre el cual se retiene una implicación económica o contractual), a sus valores razonables. Para su reconocimiento se utilizará el criterio de contabilidad que corresponda, de acuerdo a la naturaleza de la contraprestación. c) Reconocer en los resultados del ejercicio la ganancia o pérdida, por la diferencia que exista entre el valor en libros de la porción del activo financiero que se ha dejado de reconocer, y la suma de (i) las contraprestaciones recibidas o incurridas (reconocidas a valor razonable) y (ii) el efecto (ganancia o pérdida) por valuación acumulado que, en su caso, se haya reconocido en el patrimonio contable, atribuible a dicha porción. Al efecto, la pérdida o ganancia acumulada que haya sido reconocida en el patrimonio contable se distribuirá entre la parte que continúa reconociéndose en el balance general y la parte que se haya dejado de reconocer, en función de los valores razonables en términos relativos de ambas partes. |
|
|
Como ejemplos de retención de la implicación económica o contractual de la totalidad o una porción de un activo financiero se encuentran la retención de una opción para recomprar la totalidad o parte del activo financiero, o el mantener beneficios por intereses que aunque en algunos casos no constituyen una retención substancial de todos los riesgos y beneficios inherentes a la propiedad del activo, podrían provocar que la entidad conserve el control total o parcial del activo financiero. Normas aplicables a todas las transferencias No compensación de activos y pasivos financieros |
36 |
|
Si el activo financiero continúa siendo reconocido en el balance general con base en los lineamientos del presente criterio, dichos activos y los pasivos asociados no deberán compensarse entre sí. Igualmente, la entidad no deberá compensar el ingreso proveniente del activo financiero transferido con los costos y/o gastos incurridos por el pasivo asociado. Colaterales otorgados y recibidos en efectivo |
37 |
|
Los colaterales otorgados y recibidos en efectivo se reconocerán de la siguiente manera: a) El cedente deberá reconocer la salida de los recursos otorgados, afectando el rubro de disponibilidades, contra una cuenta por cobrar. b) El cesionario deberá reconocer la entrada de los recursos recibidos, afectando el rubro de disponibilidades, contra una cuenta por pagar. Colaterales otorgados y recibidos distintos a efectivo |
38 |
|
Si la entidad cedente otorga colateral (distinto a efectivo, como sería el caso de títulos de deuda o accionarios) al cesionario, las normas de reconocimiento de ambos dependerán del derecho que tenga el cesionario para vender o dar en garantía dicho colateral, así como en el incumplimiento, en su caso, de la entidad cedente. Tanto el cedente como el cesionario deberán reconocer el colateral conforme a lo siguiente: a) El cesionario reconocerá el colateral recibido en cuentas de orden. Si dicho cesionario tuviese el derecho de vender o dar en garantía el colateral, la entidad cedente deberá reclasificar el activo en su balance general, presentándolo como restringido. b) Si el cesionario vende el colateral, deberá reconocer los recursos procedentes de la venta, así como un pasivo (medido inicialmente al valor razonable del colateral) que se valuará a valor razonable por la obligación de restituir el colateral (cualquier diferencial entre el precio recibido y el valor razonable del pasivo se reconocerá en los resultados del ejercicio). c) En caso que la entidad cedente incumpla con las condiciones establecidas en el contrato, y por tanto no pudiera reclamar el colateral, deberá dar de baja el mismo de su balance general; por su parte, el cesionario deberá reconocer el colateral a su valor razonable, o bien, si hubiera previamente vendido el colateral deberá dar de baja la obligación de restituirlo al cedente. d) Con excepción de lo establecido en el inciso c) anterior, la entidad cedente deberá mantener en su balance general el colateral, y el cesionario no deberá reconocerlo en sus estados financieros (sino únicamente en cuentas de orden). |
39 |
|
El apéndice A es parte integral del criterio C-1. Su contenido ilustra la aplicación del presente criterio, con la finalidad de aclarar su significado. |
|
APÉNDICE A EVALUACIÓN DE BAJA DE ACTIVOS FINANCIEROS |

C-2 PARTES RELACIONADAS Objetivo |
|
|
El presente criterio tiene por objetivo establecer las normas particulares relativas a la revelación de las operaciones que efectúen las entidades con partes relacionadas. Definiciones |
1 |
|
Actividades relevantes.- Son aquellas que lleva a cabo una entidad y que afectan de forma significativa sus rendimientos. |
2 |
|
Acuerdo con control conjunto.- Es un convenio que regula las actividades sobre las cuales dos o más partes mantienen control conjunto. |
3 |
|
Asociada.- Es una entidad en la cual otra entidad tiene una inversión permanente y ejerce sobre ella, influencia significativa; la asociada puede tener una forma jurídica similar o diferente a la de la tenedora; por ejemplo, puede ser una sociedad anónima, una sociedad civil, un fideicomiso, una asociación o una entidad estructurada. |
4 |
|
Control.- Existe control cuando una entidad tiene poder sobre una entidad en la que participa (participada) para dirigir sus actividades relevantes, está expuesta o tiene derecho, a rendimientos variables procedentes de esa participación y tiene la capacidad presente de afectar esos rendimientos a través de su poder sobre la participada. |
5 |
|
Control conjunto.- Es el control compartido, establecido en un acuerdo, que requiere que las decisiones sobre las actividades relevantes derivadas del acuerdo cuenten con el consentimiento unánime de las partes que comparten el control. |
6 |
|
Controladora.- Es una entidad que controla a una o más participadas llamadas subsidiarias. |
7 |
|
Familiar cercano.- Es un miembro de la familia de una persona que se considera parte relacionada de la entidad informante y que puede ejercer influencia sobre, o puede ser influido por, dicha parte relacionada cuando el miembro de la familia lleva a cabo operaciones con la entidad informante; entre los familiares cercanos deben incluirse: a) los hijos y el cónyuge, la concubina o el concubinario, b) los hijos del cónyuge, la concubina o el concubinario, c) las personas dependientes del miembro de la familia o de su cónyuge, concubina o concubinario, y d) cualquier otra persona sobre la cual las leyes y/o regulación aplicables a la entidad especifiquen que debe presentar información sobre partes relacionadas. |
8 |
|
Influencia significativa.- Es el poder para participar en decidir las políticas financieras y de operación de una entidad, sin llegar a tener control o control conjunto sobre dicha entidad. |
9 |
|
Partes relacionadas.- Para efectos del presente criterio se consideran como tales: a) las personas físicas o morales que, directa o indirectamente, a través de uno o más intermediarios: i. controlen, sean controladas por, o estén bajo control común con, la entidad, según corresponda, o ii. ejerzan influencia significativa sobre, sean influidas significativamente por o estén bajo influencia significativa común de la entidad; b) las personas morales que sean asociadas de la entidad; c) los acuerdos con control conjunto en que se participe; d) los miembros del comité técnico de la entidad, del consejo de administración de la sociedad controladora o de las entidades financieras y empresas integrantes del grupo financiero al que, en su caso, ésta pertenezca; e) el personal gerencial clave o directivo relevante de la entidad o de su controladora; f) los familiares cercanos de cualquier persona física que se ubique en alguno de los supuestos señalados en los incisos a), d) y e) anteriores; g) las personas distintas al personal gerencial clave o directivo relevante o empleados que con su firma puedan generar obligaciones para la entidad; h) las personas morales en las que el personal gerencial clave o directivo relevante de la entidad sean consejeros o administradores u ocupen cualquiera de los tres primeros niveles jerárquicos en dichas personas morales; |
10 |
|
i) las personas morales en las que cualquiera de las personas señaladas en los incisos anteriores ejerzan control o influencia significativa, y j) los fondos derivados de un plan de remuneraciones por beneficios a empleados (incluyendo beneficios directos a corto y largo plazo, beneficios por terminación y beneficios al retiro), ya sea de la propia entidad o de alguna otra que sea parte relacionada de ésta. |
|
|
Personal gerencial clave o directivo relevante.- Es cualquier persona que tenga autoridad y responsabilidad para planear y dirigir, directa o indirectamente, las actividades de la entidad, incluyendo a cualquier directivo (o cargo equivalente), así como a los funcionarios que ocupen cargos con la jerarquía inmediata inferior a la de aquél. |
11 |
|
Subsidiaria.- Es una entidad que es controlada por otra entidad; la subsidiaria puede tener una forma jurídica similar o diferente a la de la controladora, por ejemplo, puede ser una sociedad anónima, una sociedad civil, un fideicomiso, una asociación, una entidad estructurada, etcétera. Normas de revelación |
12 |
|
Se deberá tomar en cuenta la sustancia económica de cada posible relación entre partes relacionadas y no solamente su forma legal. |
13 |
|
Se deberá revelar en forma agregada, mediante notas a los estados financieros, por las operaciones entre partes relacionadas que en su caso se realicen, la siguiente información: a) la naturaleza de la relación de conformidad con la definición de partes relacionadas; b) una descripción genérica de las operaciones, tales como: operaciones con inversiones en valores en las que el emisor y el tenedor sean partes relacionadas, reportos, préstamo de valores, derivados, prestación y recepción de servicios, avales recibidos, liquidación o sustitución de pasivos en nombre de la entidad o por la entidad en nombre de otra parte relacionada, y las que se realicen a través de cualquier persona, fideicomiso, entidad u otra figura legal, cuando la contraparte y fuente de pago de dichas operaciones dependa de una parte relacionada; c) el importe total de las operaciones con partes relacionadas; d) el importe de las partidas consideradas irrecuperables o de difícil cobro provenientes de operaciones con partes relacionadas y el gasto reconocido en el periodo por este concepto; e) el importe de los saldos pendientes a cargo y/o a favor de partes relacionadas y sus características (plazo y condiciones, la naturaleza de la contraprestación establecida para su liquidación, así como si están garantizadas, los detalles de cualquier garantía otorgada o recibida); f) el efecto de los cambios en las condiciones de las operaciones existentes; g) cualquier otra información necesaria para el entendimiento de la operación, y h) el importe total de los beneficios a empleados otorgados al personal gerencial clave o directivo relevante de la entidad. |
14 |
|
La información detallada en el párrafo anterior se deberá revelar por separado por cada una de las siguientes categorías: a) la controladora; b) entidades con influencia significativa sobre la entidad; c) subsidiarias; d) asociadas; e) acuerdos con control conjunto; f) personal gerencial clave o directivo relevante de la entidad o de su controladora, y g) otras partes relacionadas. |
15 |
|
Al seleccionar las entidades y operaciones por revelar se debe tomar en cuenta lo siguiente: a) únicamente se requiere la revelación de las operaciones con partes relacionadas que representen más del 5% del patrimonio contable del mes anterior a la fecha de la elaboración de la información financiera correspondiente; b) no se requiere la revelación de las operaciones eliminadas en estados financieros consolidados, ni de aquéllas eliminadas como resultado del reconocimiento del método de participación; c) las partidas con características comunes deben agruparse, a menos que sea necesario destacar cierta información; d) no es necesaria la revelación de operaciones con partes relacionadas cuando la información ya se haya presentado conforme a los requerimientos de los criterios de contabilidad distintos al presente, y e) la relación entre las entidades controladoras y subsidiarias debe revelarse con independencia de que se hayan llevado a cabo o no las operaciones entre ellas en el periodo. La entidad debe revelar el nombre de su controladora directa y el de la controladora principal en caso de que esta última existiera. |
16 |
|
D-1 BALANCE GENERAL Antecedentes |
|
|
La información de carácter financiero debe cumplir, entre otros, con el fin de presentar la situación financiera de las entidades a una fecha determinada, requiriéndose el establecimiento, mediante criterios específicos, de los objetivos y estructura general que debe tener el balance general. Objetivo y alcance |
1 |
|
El presente criterio tiene por objetivo establecer las características generales, así como la estructura que debe tener el balance general de las entidades, el cual deberá apegarse a lo previsto en este criterio. Asimismo, se establecen lineamientos mínimos con el propósito de homologar la presentación de este estado financiero entre las entidades y, de esta forma, facilitar la comparabilidad del mismo. Objetivo del balance general |
2 |
|
El balance general tiene por objetivo presentar el valor de los bienes y derechos, de las obligaciones reales, directas o contingentes, así como del patrimonio de una entidad a una fecha determinada. |
3 |
|
El balance general, por lo tanto, deberá mostrar de manera adecuada y sobre bases consistentes, la posición de las entidades en cuanto a sus activos, pasivos, patrimonio contable y cuentas de orden, de tal forma que se puedan evaluar los recursos económicos con que cuentan dichas entidades, así como su estructura financiera. |
4 |
|
Adicionalmente, el balance general deberá cumplir con el objetivo de ser una herramienta útil para el análisis de las distintas entidades, por lo que es conveniente establecer los conceptos y estructura general que deberá contener dicho estado financiero. |
5 |
|
Conceptos que integran el balance general En un contexto amplio, los conceptos que integran el balance general son: activos, pasivos y patrimonio contable, entendiendo como tales a los conceptos así definidos en la NIF A-5 “Elementos básicos de los estados financieros”. Asimismo, las cuentas de orden a que se refiere el presente criterio, forman parte de los conceptos que integran la estructura del balance general de las entidades. Estructura del balance general |
6 |
|
La estructura del balance general deberá agrupar los conceptos de activo, pasivo, patrimonio contable y cuentas de orden, de tal forma que sea consistente con la importancia relativa de los diferentes rubros y refleje de mayor a menor su grado de liquidez o exigibilidad, según sea el caso. |
7 |
|
De esta forma, los rubros mínimos que se deben incluir en el balance general son los siguientes: Activo · disponibilidades; · aportaciones en valores; · inversiones en valores; · deudores por reporto; · préstamo de valores · derivados; · cuentas por cobrar (neto); · propiedades, mobiliario y equipo (neto); · inversiones permanentes; · activos de larga duración disponibles para la venta; · impuestos y PTU diferidos (neto), y · otros activos. |
8 |
|
Pasivo · colaterales vendidos por reportos; · préstamo de valores · derivados; · otras cuentas por pagar; · impuestos y PTU diferidos (neto), y · créditos diferidos y cobros anticipados. Patrimonio contable · patrimonio contribuido, y · patrimonio ganado. Cuentas de orden · activos y pasivos contingentes; · colaterales recibidos por la entidad; · colaterales recibidos y vendidos o entregados en garantía por la entidad, y · otras cuentas de registro. |
|
|
Presentación del balance general |
|
|
Los rubros descritos anteriormente corresponden a los mínimos requeridos para la presentación del balance general, sin embargo, las entidades deberán desglosar, ya sea en el citado estado financiero o mediante notas, el contenido de los conceptos que consideren necesarios a fin de mostrar la situación financiera de la misma para el usuario de la información financiera. En la parte final del presente criterio se muestra un balance general preparado con los rubros mínimos a que se refiere el párrafo anterior. |
9 |
|
Sin embargo, ciertos rubros del balance general requieren lineamientos especiales para su presentación, los cuales se describen a continuación: Aportaciones en valores |
10 |
|
Las aportaciones recibidas en valores y los respectivos efectos de valuación provenientes de las aportaciones en valores a que se refiere el criterio B-6 “Fondo de aportaciones y fondo de compensación”, se presentaran inmediatamente después del rubro de disponibilidades. Deudores por reporto |
11 |
|
Se presentará el saldo deudor proveniente de operaciones de reporto a que se refiere el criterio B-3 “Reportos”, inmediatamente después de los conceptos de inversiones en valores. Préstamo de Valores |
12 |
|
Se presentará el premio por cobrar de las operaciones de préstamo de valores a que se refiere el criterio B-4 “Préstamo de Valores”. Derivados |
13 |
|
Los activos financieros provenientes de derivados se presentarán inmediatamente después del concepto de préstamo de valores. |
14 |
|
Cuentas por cobrar (neto) |
|
|
En este rubro se presentarán las cuentas por cobrar, considerando entre otras, a las cuentas liquidadoras deudoras, deducidas en su caso, de la estimación por irrecuperabilidad o difícil cobro. Inversiones permanentes |
15 |
|
Se presentarán dentro de este rubro las inversiones permanentes en acciones de subsidiarias, las de asociadas adicionadas por el crédito mercantil que en su caso se hubiera generado, negocios conjuntos, así como otras inversiones permanentes en acciones. Activos de larga duración disponibles para la venta |
16 |
|
Se presentarán dentro de este rubro las inversiones en activos de larga duración que se encuentren disponibles para la venta, tales como subsidiarias, asociadas, negocios conjuntos y otros activos de larga duración disponibles para la venta. Otros activos |
17 |
|
Se deberán presentar como un solo rubro en el balance general los otros activos tales como, cargos diferidos, pagos anticipados, activos intangibles, con excepción de los impuestos y la Participación de los Trabajadores en las Utilidades (PTU) diferidos. |
18 |
|
El pago anticipado que surja conforme a lo establecido en la NIF D-3 “Beneficios a los empleados” de las NIF, formará parte de este rubro. |
19 |
|
Colaterales vendidos o dados en garantía |
|
|
Se deberán presentar dentro de este rubro de manera desagregada, los colaterales vendidos que representan la obligación de restituir el colateral recibido de la contraparte en operaciones de préstamo de valores, así como de aquellos colaterales vendidos en operaciones de reporto. |
20 |
|
Tratándose de operaciones de reporto, se deberá presentar el saldo acreedor que se origine de la compensación efectuada conforme al criterio B-3 “Reportos”. Préstamo de Valores |
21 |
|
Se presentará el premio por pagar de las operaciones de préstamo de valores a que se refiere el criterio B-4 “Préstamo de Valores”. Derivados |
22 |
|
Los pasivos financieros provenientes de derivados, se presentarán inmediatamente después del rubro de préstamo de valores. Otras cuentas por pagar |
23 |
|
Formarán parte de este rubro los impuestos a la utilidad por pagar, la PTU por pagar, las aportaciones para futuros aumentos de patrimonio pendientes de formalizar por el comité técnico, las cuentas liquidadoras acreedoras, los acreedores diversos, los rendimientos por pagar derivados de aportaciones en efectivo por operaciones con derivados en mercados reconocidos y otras cuentas por pagar, incluyendo en este último a los sobregiros en cuentas de cheques y el saldo negativo del rubro de disponibilidades que de conformidad con lo establecido en el criterio B-1 “Disponibilidades” deban presentarse como un pasivo. |
24 |
|
El pasivo que surja de conformidad con lo establecido en la NIF D-3, formará parte de este rubro Créditos diferidos y cobros anticipados |
25 |
|
Este rubro estará integrado por los créditos diferidos, tales como los cobros anticipados de intereses, comisiones diferidas, entre otros. Patrimonio contable |
26 |
|
Al calce de este estado, deberán revelar el monto histórico del patrimonio contribuido, tal y como se establece en el criterio A-2 “Aplicación de normas particulares”. |
27 |
|
Cuando se elabore el balance general consolidado, la participación no controladora que representa la diferencia entre el patrimonio contable de la subsidiaria y el importe de la inversión permanente eliminado, se presentará en un renglón por separado, inmediatamente después del patrimonio ganado. |
28 |
|
Asimismo, el resultado neto se presentará disminuido de la enunciada participación no controladora dentro del patrimonio ganado. Fondo de compensación |
29 |
|
En este concepto se presentará el saldo de los recursos en efectivo que los socios liquidadores depositen en la entidad con motivo de la celebración de contratos de futuros y opciones, con el objeto de cumplir con los lineamientos establecidos en la legislación aplicable, formando parte del patrimonio. |
30 |
|
Fondo de aportaciones |
|
|
En este concepto se presentará el monto integrado por las aportaciones que la entidad recibe de los socios liquidadores (por ejemplo, las aportaciones iniciales mínimas en efectivo y en valores) respecto de los contratos abiertos que mantengan registrados en sus cuentas, formando parte del patrimonio. Reservas Patrimoniales |
31 |
|
En este concepto, se presentarán las reservas constituidas por el Comité Técnico del Fideicomiso en apego a lo establecido en la NIF C-11 “Capital Contable”. Debiéndose desagregar en: a) Reserva por Fondo Complementario, requerida por el reglamento interior de la entidad así como por la regulación aplicable, b) Reserva por Mitigación del Riesgo de Negocio, para cubrir posibles pérdidas generales del negocio, y. c) Otras Reservas, que determine el Comité Técnico del Fideicomiso. Resultado por tenencia de activos no monetarios |
32 |
|
La entidad reconocerá en este rubro el resultado por tenencia de activos no monetarios no realizado, conforme a lo establecido en la NIF B-10 “Efectos de la inflación”. Cuentas de orden |
33 |
|
Al pie del balance general se deberán presentar situaciones o eventos que de acuerdo a la definición de activos, pasivos y patrimonio contable antes mencionada, no deban incluirse dentro de dichos conceptos en el balance general de las entidades, pero que proporcionen información sobre alguno de los siguientes eventos: a) activos y pasivos contingentes de conformidad con el Boletín C-9 “Pasivos, provisiones, activos y pasivos contingentes y compromisos” de las NIF; b) colaterales recibidos por la entidad; c) colaterales recibidos y vendidos o entregados en garantía por la entidad; d) montos que complementen las cifras contenidas en el balance general, y e) otras cuentas que la entidad considere necesarias para facilitar el registro contable o para cumplir con las disposiciones legales aplicables. |
34 |
|
NOMBRE DE LA CÁMARA DE COMPENSACIÓN |
|
||||||||||||||||||||
|
DOMICILIO |
|
||||||||||||||||||||
|
BALANCE GENERAL AL DE_______ DE_______ |
|
||||||||||||||||||||
|
EXPRESADOS EN MONEDA DE PODER ADQUISITIVO DE ___ DE ___ (1) |
|
||||||||||||||||||||
|
(Cifras en miles de pesos) |
|
||||||||||||||||||||
|
|
|
|
|
|
|
|
|
|
|
|
|
|
|||||||||
|
ACTIVO |
|
PASIVO Y PATRIMONIO CONTABLE |
|
|
|||||||||||||||||
|
|
|
|
|
|
|
|
|
|
|
|
|
|
|||||||||
|
|
|
|
|
|
|
|
|
|
|
|
|
|
|||||||||
|
DISPONIBILIDADES |
|
|
$ |
|
|
PRÉSTAMO DE VALORES |
|
|
|
|
$ |
|
|||||||||
|
|
|
|
|
|
|
|
|
|
|
|
|
|
|||||||||
|
|
|
|
|
|
|
COLATERALES VENDIDOS O DADOS EN GARANTÍA |
|
|
|
|
“ |
|
|||||||||
|
|
|
|
|
|
|
|
|
|
|
|
|
|
|||||||||
|
APORTACIONES EN VALORES |
|
|
“ |
|
|
DERIVADOS |
|
|
|
|
“ |
|
|||||||||
|
|
|
|
|
|
|
|
|
|
|
|
|
|
|||||||||
|
|
|
|
|
|
|
|
|
|
|
|
|
|
|||||||||
|
INVERSIONES EN VALORES |
|
|
|
|
|
|
|
|
|
|
|
|
|||||||||
|
Títulos para negociar |
|
$ |
|
|
|
OTRAS CUENTAS POR PAGAR |
|
|
$ |
|
|
|
|||||||||
|
Títulos conservados a vencimiento |
|
“___“ |
|
|
|
Impuestos a la utilidad por pagar |
|
|
“ |
|
|
|
|||||||||
|
|
|
|
|
|
|
Participación de los trabajadores en las utilidades por pagar |
|
|
“ |
|
|
|
|||||||||
|
DEUDORES POR REPORTO |
|
|
“ |
|
|
Aportaciones para futuros aumentos de patrimonio pendientes de formalizar por el comité técnico |
|
|
“ |
|
|
|
|||||||||
|
PRÉSTAMO DE VALORES |
|
|
“ |
|
|
Acreedores por liquidación de operaciones |
|
|
“ |
|
|
|
|||||||||
|
|
|
|
|
|
|
Rendimientos por pagar derivados de aportaciones en efectivo |
|
|
“ |
|
|
|
|||||||||
|
DERIVADOS |
|
|
” |
|
|
Acreedores diversos y otras cuentas por pagar |
|
|
|
“___ |
“ |
|
|||||||||
|
|
|
|
|
|
|
|
|
|
|
|
|
|
|||||||||
|
|
|
|
|
|
|
IMPUESTOS Y PTU DIFERIDOS (NETO) |
|
|
|
|
“ |
|
|||||||||
|
CUENTAS POR COBRAR (NETO) |
|
|
“ |
|
|
|
|
|
|
|
|
|
|||||||||
|
|
|
|
|
|
|
CRÉDITOS DIFERIDOS Y COBROS ANTICIPADOS |
|
|
|
|
“___ |
|
|||||||||
|
|
|
|
|
|
|
|
|
|
|
|
|
|
|||||||||
|
PROPIEDADES, MOBILIARIO Y EQUIPO (NETO) |
|
|
“ |
|
|
TOTAL PASIVO |
|
|
|
|
$___ |
|
|||||||||
|
|
|
|
|
|
|
|
|
|
|
|
|
|
|||||||||
|
|
|
|
|
|
|
|
|
|
|
|
|
|
|||||||||
|
INVERSIONES PERMANENTES |
|
|
“ |
|
|
PATRIMONIO CONTABLE |
|
|
|
|
|
|
|||||||||
|
|
|
|
|
|
|
|
|
|
|
|
|
|
|||||||||
|
|
|
|
|
|
|
PATRIMONIO CONTRIBUIDO |
|
|
|
|
|
|
|||||||||
|
ACTIVOS DE LARGA DURACIÓN DISPONIBLES PARA LA VENTA |
|
|
“ |
|
|
Patrimonio mínimo |
|
|
|
$ |
|
|
|||||||||
|
|
|
|
|
|
|
Fondo de aportaciones |
|
|
|
“ |
|
|
|||||||||
|
|
|
|
|
|
|
Fondo de compensación |
|
|
|
“ |
|
|
|||||||||
|
IMPUESTOS Y PTU DIFERIDOS (NETO) |
|
|
“ |
|
|
Excedentes de patrimonio mínimo |
|
|
|
“ |
|
|
|||||||||
|
|
|
|
|
|
|
Aportaciones para futuros aumentos de Patrimonio formalizadas por el comité técnico |
|
|
|
“ |
|
|
|||||||||
|
|
|
|
|
|
|
Prima por emisión de derechos fiduciarios |
|
|
|
“___ |
$ |
|
|||||||||
|
|
|
|
|
|
|
|
|
|
|
“ |
|
|
|||||||||
|
OTROS ACTIVOS |
|
|
|
|
|
PATRIMONIO GANADO |
|
|
|
|
|
|
|||||||||
|
Cargos diferidos, pagos anticipados e intangibles |
|
$ |
|
|
|
Reservas patrimoniales |
|
|
|
$ |
|
|
|||||||||
|
Otros activos a corto y largo plazo |
|
“___ |
“___ |
|
|
Reserva por Fondo Complementario |
|
|
“ |
|
|
|
|||||||||
|
|
|
|
|
|
|
Reserva por Mitigación del Riesgo de Negocio |
|
|
“ |
|
|
|
|||||||||
|
|
|
|
|
|
|
Otras Reservas |
|
|
“___ |
|
|
|
|||||||||
|
|
|
|
|
|
|
Resultado de ejercicios anteriores |
|
|
|
“ |
|
|
|||||||||
|
|
|
|
|
|
|
Resultado por tenencia de activos no monetarios |
|
|
|
“ |
|
|
|||||||||
|
|
|
|
|
|
|
Resultado neto |
|
|
|
“___ |
“ |
|
|||||||||
|
|
|
|
|
|
|
|
|
|
|
|
|
|
|||||||||
|
|
|
|
|
|
|
TOTAL PATRIMONIO CONTABLE |
|
|
|
|
“___ |
|
|||||||||
|
|
|
|
|
|
|
|
|
|
|
|
|
|
|||||||||
|
TOTAL ACTIVO |
|
|
$___ |
|
|
TOTAL PASIVO Y PATRIMONIO CONTABLE |
|
|
|
|
$___ |
|
|||||||||
|
|
|
|
|
|
|
|
|
|
|
|
|
|
|||||||||
|
|
|
CUENTAS DE ORDEN |
|
|
|
|
|
|
|||||||||||||
|
|
Activos y pasivos contingentes |
$ |
|
|
|
|
|
|
|||||||||||||
|
|
Colaterales recibidos por la entidad |
“ |
|
|
|
|
|
|
|||||||||||||
|
|
Colaterales recibidos y vendidos o entregados en garantía por la entidad |
“ |
|
|
|
|
|
|
|||||||||||||
|
|
Otras cuentas de registro |
“ |
|
|
|
|
|
|
|||||||||||||
|
|
|
|
|
|
|
|
|
|
|
|
|
|
|||||||||
|
Los conceptos que aparecen en el presente estado se presentan de manera enunciativa más no limitativa. |
|
|
|
|
|
|
|
||||||||||||||
|
(1) Este renglón se omitirá si el entorno económico es “no inflacionario”. |
|
|
|
|
|
|
|
||||||||||||||
D-2 ESTADO DE RESULTADOS Antecedentes |
|
|
La información de carácter financiero debe cumplir, entre otros, con el fin de reportar los resultados de las operaciones de una entidad determinada en un periodo contable definido, requiriéndose el establecimiento, mediante criterios específicos, del objeto y estructura general que debe tener el estado de resultados. Objetivo y alcance |
1 |
|
El presente criterio tiene por objetivo establecer las características generales y la estructura que debe tener el estado de resultados. Siempre que se prepare este estado financiero, las entidades deberán apegarse a la estructura y lineamientos previstos en este criterio. Asimismo, se establecen lineamientos mínimos con el propósito de homologar la presentación de este estado financiero entre las entidades, y de esta forma, facilitar la comparabilidad del mismo. Objetivo del estado de resultados |
2 |
|
El estado de resultados tiene por objetivo presentar información sobre las operaciones desarrolladas por la entidad, así como otros eventos económicos que le afectan, que no necesariamente provengan de decisiones o transacciones derivadas de los propietarios de la misma en su carácter de fideicomitentes, durante un periodo determinado. |
3 |
|
Por consiguiente, el estado de resultados mostrará el incremento o decremento en el patrimonio de las entidades, atribuible a las operaciones efectuadas por éstas, durante un periodo establecido. |
4 |
|
No es aplicable lo previsto en el párrafo anterior a aquellas partidas de la entidad que por disposición expresa se deban incorporar en el patrimonio contable, distintas a las provenientes del estado de resultados, tales como las que conforman la utilidad integral (por ejemplo, el resultado por tenencia de activos no monetarios). La presentación de los incrementos o decrementos en el patrimonio contable derivados de estas partidas, se especifica en el criterio D-3 “Estado de variaciones en el patrimonio contable”. Conceptos que integran el estado de resultados |
5 |
|
En un contexto amplio, los conceptos que integran el estado de resultados son: ingresos, costos, gastos, ganancias y pérdidas, considerando como tales a los conceptos así definidos en la NIF A-5 “Elementos básicos de los estados financieros”. Estructura del estado de resultados |
6 |
|
Los rubros mínimos que debe contener el estado de resultados en las entidades son los siguientes: · ingresos por servicios; · resultado de la operación; · resultado antes de impuestos a la utilidad; · resultado antes de operaciones discontinuadas, y · resultado neto. Presentación del estado de resultados |
7 |
|
Los rubros descritos anteriormente, corresponden a los mínimos requeridos para la presentación del estado de resultados, sin embargo, las entidades deberán desglosar ya sea en el citado estado de resultados, o mediante notas a los estados financieros, el contenido de los conceptos que consideren necesarios a fin de mostrar los resultados de las mismas para el usuario de la información financiera. En la parte final del presente criterio se muestra un estado de resultados preparado con los rubros mínimos a que se refiere el párrafo anterior. |
8 |
|
Características de los rubros que componen la estructura del estado de resultados Ingresos por servicios |
|
|
Los ingresos por servicios deberán estar conformados por las comisiones, cuotas y tarifas cobradas por la entidad por los servicios prestados, tales como las comisiones por compensación y liquidación, custodia de aportaciones iniciales mínimas, uso de red, instalación y mantenimiento de sistemas utilizados para la compensación y liquidación de derivados, servicios de conciliación, confirmación, cálculo de flujos, gestión de la liquidación de pagos y administración de derechos u obligaciones que deriven de las operaciones derivadas, compresión de cartera, así como la administración de acuerdos bilaterales de garantías. |
9 |
|
Resultado de la operación |
|
|
Corresponde a los ingresos por servicios incrementados o disminuidos por : a) Comisiones cobradas por servicios extraordinarios ; b) ingresos por intereses; c) gastos por intereses; d) resultado por valuación a valor razonable; e) e) resultado por compraventa; f) f) otros ingresos (egresos) de la operación; g) g) gastos de administración y promoción, y h) h) resultado por posición monetaria neto. Comisiones cobradas por servicios extraordinarios |
10 |
|
Corresponde a cualquier cobro que la entidad realice por incumplimientos de los Socios Liquidadores a su reglamento Interior o al manual de políticas de procedimientos y operación. Ingresos por intereses |
11 |
|
Se consideran como ingresos por intereses a los intereses provenientes de operaciones financieras propias de las entidades, tales como depósitos en entidades financieras, inversiones en valores, así como los premios derivados de operaciones de reporto y de préstamo de valores. |
12 |
|
De igual manera se consideran como ingresos por intereses los ajustes por valorización derivados de partidas denominadas en UDIS o en algún otro índice general de precios, así como la utilidad en cambios, siempre y cuando dichas partidas provengan de posiciones relacionadas con ingresos o gastos que formen parte del resultado de la operación. Gastos por intereses |
13 |
|
Se consideran gastos por intereses, los premios derivados de préstamo de valores, los ajustes por valorización derivados de partidas denominadas en UDIS o en algún otro índice general de precios, así como la pérdida en cambios siempre y cuando dichos conceptos provengan de posiciones relacionadas con gastos o ingresos que formen parte del resultado de la operación. Resultado por valuación a valor razonable |
14 |
|
Este rubro se conforma por los siguientes conceptos: a) resultado por valuación a valor razonable de títulos para negociar, derivados, así como los colaterales vendidos por reportos y préstamo de valores; b) resultado por valuación de divisas, y c) la pérdida por deterioro o efecto por reversión del deterioro de títulos. Resultado por compraventa |
15 |
|
Este rubro estará conformado por: a) el resultado por compraventa de valores, de divisas y de los colaterales recibidos y vendidos por la entidad, y b) el resultado por cancelación de los activos y pasivos financieros provenientes de derivados, incluyendo el resultado por compraventa de dichos derivados. Otros ingresos (egresos) de la operación |
16 |
|
Se consideran como otros ingresos (egresos) de la operación a los ingresos y gastos ordinarios a los que hace referencia la NIF A-5 y que no están comprendidos en los conceptos anteriores, ni formen parte de los gastos de administración y promoción, tales como: a) los costos de transacción por compraventa de títulos para negociar y de derivados; b) los dividendos provenientes de otras inversiones permanentes y de inversiones permanentes en asociadas disponibles para la venta; c) los donativos; |
17 |
|
d) costo financiero por arrendamiento capitalizable; e) la pérdida por deterioro o efecto por reversión del deterioro de los bienes inmuebles, crédito mercantil, de otros activos de larga duración en uso o disponibles para su venta y de otros activos, y f) resultado en venta de propiedades, mobiliario y equipo. |
|
|
Gastos de administración y promoción |
|
|
Dentro de los gastos de administración y promoción deberán incluirse todo tipo de beneficios directos otorgados a los empleados de la entidad, PTU causada y diferida, honorarios, rentas, gastos de promoción y publicidad, gastos en tecnología, gastos no deducibles, depreciaciones y amortizaciones, el costo neto del periodo derivado de beneficios a los empleados, así como los impuestos y derechos distintos a los impuestos a la utilidad. Resultado por posición monetaria neto |
18 |
|
El resultado por posición monetaria neto a que se refiere el párrafo 10, será aquél que se origine de partidas cuyos ingresos o gastos formen parte del resultado de la operación (tratándose de un entorno inflacionario). |
19 |
|
No se considerará en este rubro el resultado por posición monetaria originado por partidas que sean registradas directamente en el patrimonio contable de la entidad, ya que dicho resultado debe ser presentado en el rubro del patrimonio correspondiente. Resultado antes de impuestos a la utilidad |
20 |
|
Será el resultado de la operación, incorporando, la participación en el resultado de subsidiarias no consolidadas, asociadas y negocios conjuntos. Resultado antes de operaciones discontinuadas |
21 |
|
Es el resultado antes de impuestos a la utilidad, disminuido por el efecto de los gastos por impuestos a la utilidad causados en el periodo, incrementado o disminuido según sea el caso, por los efectos de los impuestos a la utilidad diferidos generados o materializados en el periodo, en su caso, netos de su estimación. Resultado neto |
22 |
|
Corresponde al resultado antes de operaciones discontinuadas incrementado o disminuido según corresponda, por las operaciones discontinuadas, a que se refiere el Boletín C-15 “Deterioro en el valor de los activos de larga duración y su disposición” de las NIF. Estado de resultados consolidado |
23 |
|
Cuando se presente el estado de resultados consolidado, la segregación de la porción del resultado neto correspondiente a la participación no controladora se presentará como el último concepto de dicho estado financiero. Normas de revelación |
24 |
|
Se deberá revelar en notas a los estados financieros lo siguiente: a) monto de las comisiones cobradas desagregadas por los principales productos que maneje la entidad; b) monto y descripción de las actividades adicionales que de conformidad con las disposiciones aplicables, hayan sido aprobadas por las Autoridades en el ejercicio de que se trate; c) descripción del tipo de servicios extraordinarios cobrados por la entidad a los socios liquidadores; d) composición de los ingresos por intereses, distinguiéndolos por el tipo de operación de la cual provengan (inversiones en valores, reportos, préstamo de valores, entre otros), y e) composición del resultado de operación identificando el resultado por valuación a valor razonable y, en su caso, el resultado por compraventa, de acuerdo con el tipo de operación de la cual provengan (inversiones en valores, así como colaterales vendidos por reportos o préstamo de valores). |
25 |
NOMBRE DE LA CÁMARA DE COMPENSACIÓN
DOMICILIO
ESTADO DE RESULTADOS DEL ___________________AL _________________DE ___
EXPRESADOS EN MONEDA DE PODER ADQUISITIVO DE ________DE_______(1)
(Cifras en miles de pesos)
|
Comisiones, cuotas y tarifas a favor |
|
|
$_____ |
|
|
|
|
|
|
|
|
|
|
|
INGRESOS POR SERVICIOS |
|
|
$ |
|
|
|
|
|
|
Comisiones cobradas por servicios extraordinarios |
$ |
|
|
|
Ingresos por intereses |
“ |
|
|
|
Gastos por intereses |
“ |
|
|
|
Resultado por valuación a valor razonable |
“ |
|
|
|
Resultado por compraventa |
“ |
|
|
|
Otros ingresos (egresos) de la operación |
“ |
|
|
|
Gastos de administración y promoción |
“ |
|
|
|
Resultado por posición monetaria neto |
“_____ |
|
“_____ |
|
|
|
|
|
|
|
|
|
|
|
RESULTADO DE LA OPERACIÓN |
|
|
$ |
|
Participación en el resultado de subsidiarias no consolidadas, asociadas y negocios conjuntos |
|
|
$_____ |
|
|
|
|
|
|
|
|
|
|
|
RESULTADO ANTES DE IMPUESTOS A LA UTILIDAD |
|
|
$ |
|
|
|
|
|
|
Impuestos a la utilidad causados |
|
|
“ |
|
Impuestos a la utilidad diferidos (netos) |
|
|
“_____ |
|
|
|
|
|
|
|
|
|
|
|
RESULTADO ANTES DE OPERACIONES DISCONTINUADAS
|
|
|
$ |
|
Operaciones discontinuadas
|
|
|
“_____ |
|
RESULTADO NETO
|
|
|
$_____ |
Los conceptos que aparecen en el presente estado se muestran de manera enunciativa más no limitativa.
(1) Este renglón se omitirá si el entorno económico es "no inflacionario".
D-3 ESTADO DE VARIACIONES EN EL PATRIMONIO CONTABLE Antecedentes |
|
|
La información de carácter financiero debe cumplir, entre otros, con el fin de reportar las modificaciones en la inversión de los fideicomitentes durante un periodo contable definido, requiriéndose el establecimiento, mediante criterios específicos, de los objetivos y estructura general que debe tener el estado de variaciones en el patrimonio contable. Objetivo y alcance |
1 |
|
El presente criterio tiene por objetivo establecer las características generales, así como la estructura que debe tener el estado de variaciones en el patrimonio contable de las entidades, el cual deberá apegarse a lo previsto en este criterio. Asimismo, se establecen lineamientos mínimos con el propósito de homologar la presentación de este estado financiero entre las entidades, y de esta forma, facilitar la comparabilidad del mismo. Objetivo del estado de variaciones en el patrimonio contable |
2 |
|
El estado de variaciones en el patrimonio contable tiene por objetivo presentar información sobre los movimientos en la inversión de los fideicomitentes de la entidad durante un periodo determinado. |
3 |
|
Por consiguiente, dicho estado financiero mostrará el incremento o decremento en el patrimonio de las entidades, derivado de dos tipos de movimientos: inherentes a las decisiones de los fideicomitentes y al reconocimiento de la utilidad integral. |
4 |
|
El presente criterio no tiene como finalidad establecer la mecánica mediante la cual se determinan los movimientos antes mencionados, ya que son objeto de los criterios de contabilidad para cámaras de compensación o NIF específicos establecidos al respecto. Conceptos que integran el estado de variaciones en el patrimonio contable |
5 |
|
En un contexto general, los conceptos por los cuales se presentan modificaciones al patrimonio contable son los siguientes: Movimientos inherentes a las decisiones de los fideicomitentes |
6 |
|
Dentro de este tipo de movimientos se encuentran aquéllos directamente relacionados con las decisiones que toman los fideicomitentes respecto a su inversión en la entidad. Algunos ejemplos de este tipo de movimientos son los siguientes: a) emisión de constancias de derechos fiduciarios; b) capitalización de utilidades; c) constitución de reservas; d) traspaso del resultado neto a resultados de ejercicios anteriores, y e) pago de derechos fiduciarios. Movimientos inherentes al reconocimiento de la utilidad integral |
7 |
|
Se refieren a los incrementos o disminuciones durante un periodo, derivados de transacciones, otros eventos y circunstancias, provenientes de fuentes no vinculadas con las decisiones de los fideicomitentes. El propósito de reportar este tipo de movimientos es el de medir el desempeño de la entidad mostrando las variaciones en el patrimonio contable que se derivan del resultado neto del periodo, así como de aquellas partidas cuyo efecto por disposiciones específicas de algunos criterios de contabilidad para cámaras de compensación o NIF, se reflejan directamente en el patrimonio contable y no constituyen aportaciones, reducciones o distribuciones de patrimonio, tal como el resultado por tenencia de activos no monetarios. |
8 |
|
Estructura del estado de variaciones en el patrimonio contable |
|
|
El estado de variaciones en el patrimonio contable, incluirá la totalidad de los conceptos que integran el patrimonio contable, la valuación de los mismos se efectuará de conformidad con los criterios de contabilidad para cámaras de compensación correspondientes. Dichos conceptos se enuncian a continuación: · patrimonio mínimo; · fondo de aportaciones; · fondo de compensación; · excedentes de patrimonio mínimo; · aportaciones para futuros aumentos de patrimonio formalizadas por el comité técnico; · prima por emisión de derechos fiduciarios; · reservas patrimoniales; · resultado de ejercicios anteriores; · resultado por tenencia de activos no monetarios, y · resultado neto. |
9 |
|
Presentación del estado de variaciones en el patrimonio contable |
|
|
Los conceptos descritos anteriormente, corresponden a los mínimos requeridos para la presentación del estado de variaciones en el patrimonio contable, sin embargo, las entidades deberán desglosar, ya sea en el citado estado de variaciones en el patrimonio contable o mediante notas a los estados financieros, el contenido de los conceptos que consideren necesarios para mostrar la situación financiera de la entidad al usuario de la información financiera. En la parte final del presente criterio se muestra un estado de variaciones en el patrimonio contable preparado con los conceptos mínimos a que se refiere el párrafo anterior. Características de los conceptos que componen la estructura del estado de variaciones en el patrimonio contable |
10 |
|
Se deberán incorporar los movimientos a los conceptos descritos en el párrafo 9, de acuerdo al orden cronológico en el cual se presentaron los eventos: a) Movimientos inherentes a las decisiones de los fideicomitentes: Se deberán separar cada uno de los conceptos relativos a este tipo de decisiones, de conformidad con lo establecido en el párrafo 7 del presente criterio, describiendo el concepto y la fecha en la cual fueron generados. b) Movimientos inherentes al reconocimiento de la utilidad integral: Se deberán separar de acuerdo al evento o criterio específico que los origina, de conformidad con los conceptos mencionados en el párrafo 8 del presente criterio. Consideraciones generales |
11 |
|
El estado de variaciones en el patrimonio contable deberá indicar las variaciones de los periodos que se reportan; lo anterior implica partir de los saldos que integran el patrimonio contable del periodo inicial, analizando los movimientos ocurridos a partir de esa fecha. |
12 |
|
Asimismo, en caso de existir un entorno inflacionario todos los saldos y los movimientos incorporados en el estado de variaciones en el patrimonio contable deberán mostrarse expresados en unidades monetarias de poder adquisitivo relativo a la fecha de presentación de los estados financieros. |
13 |
NOMBRE DE LA CÁMARA DE COMPENSACIÓN
DOMICILIO
ESTADO DE VARIACIONES EN EL PATRIMONIO CONTABLE DEL ______ DE ________________ DE _______ AL ______ DE _________________ DE ___________
EXPRESADOS EN MONEDA DE PODER ADQUISITIVO DE ________________DE __________ (1)
(Cifras en miles de pesos)
|
Concepto |
|
Patrimonio contribuido |
Patrimonio ganado |
Total patrimonio contable |
|||||||
|
Patrimonio mínimo |
Fondo de aportaciones |
Fondo de compensación |
Excedentes de patrimonio mínimo |
Aportaciones para futuros aumentos de patrimonio formalizadas por el comité técnico |
Prima por emisión de derechos fiduciarios |
Reservas patrimoniales |
Resultado de ejercicios anteriores |
Resultado por tenencia de activos no monetarios |
Resultado neto |
|
|
|
|
|
|
|
|
|
|
|
|
|
|
|
|
Saldo al _____ de ____________ de ______ |
|
|
|
|
|
|
|
|
|
|
|
|
|
|
|
|
|
|
|
|
|
|
|
|
|
MOVIMIENTOS INHERENTES A LAS DECISIONES DE LOS FIDEICOMITENTES |
|
|
|
|
|
|
|
|
|
|
|
|
|
|
|
|
|
|
|
|
|
|
|
|
|
Emisión de constancias de derechos fiduciarios |
|
|
|
|
|
|
|
|
|
|
|
|
Capitalización de utilidades |
|
|
|
|
|
|
|
|
|
|
|
|
Constitución de reservas |
|
|
|
|
|
|
|
|
|
|
|
|
Reserva por Fondo Complementario |
|
|
|
|
|
|
|
|
|
|
|
|
Resera por Mitigación del Riesgo de Negocio |
|
|
|
|
|
|
|
|
|
|
|
|
Otras Reservas |
|
|
|
|
|
|
|
|
|
|
|
|
Traspaso del resultado neto a resultado de ejercicios anteriores |
|
|
|
|
|
|
|
|
|
|
|
|
Pago de derechos fiduciarios |
|
|
|
|
|
|
|
|
|
|
|
|
|
|
|
|
|
|
|
|
|
|
|
|
|
Total |
|
|
|
|
|
|
|
|
|
|
|
|
|
|
|
|
|
|
|
|
|
|
|
|
|
MOVIMIENTOS INHERENTES AL RECONOCIMIENTO DE LA UTILIDAD INTEGRAL |
|
|
|
|
|
|
|
|
|
|
|
|
|
|
|
|
|
|
|
|
|
|
|
|
|
Utilidad integral |
|
|
|
|
|
|
|
|
|
|
|
|
-Resultado neto |
|
|
|
|
|
|
|
|
|
|
|
|
-Resultado por tenencia de activos no monetarios |
|
|
|
|
|
|
|
|
|
|
|
|
|
|
|
|
|
|
|
|
|
|
|
|
|
Total |
|
|
|
|
|
|
|
|
|
|
|
|
|
|
|
|
|
|
|
|
|
|
|
|
|
Saldo al _____ de ____________ de ______ |
|
|
|
|
|
|
|
|
|
|
|
Los conceptos que aparecen en el presente estado se muestran de manera enunciativa más no limitativa.
(1) Este renglón se omitirá si el entorno económico es “no inflacionario”.
|
D-4 ESTADO DE FLUJOS DE EFECTIVO Antecedentes |
|
|
La información financiera debe cumplir, entre otros, con el fin de mostrar la manera en la que las entidades generan y utilizan el efectivo y los equivalentes de efectivo, mismos que son esenciales para mantener su operación, cubrir sus obligaciones, así como el pago de derechos fiduciarios. |
1 |
|
Para ello, se requiere sustituir el estado de cambios en la situación financiera por el estado de flujos de efectivo, como un estado financiero básico, ya que: el primero muestra los cambios en la estructura financiera de la entidad, los cuales pueden o no identificarse con la generación o aplicación de recursos en el periodo; mientras que, el segundo presenta los flujos de efectivo que representan la generación o aplicación de recursos de la entidad durante el periodo. |
2 |
|
Por lo anterior, se requiere establecer mediante criterios específicos, los objetivos y estructura general que debe tener el estado de flujos de efectivo. Objetivo y alcance |
3 |
|
El presente criterio tiene por objetivo establecer las características generales, así como la estructura que debe tener el estado de flujos de efectivo de las entidades, el cual deberá apegarse a lo previsto en este criterio. Asimismo, se establecen lineamientos mínimos, con el propósito de homologar la presentación de este estado financiero entre las entidades y, de esta forma, facilitar la comparabilidad del mismo. Objetivo del estado de flujos de efectivo |
4 |
|
El estado de flujos de efectivo tiene como objetivo principal proporcionar a los usuarios de los estados financieros, información sobre la capacidad de la entidad para generar el efectivo y los equivalentes de efectivo, así como la manera en que las entidades utilizan dichos flujos de efectivo para cubrir sus necesidades. |
5 |
|
Cuando el estado de flujos de efectivo se usa conjuntamente con el resto de los estados financieros, proporciona información que permite a los usuarios: a) evaluar los cambios en los activos y pasivos de la entidad y en su estructura financiera (incluyendo su liquidez y solvencia), y b) evaluar tanto los montos como las fechas de cobros y pagos, con el fin de adaptarse a las circunstancias y a las oportunidades de generación y aplicación de efectivo y los equivalentes de efectivo. |
6 |
|
Asimismo, el estado de flujos de efectivo presenta las operaciones que se realizaron para fines contables en el periodo, es decir, cuando se materializa el cobro o pago de la partida en cuestión; mientras que el estado de resultados muestra las operaciones devengadas en el mismo periodo, es decir, cuando se reconocen contablemente en el momento en el que ocurren, independientemente de la fecha en que se consideren realizadas para fines contables. |
7 |
|
El estado de flujos de efectivo le permite a las entidades mejorar la comparabilidad de la información sobre el desempeño operacional de diferentes entidades, debido a que elimina los efectos generados por la utilización de distintos tratamientos contables para las mismas transacciones y eventos económicos. |
8 |
|
La información histórica sobre flujos de efectivo se usa como indicador del importe, momento de la generación y la probabilidad de flujos de efectivo futuros. Asimismo, dicha información es útil para comprobar la exactitud de los pronósticos realizados en el pasado de los flujos de efectivo futuros, para analizar la relación entre la rentabilidad y flujos de efectivo netos, así como, en su caso, los efectos de la inflación cuando exista un entorno inflacionario. Definición de términos |
9 |
|
Actividades de financiamiento.- Son aquéllas que implican movimientos en el tamaño y composición de los recursos provenientes de los fideicomitentes de la entidad, de los acreedores otorgantes de financiamientos no relacionados con las actividades de operación. |
10 |
|
Actividades de inversión.- Son aquéllas relacionadas con la adquisición y disposición de activos de larga duración (tales como propiedades, mobiliario y equipo e inversiones permanentes). |
11 |
|
Actividades de operación.- Son aquéllas que constituyen la principal fuente de ingresos para la entidad, incluyen otras actividades que no pueden ser clasificadas como de inversión o de financiamiento. |
12 |
|
Efectivo y equivalentes de efectivo.- Se entenderá por este concepto a las disponibilidades en términos del criterio B-1 “Disponibilidades”. |
13 |
|
Entradas de efectivo.- Son aumentos en el saldo de efectivo y equivalentes de efectivo. |
14 |
|
Flujos de efectivo.- Son entradas y salidas de efectivo y equivalentes de efectivo. No se considerarán flujos de efectivo a los movimientos entre las partidas que constituyen el efectivo y equivalentes de efectivo, dado que dichos componentes son parte de la administración del efectivo y equivalentes de efectivo de la entidad, más que de sus actividades de operación, inversión o financiamiento. |
15 |
|
Salidas de efectivo.- Son disminuciones en el saldo de efectivo y equivalentes de efectivo. |
16 |
|
Valor nominal.- Es el monto de efectivo y equivalentes de efectivo pagado o cobrado en una operación. Normas de presentación Consideraciones generales |
17 |
|
Las entidades deben excluir del estado de flujos de efectivo todas las operaciones que no afectaron los flujos de efectivo. Por ejemplo: a) distribución de derechos fiduciarios a través de certificados fiduciarios; b) adquisición de una subsidiaria con pago en acciones, y c) operaciones negociadas con intercambio de activos. Estructura del estado de flujos de efectivo |
18 |
|
Las entidades deben clasificar y presentar los flujos de efectivo, según la naturaleza de los mismos, en actividades de operación, de inversión y de financiamiento, atendiendo a su sustancia económica y no a la forma que se utilizó para llevarlas a cabo. |
19 |
|
La estructura del estado de flujos de efectivo debe incluir, como mínimo, los rubros siguientes: · actividades de operación; · actividades de inversión; · actividades de financiamiento; · incremento o disminución neta del efectivo y equivalentes de efectivo; · efectos por cambios en el valor del efectivo y equivalentes de efectivo; · efectivo y equivalentes de efectivo al inicio del periodo, y · efectivo y equivalentes de efectivo al final del periodo. Actividades de operación |
20 |
|
Los flujos de efectivo relacionados con estas actividades son aquéllos que derivan de las operaciones que constituyen la principal fuente de ingresos de la entidad, por lo tanto, incluyen actividades que intervienen en la determinación de su utilidad o pérdida neta, exceptuando aquéllas que están asociadas ya sea con actividades de inversión o financiamiento. Algunos ejemplos de flujos de efectivo por actividades de operación son: a) Pagos por la adquisición de inversiones en valores. b) Cobros de primas por contratos de opciones. c) Salidas de efectivo por deudores por reporto. d) Entradas de efectivo y equivalentes de efectivo por colaterales vendidos por reportos. |
21 |
|
e) Cobros de ingresos por intereses a los que hace referencia el criterio D-2 “Estado de resultados”, así como su principal asociado, que provengan de, entre otros, los siguientes conceptos: - efectivo y equivalentes de efectivo (con excepción de la utilidad o pérdida en cambios provenientes de este concepto); - inversiones en valores, y - deudores por reporto. f) Pagos de gastos por intereses a los que hace referencia el criterio D-2. g) Cobros de comisiones cuotas y tarifas generadas por la prestación de servicios a los que hace referencia el criterio D-2 (tales como las comisiones por compensación y liquidación, custodia de aportaciones iniciales mínimas, uso de red, así como instalación y mantenimiento de sistemas utilizados para la compensación y liquidación de derivados). h) Cobros y pagos provenientes de la compraventa de divisas e inversiones en valores. i) Cobros y pagos generados por derivados. j) Pagos por beneficios directos a los empleados, honorarios, rentas, gastos de promoción y publicidad, entre otros gastos de administración. k) Pagos de impuestos a la utilidad. l) Cobros de impuestos a la utilidad (devoluciones). |
|
|
Impuestos a la utilidad |
|
|
Los flujos de efectivo relacionados con los impuestos a la utilidad deben presentarse en un rubro por separado dentro de la clasificación de actividades de operación, a menos de que sea práctico relacionarlos con actividades de inversión o de financiamiento, como es el caso del impuesto derivado de las operaciones discontinuadas, el cual se relaciona con actividades de inversión. Actividades de inversión |
22 |
|
Los flujos de efectivo relacionados con actividades de inversión representan la medida en que las entidades han destinado recursos hacia partidas que generarán ingresos y flujos de efectivo en el futuro. |
23 |
|
Los flujos de efectivo por actividades de inversión son, por ejemplo, los siguientes: a) Cobros por la disposición de propiedades, mobiliario y equipo. b) Pagos por la adquisición de propiedades, mobiliario y equipo. c) Cobros por la disposición de subsidiarias, asociadas y acuerdos conjuntos. d) Pagos por la adquisición de subsidiarias, asociadas y acuerdos conjuntos. e) Cobros por la disposición de otras inversiones permanentes. f) Pagos por la adquisición de otras inversiones permanentes. g) Cobros de dividendos en efectivo. h) Pagos por la adquisición de activos intangibles. i) Cobros por la disposición de activos de larga duración disponibles para la venta. j) Cobros por la disposición de otros activos de larga duración. k) Pagos por la adquisición de otros activos de larga duración. Inversiones en subsidiarias no consolidadas, asociadas y negocios conjuntos |
24 |
|
Los flujos de efectivo entre la entidad tenedora y sus subsidiarias no consolidadas, asociadas o negocios conjuntos, deben presentarse en el estado de flujos de efectivo, es decir, no deben eliminarse, tales como los flujos de efectivo relacionados con el cobro y pago de dividendos. |
25 |
|
Adquisiciones y disposiciones de subsidiarias y otros negocios |
|
|
Los flujos de efectivo derivados de adquisiciones o disposiciones de subsidiarias y otros negocios deben clasificarse en actividades de inversión; asimismo, deben presentarse en un único renglón por separado que involucre toda la operación de adquisición o, en su caso, de disposición, en lugar de presentar la adquisición o disposición individual de los activos y pasivos de dichos negocios a la fecha de adquisición o disposición. Los flujos de efectivo derivados de las adquisiciones no deben compensarse con los de las disposiciones. |
26 |
|
Los flujos de efectivo pagados por la adquisición de subsidiarias y otros negocios deben presentarse netos del saldo de efectivo y equivalentes de efectivo adquirido en dicha operación. |
27 |
|
Los flujos de efectivo cobrados por la disposición de subsidiarias y otros negocios (operaciones discontinuadas) deben presentarse netos del saldo de efectivo y equivalentes de efectivo dispuesto en dicha operación. Asimismo, este importe debe estar neto del impuesto a la utilidad atribuible a tal disposición. Actividades de financiamiento |
28 |
|
Los flujos de efectivo destinados a las actividades de financiamiento muestran la capacidad de la entidad para restituir a sus fideicomitentes y acreedores, los recursos que destinaron en su momento a la entidad y, en su caso, para pagarles rendimientos. |
29 |
|
Los flujos de efectivo por actividades de financiamiento son, por ejemplo, los siguientes: a) Cobros en efectivo y equivalentes de efectivo procedentes de la emisión de constancias de derechos fiduciarios, netos de los gastos de emisión relativos (cobros en efectivo de fondos de aportaciones y fondo de compensación). b) Cobros en efectivo y equivalentes de efectivo de excedentes del patrimonio mínimo. c) Pagos en efectivo y equivalentes de efectivo a los fideicomitentes por reembolsos de constancias de derechos fiduciarios (pagos en efectivo de fondos de aportaciones y fondo de compensación). d) Pagos en efectivo y equivalentes de efectivo de excedentes del patrimonio mínimo. e) Pagos por rendimientos de aportaciones en efectivo. Incremento o disminución neta de efectivo y equivalentes de efectivo |
30 |
|
Después de clasificar los flujos de efectivo en actividades de operación, actividades de inversión y actividades de financiamiento, deben presentarse los flujos netos de efectivo de estas tres secciones. Efectos por cambios en el valor del efectivo y equivalentes de efectivo |
31 |
|
Las entidades deben presentar en un reglón por separado, según proceda, lo siguiente: a) los efectos por utilidad o pérdida en cambios del efectivo y equivalentes de efectivo a que hace referencia el párrafo 42, el cual incluye la diferencia generada por la conversión del saldo inicial de efectivo y equivalentes de efectivo al tipo de cambio que publique el Banco de México en el Diario Oficial de la Federación (DOF) el día hábil posterior a la fecha de cierre del periodo anterior, y del saldo final de efectivo y equivalentes de efectivo al tipo de cambio que publique el Banco de México en el DOF el día hábil posterior a la fecha de cierre del periodo actual, y b) los efectos por inflación asociados con los saldos y los flujos de efectivo de cualquiera de las entidades que conforman la entidad económica consolidada y que se encuentre en un entorno económico inflacionario. Efectivo y equivalentes de efectivo al inicio del periodo |
32 |
|
Las entidades deben presentar un rubro por separado denominado “Efectivo y equivalentes de efectivo al inicio del periodo”, el cual corresponde al saldo de efectivo y equivalentes de efectivo presentado en el balance general al final del periodo anterior (incluyendo las disponibilidades restringidas), con el fin de conciliarlo con el saldo de efectivo y equivalentes de efectivo al final del periodo actual. |
33 |
|
Efectivo y equivalentes de efectivo al final del periodo |
|
|
Las entidades deben presentar un rubro por separado denominado “Efectivo y equivalentes de efectivo al final del periodo”, el cual se debe determinar por la suma algebraica de los rubros: “Incremento neto de efectivo y equivalentes de efectivo” o “Disminución neta de efectivo y equivalentes de efectivo”, “Efectos por cambios en el valor del efectivo y equivalentes de efectivo”, y “Efectivo y equivalentes de efectivo al inicio del periodo”. Dicha suma debe corresponder al saldo del efectivo y equivalentes de efectivo presentado en el balance general al final del periodo. |
34 |
|
Procedimiento para elaborar el estado de flujos de efectivo |
|
|
Para determinar y presentar los flujos de efectivo de las actividades de operación, la entidad deberá aplicar el método indirecto, por medio del cual se incrementa o disminuye el resultado neto del periodo por los efectos de transacciones de partidas que no impliquen un flujo de efectivo; cambios que ocurran en los saldos de las partidas operativas, y por los flujos de efectivo asociados con actividades de inversión o financiamiento. |
35 |
|
Los flujos netos de efectivo relacionados con las actividades de operación deben determinarse aumentando o disminuyendo el resultado neto por los efectos de: a) partidas que no impliquen un flujo de efectivo, tales como: pérdidas por deterioro o efecto por reversión del deterioro asociados a actividades de inversión (por ejemplo, de bienes inmuebles, crédito mercantil y otros activos de larga duración); depreciación de propiedades, mobiliario y equipo; amortización de activos intangibles; provisiones; impuestos a la utilidad causados y diferidos; participación en el resultado de subsidiarias no consolidadas, asociadas y negocios conjuntos, así como operaciones discontinuadas (por ejemplo, en el caso del abandono de una subsidiaria u otro negocio); b) cambios que ocurran en los saldos de las partidas operativas del balance general de las entidades durante el periodo, tales como: los cambios provenientes de inversiones en valores, deudores por reporto, préstamo de valores (activo o pasivo), derivados (activo o pasivo), colaterales vendidos o dados en garantía y c) los flujos de efectivo asociados con actividades de inversión o financiamiento. |
36 |
|
Las entidades deben determinar y presentar por separado, después del rubro de actividades de operación, los flujos de efectivo derivados de los principales conceptos de cobros y pagos brutos relacionados con las actividades de inversión y financiamiento, es decir, los cobros y pagos no se deberán compensar entre si. Conversión de saldos o flujos de efectivo en moneda extranjera |
37 |
|
Con el objeto de determinar los cambios de los saldos de las partidas operativas en moneda extranjera de las actividades de operación, éstos se deberán convertir al tipo de cambio de cierre que publique el Banco de México en el DOF el día hábil posterior a dicha fecha de cierre. |
38 |
|
Los flujos de efectivo procedentes de transacciones en moneda extranjera relacionados con actividades de inversión y financiamiento, se convertirán a la moneda de informe de la entidad aplicando al importe en moneda extranjera el tipo de cambio a la fecha en que se produjo cada flujo, el cual será el que publique el Banco de México en el DOF el día hábil posterior a la fecha en que se generó dicho flujo. |
39 |
|
La utilidad o pérdida en cambios originadas por variaciones en el tipo de cambio no son flujos de efectivo. Sin embargo, el efecto de las variaciones en el tipo de cambio del efectivo y equivalentes de efectivo mantenido o a pagar en moneda extranjera se presenta en el estado de flujos de efectivo con el fin de conciliar el efectivo y equivalentes de efectivo al inicio y al final del periodo. Dicho efecto debe presentarse de manera separada de los rubros de actividades de operación, inversión y financiamiento, dentro del rubro llamado “Efectos por cambios en el valor del efectivo y equivalentes de efectivo”, a que se refiere el párrafo 32, el cual incluye las diferencias, en su caso, de haberse presentado los flujos de efectivo al tipo de cambio de cierre del periodo actual. |
40 |
|
Efectos de la inflación |
|
|
Cuando en términos de lo establecido en la NIF B-10 “Efectos de la inflación”, el entorno económico corresponde a un entorno no inflacionario, las entidades deben presentar su estado de flujos de efectivo expresado en valores nominales, mientras que si dicho entorno económico es inflacionario, las entidades deben presentar su estado de flujos de efectivo expresado en unidades monetarias de poder adquisitivo a la fecha de cierre del periodo actual. |
41 |
|
En los casos en que el entorno económico de las entidades sea inflacionario, como parte de las operaciones que no afectaron los flujos de efectivo, deben excluirse los efectos de la inflación reconocidos en el periodo dentro de los estados financieros, con el objeto de determinar un estado de flujos de efectivo a valores nominales. Dichos flujos de efectivo deben presentarse expresados en unidades monetarias de poder adquisitivo a la fecha de cierre del periodo actual. |
42 |
|
Cuando el entorno de las entidades haya cambiado de no inflacionario a inflacionario, los estados de flujos de efectivo de periodos anteriores deben presentarse expresados en unidades monetarias de poder adquisitivo de la fecha de cierre del periodo actual. |
43 |
|
En los casos en los que el entorno económico de las entidades haya cambiado de inflacionario a no inflacionario, los estados de flujos de efectivo de periodos anteriores deben presentarse expresados en las unidades monetarias de poder adquisitivo del último estado de flujos de efectivo presentado dentro de un entorno inflacionario e incluido en dicha presentación comparativa. Estado de flujos de efectivo consolidado |
44 |
|
En la elaboración del estado de flujos de efectivo consolidado, deben eliminarse los flujos de efectivo que ocurrieron en el periodo entre las entidades que forman parte de la entidad económica que consolida. Por ejemplo, los flujos de efectivo derivados de operaciones intercompañías, de aportaciones de patrimonio y de dividendos pagados. |
45 |
|
En los casos en los que una entidad controladora compra o venda acciones de una subsidiaria a la participación no controladora, los flujos de efectivo asociados con dicha operación deben presentarse como actividades de financiamiento, dentro del estado de flujos de efectivo consolidado. Lo anterior, debido a que se considera que esta operación es una transacción entre accionistas. Normas de revelación |
46 |
|
Se debe revelar en notas a los estados financieros lo siguiente: a) cuando los flujos de efectivo relacionados con los impuestos a la utilidad hayan quedado segregados en los distintos grupos de actividades dentro del estado de flujos de efectivo, deben revelarse los flujos totales por dichos impuestos; b) las operaciones relevantes, de inversión y de financiamiento, que no hayan requerido el uso de efectivo o equivalentes de efectivo. Por ejemplo, las aportaciones en valores para la celebración de derivados, la adquisición de propiedades, mobiliario y equipo a través de arrendamiento capitalizable o de cualquier otro medio de financiamiento similar, y c) el importe total de flujos de efectivo que representan incrementos en la capacidad de operación, separado de los flujos de efectivo que esencialmente se requieren para mantener la capacidad de operación de la entidad. |
47 |
|
Asimismo, se debe revelar lo siguiente con respecto a las adquisiciones y disposiciones de subsidiarias y otros negocios: a) la contraprestación total derivada de dichas adquisiciones o disposiciones desglosando: i. la porción de la contraprestación pagada o cobrada en efectivo y equivalentes de efectivo, y ii. el importe de efectivo y equivalentes de efectivo recibido con que contaba la subsidiaria o el negocio adquirido o dispuesto a la fecha de adquisición o disposición; b) el importe de los activos y pasivos distintos del efectivo y equivalentes de efectivo de la subsidiaria o negocio adquirido o dispuesto a la fecha de adquisición o disposición. Estos importes deben agruparse por rubros importantes, y c) el monto del pago del impuesto a la utilidad atribuible a las disposiciones de subsidiarias, asociadas y acuerdos conjuntos. |
48 |
NOMBRE DE LA CÁMARA DE COMPENSACIÓN
DOMICILIO
ESTADO DE FLUJOS DE EFECTIVO
DEL __ DE __________ AL __ DE __________ DE ____
EXPRESADOS EN MONEDA DE PODER ADQUISITIVO DE _________ DE _________ (1)
(Cifras en miles de pesos)
|
|
|
|
|
Resultado neto |
|
$ |
|
Ajustes por partidas que no implican flujo de efectivo: |
|
|
|
Pérdidas por deterioro o efecto por reversión del deterioro asociados a actividades de inversión |
" |
|
|
Depreciaciones de propiedades, mobiliario y equipo |
" |
|
|
Amortizaciones de activos intangibles |
" |
|
|
Provisiones |
" |
|
|
Impuestos a la utilidad causados y diferidos |
" |
|
|
Participación en el resultado de subsidiarias no consolidadas, asociadas y negocios conjuntos |
" |
|
|
Operaciones discontinuadas |
" |
$ |
|
|
|
|
|
Actividades de operación |
|
|
|
Cambio en inversiones en valores |
|
$ |
|
Cambio en deudores por reporto |
|
" |
|
Cambio en préstamo de valores (activo) |
|
“ |
|
Cambio en derivados (activo) |
|
" |
|
Cambio en otros activos operativos (neto) |
|
" |
|
Cambio en colaterales vendidos o dados en garantía |
|
" |
|
Cambio en préstamo de valores (pasivo) |
|
“ |
|
Cambio en derivados (pasivo) |
|
" |
|
Cambio en otros pasivos operativos |
|
" |
|
Cobros de impuestos a la utilidad (devoluciones) |
|
" |
|
Pagos de impuestos a la utilidad |
|
" |
|
Flujos netos de efectivo de actividades de operación |
|
" |
|
Actividades de inversión |
|
|
|
Cobros por disposición de propiedades, mobiliario y equipo |
|
$ |
|
Pagos por adquisición de propiedades, mobiliario y equipo |
|
" |
|
Cobros por disposición de subsidiarias, asociadas y acuerdos conjuntos |
|
“ |
|
Pagos por adquisición de subsidiarias, asociadas y acuerdos conjuntos |
|
“ |
|
Cobros por disposición de otras inversiones permanentes |
|
“ |
|
Pagos por adquisición de otras inversiones permanentes |
|
“ |
|
Cobros de dividendos en efectivo |
|
" |
|
Pagos por adquisición de activos intangibles |
|
" |
|
Cobros por disposición de activos de larga duración disponibles para la venta |
|
" |
|
Cobros por disposición de otros activos de larga duración |
|
" |
|
Pagos por adquisición de otros activos de larga duración |
|
" |
|
Flujos netos de efectivo de actividades de inversión |
|
" |
|
|
|
|
|
Actividades de financiamiento |
|
|
|
Cobros por emisión de constancias de derechos fiduciarios |
|
$ |
|
Cobros de excedentes de patrimonio mínimo |
|
" |
|
Pagos en efectivo por reembolso de constancias de derechos fiduciarios |
|
" |
|
Pagos en efectivo de excedentes de patrimonio mínimo |
|
" |
|
Pagos de rendimientos por aportaciones en efectivo |
|
" |
|
Flujos netos de efectivo de actividades de financiamiento |
|
" |
|
Incremento o disminución neta de efectivo y equivalentes de efectivo
|
|
$ |
|
Efectos por cambios en el valor del efectivo y equivalentes de efectivo |
|
" |
|
Efectivo y equivalentes de efectivo al inicio del periodo |
|
" |
|
Efectivo y equivalentes de efectivo al final del periodo |
|
$ |
Los conceptos que aparecen en el presente estado se muestran de manera enunciativa más no limitativa.
(1) Este renglón se omitirá si el entorno económico es "no inflacionario".
ANEXO 2
CRITERIOS DE CONTABILIDAD PARA SOCIOS LIQUIDADORES
CONTENIDO
|
Serie A. |
Criterios relativos al esquema general de la contabilidad para socios liquidadores del mercado de contratos de derivados listados en bolsa |
|
A - 1 |
Esquema básico del conjunto de criterios de contabilidad aplicables a socios liquidadores |
|
A - 2 |
Aplicación de normas particulares |
|
A - 3 |
Aplicación de normas generales |
|
A - 4 |
Aplicación supletoria a los criterios de contabilidad |
|
Serie B. |
Criterios relativos a los conceptos que integran los estados financieros |
|
B - 1 |
Disponibilidades |
|
B - 2 |
Inversiones en valores |
|
B - 3 |
Reportos |
|
B - 4 |
Préstamo de Valores |
|
B - 5 |
Derivados |
|
B - 6 |
Excedentes de aportaciones iniciales mínimas |
|
B - 7 |
Custodia y administración de bienes |
|
Serie C. |
Criterios aplicables a conceptos específicos |
|
C - 1 |
Reconocimiento y baja de activos financieros |
|
C - 2 |
Partes relacionadas |
|
Serie D. |
Criterios relativos a los estados financieros básicos |
|
D - 1 |
Balance general |
|
D - 2 |
Estado de resultados |
|
D - 3 |
Estado de variaciones en el patrimonio contable |
|
D - 4 |
Estado de flujos de efectivo |
|
A-1 ESQUEMA BASICO DEL CONJUNTO DE CRITERIOS DE CONTABILIDAD APLICABLES A SOCIOS LIQUIDADORES Objetivo |
|
|
El presente criterio tiene por objetivo definir el esquema básico del conjunto de lineamientos contables aplicables a socios liquidadores del mercado de contratos de derivados (las entidades). Conceptos que componen la estructura básica de la contabilidad en las entidades |
1 |
|
La contabilidad de las entidades se ajustará a la estructura básica que, para la aplicación de las Normas de Información Financiera (NIF), definió el Consejo Mexicano de Normas de Información Financiera, A.C. (CINIF), en la NIF A-1 “Estructura de las normas de información financiera”. |
2 |
|
En tal virtud, las entidades considerarán en primera instancia las normas contenidas en la Serie NIF A “Marco conceptual”, así como lo establecido en el criterio A-4 “Aplicación supletoria a los criterios de contabilidad”. |
3 |
|
De tal forma, las entidades observarán los lineamientos contables de las NIF, excepto cuando a juicio de la Comisión Nacional Bancaria y de Valores (CNBV) sea necesario aplicar una normatividad o un criterio de contabilidad específico, tomando en consideración que las entidades realizan operaciones especializadas. |
4 |
|
La normatividad de la CNBV a que se refiere el párrafo anterior, será a nivel de normas de reconocimiento, valuación, presentación y en su caso revelación, aplicables a rubros específicos dentro de los estados financieros de las entidades, así como de las aplicables a su elaboración. |
5 |
|
No procederá la aplicación de criterios de contabilidad, ni del concepto de supletoriedad, en el caso de operaciones que por legislación expresa no estén permitidas o estén prohibidas, o bien, no estén expresamente autorizadas a las entidades. |
6 |
|
A-2 APLICACION DE NORMAS PARTICULARES Objetivo y alcance |
|
|
El presente criterio tiene por objetivo precisar la aplicación sobre las normas particulares de las NIF, así como aclaraciones a las mismas. |
1 |
|
Son materia del presente criterio: a) la aplicación de algunas de las normas particulares dadas a conocer en las NIF, y b) las aclaraciones a las normas particulares contenidas en las NIF. Normas de Información Financiera |
2 |
|
De conformidad con lo establecido en el criterio A-1 “Esquema básico del conjunto de criterios de contabilidad aplicables a socios liquidadores”, las entidades observarán, hasta en tanto no exista pronunciamiento expreso por parte de la CNBV, las normas particulares contenidas en los boletines o NIF que a continuación se detallan, o en las NIF que los sustituyan o modifiquen: Serie NIF B “Normas aplicables a los estados financieros en su conjunto” Cambios contables y correcciones de errores .................................................................................. B-1 Adquisiciones de negocios ................................................................................................................... B-7 Estados financieros consolidados o combinados ............................................................................ B-8 Información financiera a fechas intermedias .................................................................................... B-9 Efectos de la inflación .......................................................................................................................... B-10 Hechos posteriores a la fecha de los estados financieros ........................................................... B-13 Conversión de monedas extranjeras ................................................................................................ B-15 Serie NIF C “Normas aplicables a conceptos específicos de los estados financieros” Cuentas por cobrar ................................................................................................................................. C-3 Pagos anticipados .................................................................................................................................. C-5 Propiedades, planta y equipo ............................................................................................................... C-6 Inversiones en asociadas, negocios conjuntos y otras inversiones permanentes .................... C-7 Activos intangibles .................................................................................................................................. C-8 Pasivo, provisiones, activos y pasivos contingentes y compromisos ........................................... C-9 Capital contable .................................................................................................................................... C-11 Deterioro en el valor de los activos de larga duración y su disposición ........................................................................................................................................ C-15 Obligaciones asociadas con el retiro de propiedades, planta y Equipo ..................................................................................................................................................... C-18 Acuerdos con control conjunto ........................................................................................................... C-21 Serie NIF D “Normas aplicables a problemas de determinación de resultados” Beneficios a los empleados ................................................................................................................. D-3 Impuestos a la utilidad ........................................................................................................................... D-4 Arrendamientos ....................................................................................................................................... D-5 Capitalización del resultado integral de financiamiento ................................................................. D-6 |
3 |
|
Adicionalmente, las entidades observarán las NIF que emita el CINIF sobre temas no previstos en los criterios de contabilidad para socios liquidadores, siempre y cuando: a) estén vigentes con carácter de definitivo; b) no sean aplicadas de manera anticipada; c) no contravengan la filosofía y los conceptos generales establecidos en los criterios de contabilidad para socios liquidadores, y d) no exista pronunciamiento expreso por parte de la CNBV, entre otros, sobre aclaraciones a las normas particulares contenidas en la NIF que se emita, o bien, respecto a su no aplicabilidad. |
4 |
|
Aclaraciones a las normas particulares contenidas en las NIF |
|
|
Tomando en consideración que las entidades llevan a cabo operaciones especializadas, es necesario establecer aclaraciones que adecuen las normas particulares de reconocimiento, valuación, presentación y en su caso revelación establecidas por el CINIF. En tal virtud, las entidades al observar lo establecido en el párrafo anterior, deberán ajustarse a lo siguiente: |
5 |
|
B-9 Información financiera a fechas intermedias |
|
|
Las disposiciones de la NIF B-9 deben ser aplicables a la información financiera que se emita a fechas intermedias, incluyendo la trimestral, en los términos de las “Reglas a las que habrán de sujetarse los participantes del mercado de contratos de derivados”, emitidas de manera conjunta por la Secretaría de Hacienda y Crédito Público, Banco de México y la CNBV. |
6 |
|
Para efectos de la revelación de la información que se emita a fechas intermedias, las entidades deberán observar las disposiciones relativas a la revelación de información financiera contenidas en el criterio A-3 “Aplicación de normas generales”. B-10 Efectos de la inflación Determinación de la posición monetaria |
7 |
|
Tratándose de un entorno inflacionario con base en lo señalado por la NIF B-10, se deberá atender a lo siguiente: |
8 |
|
Las entidades deberán revelar el saldo inicial de los principales activos y pasivos monetarios que se utilizaron para la determinación de la posición monetaria del periodo, diferenciando en su caso, los que afectan de los que no afectan al resultado de la operación. Índice de precios |
9 |
|
La entidad deberá utilizar el valor de la Unidad de Inversión (UDI) como índice de precios. Resultado por posición monetaria |
10 |
|
El resultado por posición monetaria (REPOMO) que no haya sido presentado directamente en el patrimonio contable ni capitalizado en términos de lo establecido en la NIF B-10, debe presentarse en el estado de resultados en un rubro específico dentro del resultado de la operación cuando provenga de partidas del resultado de la operación. |
11 |
|
El REPOMO relacionado con partidas cuyos ajustes por valuación se reconozcan en el patrimonio contable, deberá presentarse en la cuenta de patrimonio contable que corresponda conforme a su naturaleza. B-15 Conversión de monedas extranjeras |
12 |
|
En la aplicación de la NIF B-15, el tipo de cambio a utilizar para establecer la equivalencia de la moneda nacional con el dólar de los Estados Unidos de América, será el tipo de cambio FIX publicado por el Banco de México en el Diario Oficial de la Federación el día hábil posterior a la fecha de transacción o de elaboración de los estados financieros, según corresponda. |
13 |
|
En el caso de divisas distintas al dólar de los Estados Unidos de América, deberán convertir la moneda respectiva a dólares de los Estados Unidos de América. Para realizar dicha conversión considerarán la cotización que rija para la moneda correspondiente en relación al mencionado dólar en los mercados internacionales, conforme lo establece el Banco de México en la regulación aplicable. |
14 |
|
Asimismo, deberá revelarse en notas a los estados financieros, el monto de las operaciones denominadas en moneda extranjera por las divisas más relevantes para la entidad, así como el tipo de cambio utilizado y su equivalente en moneda nacional, conforme a lo señalado en los dos párrafos anteriores. |
15 |
|
C-3 Cuentas por cobrar Alcance |
|
|
Para efectos del Boletín C-3, no deberán incluirse las cuentas por cobrar derivadas de las operaciones a que se refieren los criterios B-3 “Reportos”, B-4 “Préstamo de Valores” y B-5 “Derivados” emitidos por la CNBV, ya que las normas de reconocimiento, valuación presentación y revelación aplicables se encuentran contempladas en los mismos. Préstamos a funcionarios y empleados |
16 |
|
Los intereses derivados de préstamos a funcionarios y empleados se presentarán en el estado de resultados en el rubro de otros ingresos (egresos) de la operación. Fondo de compensación |
17 |
|
Las cantidades que la cámara de compensación requiera a las entidades para el Fondo de Compensación conforme a la regulación aplicable, se considerarán como una cuenta por cobrar, debiéndose presentar en un rubro específico en el balance general. Estimación por irrecuperabilidad o difícil cobro |
18 |
|
Por los préstamos que otorguen las entidades a sus funcionarios y empleados, por el fondo de compensación, así como por aquellas cuentas por cobrar relativas a deudores identificados cuyo vencimiento se pacte desde su origen a un plazo mayor a 90 días naturales, deberán crear, en su caso, una estimación que refleje su grado de irrecuperabilidad. |
19 |
|
Dicha estimación deberá obtenerse efectuando un estudio que sirva de base para determinar los diferentes eventos futuros cuantificables que pudieran afectar el importe de esas cuentas por cobrar, mostrando de esa manera, el valor de recuperación estimado de los derechos exigibles. |
20 |
|
La estimación de las cuentas por cobrar que no estén comprendidas en el párrafo 19 anterior, deberá constituirse por el importe total del adeudo de acuerdo a los siguientes plazos: a) a los 60 días naturales siguientes a su registro inicial, cuando correspondan a deudores no identificados, y b) a los 90 días naturales siguientes a su registro inicial, cuando correspondan a deudores identificados. |
21 |
|
No se constituirá estimación por irrecuperabilidad o difícil cobro en los siguientes casos: a) saldos a favor de impuestos; b) impuesto al valor agregado acreditable, y c) cuentas liquidadoras. |
22 |
|
C-9 Pasivo, provisiones, activos y pasivos contingentes y compromisos Alcance |
23 |
|
Para efectos del Boletín C-9, no se incluyen los pasivos relativos a las operaciones a que se refieren los criterios B-3, B-4 y B-5, ya que éstos se encuentran contemplados en dichos criterios. C-11 Capital contable |
24 |
|
Para efectos de la NIF C-11, se entenderá como capital contable al patrimonio, el cual corresponde al derecho de los fideicomisarios de las entidades sobre los activos netos, que surge por las aportaciones amparadas por constancias de derechos fiduciarios, para la constitución del patrimonio mínimo, los excedentes de aportaciones iniciales mínimas y los excedentes de patrimonio mínimo a que se refiere la regulación aplicable, así como a las ganancias o pérdidas generadas en la operación de la entidad. El patrimonio contable se dividirá en patrimonio contribuido y patrimonio ganado. |
25 |
|
El patrimonio contribuido está representado por la suma del valor de las constancias de derechos fiduciarios. |
26 |
|
El patrimonio ganado corresponde al resultado de las actividades operativas de la entidad y de otros eventos o circunstancias que le afecten. |
27 |
|
En notas a los estados financieros se deben revelar todas las características del patrimonio y sus restricciones, así como el régimen de inversión aplicable para el patrimonio mínimo. Excedentes de aportaciones iniciales mínimas |
28 |
|
Los excedentes de aportaciones iniciales mínimas que las entidades reciban de sus clientes conforme a la regulación aplicable, se considerarán como parte del patrimonio contribuido. |
29 |
|
D-3 Beneficios a los empleados |
|
|
El pasivo generado por beneficios a los empleados se presentará en el balance general dentro del rubro otras cuentas por pagar. |
30 |
|
Adicionalmente, mediante notas a los estados financieros se deberá revelar: a) la forma en que la Participación de los Trabajadores en las Utilidades (PTU) fue determinada, explicando las bases utilizadas para su cálculo, y b) la identificación de las obligaciones por beneficios a los empleados en corto y largo plazo. |
31 |
|
Los pagos anticipados que surjan de la aplicación de esta NIF, formarán parte del rubro de otros activos. D-4 Impuestos a la utilidad |
32 |
|
Para el caso de los impuestos a la utilidad causados, se revelará mediante notas a los estados financieros la forma en la que estos fueron determinados, explicando las bases utilizadas para su cálculo. |
33 |
|
Respecto a la revelación requerida en la NIF D-4 sobre los conceptos de diferencias temporales, adicionalmente se deberá revelar las relacionadas con las principales operaciones de las entidades. D-5 Arrendamientos Arrendamientos capitalizables Requisitos |
34 |
|
Para efectos de los requisitos establecidos en el párrafo 33 del Boletín D-5, se entenderá que el periodo de arrendamiento es sustancialmente igual a la vida útil remanente del bien arrendado, si dicho contrato cubre al menos el 75% de la vida útil del mismo. Asimismo, el valor presente de los pagos mínimos será sustancialmente igual al valor de mercado del bien arrendado, si dicho valor presente constituye al menos un 90% de aquel valor. Arrendamientos operativos Contabilización para el arrendatario |
35 |
|
Para efectos de presentación, el arrendatario deberá incluir en el balance general el pasivo por arrendamiento como parte del rubro de acreedores diversos y otras cuentas por pagar, y en el estado de resultados el gasto por arrendamiento en el rubro de gastos de administración y promoción. |
36 |
|
Subarrendamientos y transacciones similares Contabilización para el arrendatario original |
|
|
Las afectaciones a resultados del ejercicio a que se refiere el párrafo 76 del Boletín D-5, relativas a la terminación del arrendamiento original, se presentarán en el rubro de otros ingresos (egresos) de la operación en el estado de resultados. |
37 |
|
D-6 Capitalización del resultado integral de financiamiento |
|
|
Para los efectos de esta NIF se entenderá como Resultado Integral de Financiamiento a los siguientes conceptos: a) intereses; b) resultado por posición monetaria, c) utilidad o pérdida en cambios y d) los otros costos asociados a que se refiere la NIF D-6. Dichos conceptos podrán ser capitalizados a los activos calificables, en lugar de ser reconocidos en el estado de resultados como ingresos o gastos por intereses u otros ingresos (egresos) de la operación, según corresponda, con base en lo establecido en la citada NIF D-6. |
38 |
|
Lo anterior, no será aplicable para activos calificables en los que en algún criterio contable específico emitido por la CNBV se establezca un tratamiento diferente. |
39 |
|
A-3 APLICACION DE NORMAS GENERALES Objetivo y alcance |
|
|
El presente criterio tiene por objetivo precisar el establecimiento de normas de aplicación general que las entidades deberán observar. |
1 |
|
Son materia del presente criterio el establecimiento de normas generales que deben ser consideradas en el reconocimiento, valuación, presentación y revelación aplicables para los criterios de contabilidad para socios liquidadores. Activos restringidos |
2 |
|
Se considera como tales a todos aquellos activos respecto de los que existen circunstancias por las cuales no se puede disponer o hacer uso de ellos, debiendo permanecer en el mismo rubro del cual se originan. Asimismo se considerará que forman parte de esta categoría, aquellos activos provenientes de operaciones que no se liquiden el mismo día, es decir se reciban con fecha valor distinta a la de concertación. En el caso de cuentas de margen que las entidades otorguen a la cámara de compensación por operaciones de derivados realizadas en mercados o bolsas reconocidos, deberán apegarse al criterio B-5 “Derivados”. |
3 |
|
Para este tipo de activos, se deberá revelar en una nota a los estados financieros este hecho y el saldo de los mismos por tipo de operación. Cuentas liquidadoras |
4 |
|
Tratándose de las operaciones activas y pasivas que realicen las entidades, por ejemplo, en materia de inversiones en valores, reportos, préstamo de valores, derivados y las aportaciones iniciales mínimas que la cámara de compensación requiera a los socios liquidadores para el fondo de aportaciones por las posiciones que mantenga, una vez que estas lleguen a su vencimiento y mientras no se perciba o entregue la liquidación correspondiente, según se haya pactado en el contrato respectivo, el monto de las operaciones vencidas por cobrar o por pagar deberá registrarse en cuentas liquidadoras (deudores o acreedores por liquidación de operaciones). |
5 |
|
Asimismo, por las operaciones en las que no se pacte la liquidación inmediata o fecha valor mismo día, incluyendo las de compraventa de divisas en la fecha de concertación se deberá registrar en cuentas liquidadoras el monto por cobrar o por pagar, en tanto no se efectúe la liquidación de las mismas. En los casos en que el monto por cobrar no se realice a los 90 días naturales siguientes a partir de la fecha en que se haya registrado en cuentas liquidadoras se reclasificará como adeudo vencido y se deberá constituir simultáneamente la estimación por irrecuperabilidad o difícil cobro por el importe total del mismo conforme a lo establecido por el criterio A-2 “Aplicación de normas particulares”. |
6 |
|
Para efectos de presentación de los estados financieros, las cuentas liquidadoras se presentarán en el rubro de cuentas por cobrar (neto) u otras cuentas por pagar, según corresponda. El saldo de las cuentas liquidadoras deudoras y acreedoras podrá ser compensado en términos de lo establecido para las reglas de compensación previstas en el presente criterio. |
7 |
|
Respecto a las operaciones a que se refiere el párrafo 6, se deberá revelar el saldo por cobrar o por pagar de la misma, por cada tipo de operación de la cual provengan (divisas, inversiones en valores, reportos, préstamo de valores, aportaciones iniciales mínimas, etc.), especificando que se trata de operaciones pactadas en las que queda pendiente su liquidación. |
8 |
|
Estimaciones y provisiones diversas |
|
|
No se deberán crear, aumentar o disminuir contra los resultados del ejercicio estimaciones o provisiones con fines indeterminados y/o no cuantificables, así como aquéllas en las cuales exista normatividad en cuanto a su valuación. Intereses devengados |
9 |
|
Los intereses devengados por las diferentes partidas de activo o pasivo deberán presentarse en el balance general junto con su principal correspondiente. Reconocimiento o cancelación de activos y/o pasivos |
10 |
|
El reconocimiento o cancelación en los estados financieros de los activos y/o pasivos, incluyendo aquellos provenientes de operaciones de compraventa de divisas, inversiones en valores, reportos, préstamo de valores y derivados, se realizará en la fecha en que se concierte la operación, independientemente de la fecha de liquidación o entrega del bien. Reglas de compensación |
11 |
|
Los activos financieros y pasivos financieros serán objeto de compensación de manera que se presente en el balance general el saldo deudor o acreedor, según corresponda, si y solo si, la entidad cumple con las dos condiciones siguientes: a) tiene el derecho exigible legalmente de compensar los importes reconocidos en cualquier circunstancia, es decir: i. no debe estar sujeto a la ocurrencia de una contingencia en el futuro, y ii. debe ser legalmente exigible en todas y cada una de las siguientes circunstancias: - el curso normal de las operaciones; - en el caso de incumplimiento; y - en caso de insolvencia o quiebra. b) la intención de liquidar la cantidad neta, o de realizar el activo y cancelar el pasivo, simultáneamente. |
12 |
|
Lo anterior, en adición a lo previsto en los criterios de contabilidad para los socios liquidadores correspondientes a las operaciones en las que se establezca la forma de compensarlas, como es el caso de los criterios B-3 “Reportos” y B-5 “Derivados”. |
13 |
|
En el reconocimiento de una transferencia que no cumpla con los requisitos para dar de baja un activo financiero del balance general en términos de lo establecido por el criterio C-1 “Reconocimiento y baja de activos financieros”, la entidad no compensará el activo transferido con el pasivo asociado. |
14 |
|
Este criterio establece la presentación del saldo neto sobre los activos financieros y pasivos financieros compensados, cuando al hacerlo se reflejen los flujos futuros de efectivo esperados por la entidad al liquidar dos o más instrumentos financieros de forma separada. Cuando la entidad tiene el derecho de recibir o pagar un importe único sobre el saldo neto, y además tenga la intención de hacerlo así, posee efectivamente un único activo financiero o pasivo financiero, respectivamente. En otras circunstancias, los activos financieros y pasivos financieros se presentarán por separado, dentro de los rubros que resulten aplicables de acuerdo con el tipo de bien de que se trate conforme a lo establecido por los criterios de contabilidad aplicables. |
15 |
|
La compensación de activos financieros y pasivos financieros reconocidos, y la presentación en el balance general del saldo deudor o acreedor, no equivale a la baja del balance general del activo financiero o pasivo financiero. La compensación no tiene efectos en los resultados del ejercicio; en contraposición, la baja del balance general de un instrumento financiero no solo implica la desaparición de la partida reconocida en el balance general, sino que también puede dar lugar al reconocimiento de un efecto en los resultados del ejercicio. |
16 |
|
La compensación es un derecho legal del deudor, adquirido a través de un contrato, tal como un “contrato marco de compensación” u otro medio distinto, para cancelar o eliminar total o parcialmente una cuenta por pagar a un acreedor. En circunstancias excepcionales, un deudor puede tener un derecho legal para compensar una cantidad que le debe un tercero con el importe por pagar a un acreedor; por ejemplo, un acuerdo entre las tres partes que establezca claramente el derecho del deudor para realizar tal compensación. En este sentido, considerando que el derecho a compensar es de naturaleza legal, las condiciones legales en que se apoya este derecho pueden variar y por eso deben tomarse en cuenta las leyes aplicables a las operaciones entre las partes implicadas. |
17 |
|
La existencia de un derecho a compensar un activo financiero y un pasivo financiero afectará los derechos y obligaciones asociados con los activos financieros y pasivos financieros correspondientes, y podrá afectar al nivel de exposición de la entidad a los riesgos de crédito y liquidez. No obstante, la existencia del derecho, por sí mismo, no es una razón suficiente para la compensación. Si no se tiene la intención de ejercer el derecho de compensar o de liquidar simultáneamente las dos posiciones, no resultarán afectados ni el importe ni la fecha de los flujos futuros de efectivo de la entidad derivados de ambos instrumentos. Cuando la entidad tenga intención de ejercer el derecho de compensar y liquidar simultáneamente las dos posiciones, la presentación del activo y del pasivo en términos netos reflejará de manera adecuada el importe y la fecha de los flujos futuros de efectivo, así como los riesgos a que dichos flujos están sometidos. La intención, ya sea de una o ambas partes, de liquidar en términos netos, sin el correspondiente derecho para hacerlo, no es suficiente para justificar la compensación, puesto que los derechos y las obligaciones asociados con el activo financiero o el pasivo financiero, individualmente considerados, permanecen sin alteración. |
18 |
|
La intención de la entidad, respecto a la liquidación de activos financieros y pasivos financieros específicos, puede estar influida por sus prácticas de negocio habituales, por las exigencias de los mercados financieros o por otras circunstancias, que puedan limitar la posibilidad de liquidar por el neto o de liquidar simultáneamente los instrumentos. Cuando la entidad tenga el derecho de compensar, pero no la intención de liquidar en términos netos o de realizar el activo financiero y liquidar el pasivo financiero de forma simultánea, el efecto que tenga el mencionado derecho de compensación sobre la exposición al riesgo crediticio de la entidad se deberá revelar en notas a los estados financieros. |
19 |
|
En el caso de liquidación simultánea los flujos de efectivo serán, efectivamente, equivalentes a una sola cantidad neta, y no existirá exposición al riesgo de crédito o liquidez. En otras circunstancias, la entidad podrá liquidar dos instrumentos mediante cobros y pagos independientes, resultando así expuesta al riesgo de crédito por el importe total del activo o al riesgo de liquidez por el importe total del pasivo. Dichas exposiciones al riesgo pueden ser significativas, aunque tengan una duración relativamente corta en el tiempo. De acuerdo con lo anterior, se considerará que la realización de un activo financiero es simultánea con la liquidación de un pasivo financiero solo cuando las dos transacciones ocurran simultáneamente. |
20 |
|
Por lo general, será inadecuado realizar la compensación de activos financieros, si no se cumplen las condiciones establecidas en el párrafo 12, cuando: a) se utilicen varios instrumentos financieros diferentes como si todos tuvieran las características de un único instrumento financiero (dando lugar a un “instrumento sintético”), o b) los activos financieros y pasivos financieros surjan a partir de instrumentos financieros que tengan, básicamente, la misma exposición al riesgo, pero impliquen a diferentes contrapartes (por ejemplo, activos financieros y pasivos financieros dentro de un mismo portafolio de derivados). |
21 |
|
Una entidad que haya suscrito varias transacciones de instrumentos financieros con una sola contraparte puede realizar con ella un “contrato marco de compensación”. Tal acuerdo contempla una única liquidación, por compensación, de todos los instrumentos financieros acogidos al mismo, en caso de incumplimiento o de terminación de cualquiera de los contratos. Un “contrato marco de compensación”, por lo general, crea un derecho a compensar que se convierte en exigible y, por tanto, afecta a la realización o cancelación de activos financieros y pasivos financieros individuales, solo cuando se presenten determinadas situaciones de insolvencia o en otras circunstancias anormales dentro del curso normal de las actividades de la entidad. Un “contrato marco de compensación” no cumple las condiciones para compensar instrumentos a menos que se satisfagan las dos condiciones del párrafo 12. Cuando los activos financieros y pasivos financieros sujetos a un “contrato marco de compensación” no hayan sido objeto de compensación, se revelará el efecto que el acuerdo tiene en la exposición de la entidad al riesgo de crédito. Revelación de información financiera |
22
|
|
En relación con la revelación de información financiera, se deberá tomar en cuenta lo establecido en la NIF A-7 “Presentación y revelación”, respecto a que la responsabilidad de rendir información sobre la entidad económica descansa en su administración, debiendo reunir dicha información, determinadas características cualitativas tales como la confiabilidad, la relevancia, la comprensibilidad y la comparabilidad con base en lo previsto en la NIF A-1 “Estructura de las normas de información financiera”, |
23 |
|
Las entidades en el cumplimiento de las normas de revelación previstas en los presentes criterios de contabilidad deberán considerar a la importancia relativa en términos de la NIF A-4 “Características cualitativas de los estados financieros”, es decir, deberán mostrar los aspectos más significativos de la entidad reconocidos contablemente tal y como lo señala dicha característica asociada a la relevancia. |
24 |
|
Lo anterior implica, entre otros elementos, que la importancia relativa requiere del ejercicio del juicio profesional ante las circunstancias que determinan los hechos que refleja la información financiera. En el mismo sentido, debe obtenerse un equilibrio apropiado entre las características cualitativas de la información financiera con el fin de cumplir el objetivo de los estados financieros, para lo cual debe buscarse un punto óptimo más que la consecución de niveles máximos de todas las características cualitativas. |
25 |
|
No obstante, por lo que se refiere a la importancia relativa, esta no será aplicable a la información: a) requerida por la CNBV a través de disposiciones de carácter general que al efecto emita, distintas a las contenidas en los presentes criterios; b) adicional específica requerida por la CNBV relacionada con sus actividades de supervisión, y c) requerida mediante la emisión o autorización, en su caso, de criterios o registros contables especiales Valorización de la UDI |
26 |
|
El valor a utilizar será aquel dado a conocer por el Banco de México en el Diario Oficial de la Federación, aplicable en la fecha de la valuación. |
27 |
|
A-4 APLICACION SUPLETORIA A LOS CRITERIOS DE CONTABILIDAD Objetivo y alcance |
|
|
El presente criterio tiene por objetivo precisar la aplicación de las normas contenidas en la NIF A-8 “Supletoriedad” emitida por el CINIF, considerando que, al aplicarla, la información financiera se está preparando y presentando de acuerdo con criterios de contabilidad para socios liquidadores. Definición |
1 |
|
Para efectos de los criterios de contabilidad para socios liquidadores, el proceso de supletoriedad aplica cuando en la ausencia de normas contables expresas emitidas por la CNBV en lo particular, y del CINIF en lo general, éstas son cubiertas por un conjunto formal y reconocido de normas. Concepto de supletoriedad y norma básica |
2 |
|
A falta de un criterio de contabilidad específico de la CNBV para las entidades y en segundo término para las instituciones de crédito, o en un contexto más amplio, de las NIF, se aplicarán las bases para supletoriedad previstas en la NIF A-8 antes mencionada, en conjunto con lo previsto en las disposiciones del presente criterio. Otra normatividad supletoria |
3 |
|
Solo en caso de que las Normas Internacionales de Información Financiera (NIIF) a que se refiere la NIF A-8, no den solución al reconocimiento contable, se podrá optar por una norma supletoria que pertenezca a cualquier otro esquema normativo, siempre que cumpla con todos los requisitos señalados en la citada NIF A-8 para una norma supletoria, así como con los previstos en el párrafo 6 del presente criterio, debiéndose aplicar la supletoriedad en el orden siguiente: a) los Principios de Contabilidad Generalmente Aceptados (PCGA) definitivos, aplicables en los Estados Unidos de América, y b) cualquier norma de contabilidad que forme parte de un conjunto de normas formal y reconocido. |
4 |
|
Para efectos del párrafo anterior, se considera que forman parte de los PCGA aplicables en los Estados Unidos de América tanto las fuentes oficiales (authoritative) como las fuentes no oficiales (nonauthoritative), conforme a lo establecido en el Tópico 105 de la Codificación (Codification) del Consejo de Normas de Contabilidad Financiera (Financial Accounting Standards Board, FASB), en el orden siguiente: a) Fuentes oficiales: la Codificación, las reglas o interpretaciones de la Comisión de Valores (Securities and Exchange Commission, SEC), los boletines contables del equipo de trabajo de la SEC (Staff Accounting Bulletins), y posturas de la SEC acerca de los Consensos de la Junta sobre Aspectos Emergentes del FASB (FASB Emerging Issues Task Force, EITF), y b) Fuentes no oficiales: prácticas ampliamente reconocidas y preponderantes ya sea de manera generalizada o en una industria específica, las declaraciones de conceptos del FASB (FASB Concepts Statements), documentos del Instituto Americano de Contadores Públicos Certificados (American Institute of Certified Public Accountants, AICPA, Issues Papers), pronunciamientos de asociaciones profesionales o agencias regulatorias, y preguntas y respuestas del Servicio de Información Técnico incluidas en las ayudas prácticas-técnicas del AICPA (Technical Information Service Inquiries and Replies included in AICPA Technical Practice Aids). |
5 |
|
Requisitos de una norma supletoria y reglas de la supletoriedad |
|
|
Adicionalmente a lo establecido en la referida NIF A-8, las normas que se apliquen supletoriamente deberán cumplir con lo siguiente: a) no podrán aplicarse de manera anticipada; b) no deben contravenir con la filosofía y los conceptos generales establecidos en los criterios de contabilidad para socios liquidadores; c) no será aplicable el proceso de supletoriedad que, en su caso, se encuentre previsto dentro de cada una de las normas utilizadas supletoriamente, excepto cuando dicha supletoriedad cumpla con los incisos anteriores y se cuente con la autorización de esta CNBV, y d) serán sustituidas las normas que hayan sido aplicadas en el proceso de supletoriedad, al momento de que se emita un criterio de contabilidad específico por parte de la CNBV o una NIF, sobre el tema en el que se aplicó dicho proceso. Normas de revelación |
6 |
|
Las entidades que sigan el proceso supletorio consignado en este criterio, deberán comunicar por escrito a la vicepresidencia de la CNBV encargada de su supervisión dentro de los 10 días naturales siguientes a su aplicación, la norma contable que se hubiere adoptado supletoriamente, así como su base de aplicación y la fuente utilizada. Adicionalmente, las entidades deberán revelar mediante notas a los estados financieros, la información solicitada en la citada NIF A-8 y la cuantificación de sus impactos en los estados financieros. |
7 |
|
B-1 DISPONIBILIDADES Objetivo y alcance |
|
|
El presente criterio tiene por objetivo definir las normas particulares relativas al reconocimiento, valuación, presentación y revelación en los estados financieros de las partidas que integran el rubro de disponibilidades en el balance general de las entidades. |
1 |
|
Para efectos del párrafo anterior, el rubro de disponibilidades estará integrado por caja, billetes y monedas, depósitos en entidades financieras efectuados en el país, en el extranjero y representados en efectivo. En este rubro también se incluye a la compra de divisas que no se consideren derivados conforme lo establece el Banco de México en la regulación aplicable. |
2 |
|
Los depósitos en entidades financieras representados o invertidos en títulos serán objeto del criterio B-2 “Inversiones en valores”. Normas de reconocimiento y valuación |
3 |
|
Las disponibilidades se deberán reconocer y mantener valuadas a su valor nominal. |
4 |
|
Los rendimientos que generen los depósitos, se reconocerán en los resultados del ejercicio conforme se devenguen. |
5 |
|
Las divisas adquiridas que se pacte liquidar en una fecha posterior a la concertación de la operación de compraventa, se reconocerán a dicha fecha de concertación como una disponibilidad restringida (divisas a recibir), en tanto que, las divisas vendidas se registrarán como una salida de disponibilidades (divisas a entregar). La contraparte deberá ser una cuenta liquidadora, acreedora o deudora, según corresponda, de conformidad con lo establecido en el criterio A-3 “Aplicación de normas generales”. Normas de presentación Balance general |
6 |
|
El rubro de disponibilidades deberá mostrarse en el balance general de las entidades como la primera partida que integra el activo. |
7 |
|
En caso de que exista sobregiro en cuentas de cheques reportado en el estado de cuenta emitido por la institución de crédito correspondiente, el monto del sobregiro debe presentarse en el rubro de otras cuentas por pagar, aun cuando se mantengan otras cuentas de cheques con la misma institución de crédito. De igual manera, el saldo compensado de divisas a recibir con las divisas a entregar, o si algún concepto que integra el rubro de disponibilidades, llegara a mostrar saldo negativo, dicho concepto deberá ser presentado en el rubro de otras cuentas por pagar. |
8 |
|
Estado de resultados |
|
|
Los rendimientos que generan los depósitos en entidades financieras, así como los efectos de valorización de aquellos constituidos en moneda extranjera, se presentarán en el estado de resultados, como un ingreso o gasto por intereses, en tanto que los resultados por valuación y compraventa de divisas se agruparán en el rubro de resultado por valuación a valor razonable o resultado por compraventa, según corresponda, a que hace referencia el criterio D-2 “Estado de resultados”. Normas de revelación |
9 |
|
El rubro de disponibilidades se desglosará mediante notas a los estados financieros incluyendo, según sea el caso, caja, billetes y monedas, depósitos en entidades financieras efectuados en el país y en el extranjero. Asimismo, deberán observarse en su caso, las siguientes reglas: 1. Cuando alguna partida dentro del rubro tenga restricción en cuanto a disponibilidad o fin a que se destina, este hecho deberá revelarse. 2. En caso de que el saldo de disponibilidades se presente en el pasivo, en términos de lo señalado en el párrafo 8, se deberá revelar este hecho y las causas que le dieron origen. 3. Se deberá revelar la existencia de disponibilidades denominadas en moneda extranjera, indicando su monto, tipo de moneda de que se trata, plazo de liquidación, cotizaciones utilizadas para su conversión y su equivalente en moneda nacional. |
10 |
|
B-2 INVERSIONES EN VALORES Objetivo y alcance |
|
|
El presente criterio tiene por objetivo definir las normas particulares relativas al reconocimiento, valuación, presentación y revelación en los estados financieros de las operaciones con inversiones en valores que realicen las entidades. |
1 |
|
Son materia del presente criterio, los siguientes aspectos: a) reconocimiento y valuación inicial de las inversiones en valores; b) reconocimiento posterior de las ganancias o pérdidas derivadas de las inversiones en valores; c) reconocimiento del deterioro de las inversiones en valores, y d) baja de las inversiones en valores del balance general de las entidades. |
2 |
|
No son objeto del presente criterio los siguientes temas: a) reportos y préstamo de valores; b) derivados; c) inversiones permanentes contempladas por las NIF B-8 “Estados financieros consolidados o combinados” y NIF C-7 “Inversiones en asociadas, negocios conjuntos y otras inversiones permanentes” y NIF C-21 “Acuerdos con control conjunto”; d) inversiones derivadas de planes de pensiones y jubilaciones, y e) aportaciones recibidas en valores que integren los excedentes de aportaciones iniciales mínimas. Definiciones |
3 |
|
Costo amortizado.- Para los efectos de este criterio, es el monto al que se valúa un activo financiero que resulta de ajustar el valor al que se reconoce inicialmente por (i) los pagos del principal, (ii) más o menos la amortización acumulada, usando el método de interés efectivo, de cualquier diferencia entre el valor al que se reconoce inicialmente y el valor a su vencimiento y (iii) menos cualquier reducción en valor por deterioro. |
4 |
|
Costos de transacción.- Para los efectos de este criterio, son aquellos costos incrementales directamente atribuibles a la adquisición o disposición de un activo financiero. Un costo es incremental si este no se hubiera incurrido de no haberse adquirido o dispuesto un instrumento financiero. Por ejemplo, comisiones pagadas a agentes, consultores, negociadores, así como cargos por parte de bolsas de valores, entre otros. Los costos de transacción no incluyen el descuento o sobreprecio recibido o pagado por títulos de deuda, costos de financiamiento o costos administrativos internos. |
5 |
|
Deterioro.- Es la condición existente cuando el valor en libros de las inversiones en valores excede el monto recuperable de dichos valores. |
6 |
|
Instrumentos de patrimonio neto.- Activo representado a través de un título, certificado o derecho derivado de un contrato, entre otros, que representa una participación residual en los activos de una entidad, después de deducir todos sus pasivos, como podrían ser las acciones, partes sociales, intereses residuales, entre otros. |
7 |
|
Inversiones en valores.- Aquellas que se realicen en activos constituidos por instrumentos de patrimonio neto, obligaciones, bonos, certificados y demás títulos de crédito y documentos que se emiten en serie o en masa y que la entidad mantiene en posición propia. |
8 |
|
Método de interés efectivo.- Es aquel mediante el cual se calcula el costo amortizado de un activo financiero o pasivo financiero (o grupo de los mismos) y el reconocimiento del ingreso o gasto financiero a lo largo del periodo relevante. Lo anterior, mediante la aplicación de la tasa de interés efectiva, es decir, la tasa de descuento que iguala exactamente los flujos futuros de efectivo por cobrar o por pagar estimados a lo largo de la vida esperada del activo financiero o pasivo financiero, o cuando sea adecuado, en un periodo más corto (por ejemplo, cuando existe la posibilidad de un pago o redención anticipados), con el valor neto en libros de dicho activo financiero o pasivo financiero. |
9 |
|
Riesgo de crédito.- Es aquel riesgo de que una de las partes de un instrumento financiero cause una pérdida financiera a la otra parte por incumplir una obligación. |
10 |
|
Riesgo de mercado.- Es aquel riesgo de que el valor razonable o los flujos futuros de un instrumento financiero puedan fluctuar como consecuencia de las variaciones en los precios de mercado. El riesgo de mercado comprende tres tipos de riesgos: riesgo de tipo de cambio (originado por variaciones en el tipo de cambio), riesgo de tasa de interés (proveniente de variaciones en las tasas de interés de mercado) y otros riesgos de precios (causados por factores particulares del instrumento financiero en concreto o de su emisor, o bien, por factores que afecten a todos los instrumentos financieros similares negociados en el mercado). |
11 |
|
Tasa de interés efectiva.- Tasa obtenida mediante la estimación de flujos de efectivo considerando todas las condiciones contractuales del instrumento financiero (por ejemplo las comisiones e intereses pagados o recibidos por las partes del contrato, los costos de transacción y cualquier otra prima o descuento), sin considerar las pérdidas crediticias futuras. Cuando extraordinariamente los flujos de efectivo y la vida esperada de un grupo de activos financieros substancialmente similares no puedan ser estimados confiablemente, la entidad utilizará los flujos de efectivo contractuales a lo largo del periodo contractual de cada activo financiero. |
12 |
|
Títulos conservados a vencimiento.- Son aquellos títulos de deuda, cuyos pagos son fijos o determinables y con vencimiento fijo (lo cual significa que un contrato define los montos y fechas de los pagos a la entidad tenedora), respecto a los cuales la entidad tiene tanto la intención como la capacidad de conservar hasta su vencimiento. No se podrá clasificar un título como conservado a vencimiento, si durante el ejercicio en curso o durante los dos ejercicios anteriores, la entidad vendió títulos clasificados en la categoría de conservados a vencimiento, independientemente de que los títulos por clasificar o los previamente vendidos tengan características similares o no. A este respecto, se considerará que se ha mantenido tanto la intención como la capacidad de conservar los títulos hasta su vencimiento cuando se hayan efectuado previamente ventas que se encuentren en las siguientes circunstancias: a) se efectúen dentro de los 28 días naturales previos a su vencimiento o, en su caso, de la fecha de la opción de recompra del título por parte del emisor, u b) ocurran después de que la entidad haya devengado o, en su caso, cobrado más del 85% de su valor original en términos nominales. |
13 |
|
Títulos de deuda.- Son aquellos instrumentos que, en adición a que constituyen para una parte un derecho y para la otra una obligación, poseen un plazo conocido y generan al poseedor de los títulos, flujos de efectivo durante o al vencimiento del plazo de los mismos. |
14 |
|
Títulos para negociar.- Son aquellos valores que las entidades adquieren con la intención de enajenarlos, obteniendo ganancias derivadas de las diferencias en precios que resulten de las operaciones de compraventa en el corto plazo, que con los mismos realicen como participantes del mercado. |
15 |
|
Valor en libros.- Es el saldo de una inversión en un título, incluyendo las afectaciones por el resultado por valuación, intereses, dividendos devengados no cobrados, pérdida por deterioro o de alguna otra afectación que le corresponda, según sea el caso, que se determine conforme a este criterio. |
16 |
|
Valor razonable.- Monto por el cual puede intercambiarse un activo o liquidarse un pasivo entre partes informadas, interesadas e igualmente dispuestas en una transacción de libre competencia. Clasificación |
17 |
|
Al momento de su adquisición, las inversiones en valores deberán clasificarse en títulos para negociar, o bien, títulos conservados a vencimiento. Cada una de estas categorías posee normas específicas en lo referente a normas de reconocimiento, valuación y presentación en los estados financieros. |
18 |
|
Para poder clasificar un instrumento en la categoría de títulos conservados a vencimiento, se deberá: i. tener la intención y capacidad de mantenerlos hasta su vencimiento, y ii. no estar imposibilitado para clasificarlos como conservados a vencimiento conforme a lo señalado en el párrafo 13. Normas de reconocimiento |
19 |
|
Al momento de su adquisición, las inversiones en valores se reconocerán inicialmente a su valor razonable (el cual incluye, en su caso, el descuento o sobreprecio), de conformidad con lo establecido para tales efectos en el criterio C-1 “Reconocimiento y baja de activos financieros”. |
20 |
|
Los costos de transacción por la adquisición de los títulos se reconocerán, dependiendo de la categoría en que se clasifiquen, como sigue: a) Títulos para negociar.- En los resultados del ejercicio en la fecha de adquisición. b) Títulos conservados a vencimiento.- Inicialmente como parte de la inversión. |
21 |
|
Para la baja del balance general de las inversiones en valores deberá atenderse a los lineamientos previstos para tales efectos en el criterio C-1, así como a lo señalado en el párrafo 28. Normas de valuación Normas generales de valuación |
22 |
|
Los títulos para negociar se valuarán a su valor razonable. |
23 |
|
Los títulos conservados a vencimiento se valuarán a su costo amortizado, lo cual implica que la amortización del premio o descuento (incluido, en su caso, en el valor razonable al que se reconocieron inicialmente), así como de los costos de transacción, formarán parte de los intereses devengados. Intereses devengados |
24 |
|
Los intereses devengados de los títulos de deuda se determinarán conforme al método de interés efectivo y se reconocerán en la categoría que corresponda dentro del rubro de inversiones en valores contra los resultados del ejercicio. En el momento en el que los intereses devengados se cobren, se deberá disminuir el rubro de inversiones en valores contra el rubro de disponibilidades. Dividendos |
25 |
|
Los dividendos de los instrumentos de patrimonio neto se reconocerán en la categoría de títulos para negociar dentro del rubro de inversiones en valores contra los resultados del ejercicio, en el momento en que se genere el derecho a recibir el pago de los mismos. Cuando los dividendos se cobren, se deberá disminuir el rubro de inversiones en valores contra el rubro de disponibilidades. Resultado por valuación de títulos para negociar |
26 |
|
El resultado por valuación de los títulos para negociar se reconocerá en los resultados del ejercicio. |
27 |
|
El resultado por valuación de los títulos para negociar que se enajenen, que haya sido previamente reconocido en los resultados del ejercicio, se deberá reclasificar como parte del resultado por compraventa en la fecha de la venta. Utilidad o pérdida en cambios |
28 |
|
La utilidad o pérdida en cambios proveniente de las inversiones en valores denominadas en moneda extranjera se reconocerá en los resultados del ejercicio. |
29 |
|
Reclasificaciones |
|
|
Las reclasificaciones hacia la categoría de títulos conservados a vencimiento, se podrán efectuar en circunstancias extraordinarias, las cuales serán evaluadas y en su caso validadas mediante autorización expresa de la CNBV. |
30 |
|
Tratándose de las reclasificaciones que en su caso se hubieran autorizado de la categoría de títulos para negociar hacia títulos conservados a vencimiento, el resultado por valuación a la fecha de la reclasificación debió haber sido reconocido en el estado de resultados previamente. Cuentas liquidadoras |
31 |
|
Los títulos adquiridos que se pacte liquidar en fecha posterior a la concertación de la operación de compraventa y que hayan sido asignados, es decir, que hayan sido identificados, se reconocerán como títulos restringidos (a recibir) al momento de la concertación, en tanto que, los títulos vendidos se reconocerán como una salida de inversiones en valores (por entregar). La contrapartida deberá ser una cuenta liquidadora, acreedora o deudora, según corresponda, de conformidad con lo establecido en el criterio A-3 “Aplicación de normas generales”. Deterioro en el valor de un título |
32 |
|
Las entidades deberán evaluar si a la fecha del balance general existe evidencia objetiva de que un título está deteriorado. |
33 |
|
Se considera que un título está deteriorado y, por lo tanto, se incurre en una pérdida por deterioro, si y solo si, existe evidencia objetiva del deterioro como resultado de uno o más eventos que ocurrieron posteriormente al reconocimiento inicial del título, mismos que tuvieron un impacto sobre sus flujos de efectivo futuros estimados que puede ser determinado de manera confiable. Es poco probable identificar un evento único que individualmente sea la causa del deterioro, siendo más factible que el efecto combinado de diversos eventos pudiera haber causado el deterioro. |
34 |
|
La evidencia objetiva de que un título está deteriorado, incluye información observable, entre otros, sobre los siguientes eventos: a) dificultades financieras significativas del emisor del título; b) es probable que el emisor del valor sea declarado en concurso mercantil u otra reorganización financiera; c) incumplimiento de las cláusulas contractuales, tales como incumplimiento de pago de intereses o principal; d) la desaparición de un mercado activo para el título en cuestión debido a dificultades financieras, o e) que exista una disminución medible en los flujos de efectivo futuros estimados de un grupo de valores desde el reconocimiento inicial de dichos activos, aunque la disminución no pueda ser identificada con los valores individuales del grupo, incluyendo: i. cambios adversos en el estatus de pago de los emisores en el grupo, o ii. condiciones económicas locales o nacionales que se correlacionan con incumplimientos en los valores del grupo. |
35 |
|
La desaparición de un mercado activo debido a que un título ya no es negociado públicamente no necesariamente es evidencia de deterioro. Una disminución en la calificación crediticia de una entidad no es por sí misma evidencia de deterioro; sin embargo, podría serlo cuando se considere en combinación con información adicional. Un decremento en el valor razonable de un título por debajo de su costo amortizado no es necesariamente evidencia de deterioro (por ejemplo, un decremento en el valor razonable de un título de deuda que resulte de un incremento en la tasa de interés libre de riesgo, tal como la tasa de interés relativa a los certificados de tesorería emitidos por el Gobierno Federal). |
36 |
|
En algunos casos, la información observable requerida para estimar el monto de la pérdida por deterioro de un título, puede ser limitada o dejar de ser relevante en ciertas circunstancias, por lo que la entidad usará su juicio con base en su experiencia para determinar dicha pérdida por deterioro. Títulos para negociar |
37 |
|
Debido a que los títulos para negociar se valúan a valor razonable, reconociendo el resultado por valuación inmediatamente en los resultados del ejercicio, la pérdida por deterioro que, en su caso, se fuera generando respecto de dichos títulos, ya estaría implícita en el mencionado resultado por valuación, por lo que no se requiere realizar la evaluación de deterioro a que hace referencia esta sección. Títulos conservados a vencimiento |
38 |
|
Si existe evidencia objetiva de que se incurrió en una pérdida por deterioro respecto de un título conservado a vencimiento, el monto de la pérdida se determinará por la diferencia entre el valor en libros del título y el valor presente de los flujos de efectivo futuros estimados, descontados a la tasa de interés efectiva original del título (por ejemplo, la tasa de interés efectiva calculada en el reconocimiento inicial). El valor en libros del título se deberá reducir, reconociendo la pérdida por deterioro en los resultados del ejercicio. |
39 |
|
Si, en un periodo posterior, el monto de la pérdida por deterioro disminuye y dicha disminución puede estar relacionada objetivamente con un evento que ocurra después de que el deterioro fue reconocido, la pérdida por deterioro previamente reconocida deberá revertirse. El efecto por reversión del deterioro no deberá exceder el costo amortizado que el título hubiera tenido a esa fecha, si no se hubiera reconocido el deterioro. Dicho efecto deberá reconocerse en los resultados del ejercicio. Normas de presentación Balance general |
40 |
|
Las inversiones clasificadas como títulos para negociar y títulos conservados a vencimiento, se presentarán por separado en el rubro de inversiones en valores, manteniendo ese mismo orden. Estado de resultados |
41 |
|
Los intereses y rendimientos devengados y la utilidad o pérdida en cambios de las inversiones en valores, así como los dividendos de instrumentos de patrimonio neto, se presentarán en el rubro de ingresos por intereses o gastos por intereses, según corresponda. |
42 |
|
El resultado por valuación a valor razonable de los títulos para negociar, el importe de la pérdida por deterioro de títulos conservados a vencimiento, o bien, el efecto por reversión del deterioro de títulos de deuda clasificados como títulos conservados a vencimiento cuyo valor fue previamente ajustado por deterioro, se incluirán dentro del rubro de resultado por valuación a valor razonable. El resultado por compraventa de las inversiones en valores se presentará en el rubro de resultado por compraventa. Los costos de transacción de títulos para negociar se presentarán como parte de los otros ingresos (egresos) de la operación. Normas de revelación |
43 |
|
Las entidades deberán revelar en notas a los estados financieros la siguiente información relativa a las inversiones en valores: a) El valor en libros de las inversiones en valores por cada categoría de títulos. b) En caso de que la entidad haya efectuado ventas de títulos conservados a vencimiento, deberá revelar en sus estados financieros e informar a la CNBV, el monto y tipo de títulos vendidos, el tiempo remanente por el cual la categoría de conservados a vencimiento no podrá utilizarse en la clasificación de títulos, así como una explicación de los motivos de dicha situación. c) En caso de que la entidad, de conformidad con lo establecido en la sección de Reclasificaciones del presente criterio, haya obtenido de la CNBV autorización para reclasificar títulos, se requiere la revelación de este hecho, indicando específicamente la categoría desde y hacia la cual se efectuó la reclasificación, así como las características de los títulos reclasificados en cuanto a: su número, tasa promedio ponderada y tipo de emisor. Asimismo, se deberá revelar el valor en libros y el valor razonable de los títulos a la fecha de los estados financieros, cuando estos hayan sido transferidos hacia la categoría de títulos conservados a vencimiento. |
44 |
|
d) El valor razonable de las inversiones en valores que hayan sido otorgados como colateral, incluyendo aquellas que hubieran sido reclasificadas como restringidas de conformidad con lo establecido en el criterio C-1. e) Los términos y condiciones relacionados con el colateral. f) Si la entidad que recibe un colateral (consistente en activos financieros o no financieros) tiene el derecho de venderlo, sin que exista incumplimiento de la entidad otorgante del colateral, en términos de lo establecido en el criterio C-1, se deberá revelar: i. el valor razonable del colateral recibido; ii. el valor razonable de cualquier colateral vendido, o dado en garantía y iii. los términos y condiciones asociados con el uso del colateral. g) Las ganancias o pérdidas netas sobre: i. títulos para negociar, y ii. títulos conservados a vencimiento. h) El total de ingresos por intereses y el total de gastos por intereses de títulos. i) Los ingresos y gastos por comisiones generadas por títulos. j) Los ingresos por intereses devengados por títulos deteriorados. k) El monto del deterioro de títulos conservados a vencimiento. l) El monto y origen del efecto por reversión del deterioro de títulos conservados a vencimiento. m) Las políticas contables relativas a las bases de valuación utilizadas en las inversiones en valores. n) Cualquier evento extraordinario que afecte la valuación de las inversiones en valores. o) Información que permita a los usuarios de los estados financieros de la entidad evaluar la naturaleza y grado de los riesgos que surgen de las inversiones en valores (por ejemplo, el tipo de riesgo y sus características, así como en qué medida afectan a la entidad), incluyendo de manera enunciativa pero no limitativa al riesgo de crédito y de mercado, a los que dicha entidad está expuesta al final del periodo, así como la forma en que dichos riesgos son administrados (por ejemplo, el establecimiento de un grupo de monitoreo cuya función sea la supervisión y determinación de los riesgos, así como el grado de apego a las políticas establecidas para tales efectos). p) Revelación cualitativa. Para cada tipo de riesgo que surge de las inversiones en valores: i. las exposiciones al riesgo y cómo surgen; ii. sus objetivos, políticas y procesos para administrar el riesgo y los métodos usados para medirlo, y iii. cualquier cambio en (i) o (ii), respecto del periodo anterior. q) Revelación cuantitativa. Para cada tipo de riesgo que surge de las inversiones en valores: i. un resumen de la información cuantitativa sobre sus exposiciones al riesgo al final del periodo, el cual se basará en la información internamente proporcionada al personal clave de la administración de la entidad; ii. la revelación cuantitativa para cada tipo de riesgo (de crédito y de mercado) que se detalla en los incisos s) y t), al grado en que no haya sido proporcionada de acuerdo con el inciso (i) anterior, a menos de que el riesgo no sea material, y iii. concentraciones de riesgo, si no es evidente de acuerdo con los incisos (i) y (ii) anteriores. |
|
|
r) Si la información cuantitativa revelada al final del periodo no es representativa de la exposición de la entidad al riesgo durante el periodo, se deberá proporcionar información adicional que sea representativa. s) Con respecto al riesgo de crédito: Para cada categoría de títulos: i. el monto que mejor representa la exposición máxima al riesgo de crédito al final del periodo, sin tomar en cuenta algún colateral recibido u otro tipo de mejora crediticia (por ejemplo garantías); ii. con respecto al monto revelado en el inciso (i) anterior, una descripción del colateral recibido o de otro tipo de mejoras crediticias; iii. información sobre la calidad crediticia de las inversiones en valores que no están deterioradas; iv. el valor en libros de las inversiones en valores, cuyos términos han sido renegociados, y que de otra forma estarían deterioradas; v. un análisis de las inversiones en valores que individualmente se hayan deteriorado al final del periodo, incluyendo los factores que la entidad consideró para tales efectos, y vi. con respecto a los montos revelados en el inciso (v) anterior, una descripción del colateral recibido por la entidad y de otras mejoras crediticias y, a menos que sea impráctico, una estimación de su valor razonable. Si una entidad obtiene activos financieros o no financieros durante el periodo, ejerciendo el colateral o solicitando otro tipo de mejoras crediticias, y los citados activos cumplen con las normas de reconocimiento contenidas en los criterios de contabilidad para socios liquidadores, se revelará lo siguiente: i. la naturaleza y el valor en libros de los activos obtenidos, y ii. cuando los activos no sean inmediatamente convertibles en efectivo, las políticas para vender dichos activos, o bien, utilizarlos en la operación. t) Con relación al riesgo de mercado, un análisis de sensibilidad por cada tipo de riesgo de mercado al que la entidad esté expuesta al final del periodo, mostrando: i. los métodos, principales parámetros y supuestos utilizados para la preparación del análisis; ii. una explicación del objetivo del método utilizado y de las limitaciones que pudieran resultar en la información al no reflejar completamente el valor razonable de las inversiones en valores, y iii. cambios en los métodos y supuestos utilizados en el periodo anterior, así como las razones de dichos cambios. u) Las inversiones en valores distintas a títulos gubernamentales, que estén integradas por títulos de deuda de un mismo emisor y que representen más del 5% del patrimonio contable de la entidad, indicando las principales características de éstas (emisión, plazo promedio ponderado para el vencimiento y tasa promedio ponderada). v) En caso de que la entidad adquiera derechos fiduciarios emitidos por un fideicomiso y dicha emisión haya sido en serie o en masa, deberá revelarse el bien subyacente de dichos derechos fiduciarios, así como el monto, el plazo y demás características de los mismos. |
|
|
El apéndice A es parte integral del criterio B-2. Su contenido ilustra la aplicación del presente criterio, con la finalidad de aclarar su significado. |
|
|
APÉNDICE A GUIA DE APLICACIÓN Clasificación en la categoría de títulos conservados a vencimiento Casos específicos |
|
|
Los títulos de deuda con tasa de interés variable pueden cumplir con las condiciones para ser clasificados como títulos conservados a vencimiento. |
GA1 |
|
El riesgo de crédito no impide que un título sea clasificado como conservado a vencimiento, siempre y cuando los pagos contractuales sean fijos y determinables, y que las demás condiciones para dicha clasificación se cumplan. |
GA2 |
|
La intención y capacidad de una entidad de conservar títulos de deuda hasta su vencimiento no se ve necesariamente afectada, si dichos títulos han sido otorgados en garantía como colateral en operaciones de préstamo de valores. No obstante lo anterior, la entidad no tiene la intención o la capacidad de conservar títulos de deuda hasta su vencimiento, si la misma no espera poder mantener o recuperar el acceso a los citados títulos. |
GA3 |
|
Si el emisor de un título tiene la opción de recompra, este cumple con las condiciones para clasificarse como conservado a vencimiento, si la entidad tiene la intención y capacidad de mantenerlo hasta la fecha en que el emisor lo pueda recomprar o hasta su vencimiento, y esta recupere substancialmente su valor en libros. La opción de recompra del emisor simplemente acelera el vencimiento del título. |
GA4 |
|
Un título con opción de venta no puede ser clasificado como conservado a vencimiento, debido a que el hecho de pagar una prima por dicha opción es inconsistente con la intención de conservarlo a vencimiento. |
GA5 |
|
Los instrumentos de patrimonio neto no pueden ser clasificados como conservados a vencimiento debido a que tienen un periodo de vida indefinido (tales como acciones), o bien, porque los montos que la entidad pudiera recibir variarían de manera no predeterminada. Asimismo, si los términos de un título de deuda perpetuo contemplan pagos de intereses por un tiempo indefinido, el título no puede ser clasificado como conservado a vencimiento. |
GA6 |
|
B-3 REPORTOS Objetivo y alcance |
|
|
El presente criterio tiene por objetivo definir las normas particulares relativas al reconocimiento, valuación, presentación y revelación en los estados financieros, de las operaciones de reporto. |
1 |
|
El tratamiento de las operaciones que, conforme a lo establecido en el criterio C-1 “Reconocimiento y baja de activos financieros”, cumpla con los requisitos para dar de baja los activos financieros objeto de la misma, en virtud de que se transfieren los riesgos, beneficios y control de dichos activos financieros, no es objeto del presente criterio, por lo que deberá atenderse a lo establecido en el criterio B-2 “Inversiones en valores”. Definiciones |
2 |
|
Activos financieros.- Son todos aquellos activos en forma de efectivo, valores, instrumentos de patrimonio neto, títulos de crédito, el derecho contractual a recibir efectivo u otro activo de otra entidad, o a intercambiar activos en condiciones que pudieran ser favorables para la entidad, o bien, un contrato que sea o pueda ser liquidado utilizando instrumentos de patrimonio neto propios de la entidad y sea (i) un instrumento financiero no derivado mediante el cual la entidad esté o pueda estar obligada a recibir una cantidad variable de sus instrumentos de patrimonio neto propios, o (ii) un instrumento financiero derivado que sea o pueda ser liquidado a través de un intercambio de una cantidad de efectivo por una cantidad de instrumentos de patrimonio neto propios de la entidad, en la cual al menos alguna de las dos cantidades es variable. Para efectos de las operaciones de reporto, los activos financieros serán en todo momento aquellos permitidos conforme a la regulación vigente. |
3 |
|
Activos financieros substancialmente similares.- Aquellos activos financieros que, entre otros, mantienen el mismo obligado primario, idéntica forma y tipo (por lo que genera substancialmente los mismos riesgos y beneficios), misma fecha de vencimiento, idéntica tasa de interés contractual, colateral similar, mismo saldo insoluto. |
4 |
|
Baja de activos financieros.- Remoción de activos financieros previamente reconocidos en el balance general de la entidad, conforme a los lineamientos establecidos en el criterio C-1 “Reconocimiento y baja de activos financieros”. |
5 |
|
Colateral.- Garantía constituida para asegurar el pago de las contraprestaciones pactadas. Para efectos de las operaciones de reporto, los colaterales serán en todo momento aquellos permitidos conforme a la regulación vigente. |
6 |
|
Contraprestaciones.- Efectivo, beneficios por intereses a que hace referencia el criterio C-1, instrumentos de patrimonio neto, instrumentos financieros derivados, o cualquier otro tipo de activo que es obtenido en una transferencia de activos financieros, incluyendo cualquier obligación incurrida. Para efectos de las operaciones de reporto, las contraprestaciones serán en todo momento aquellas permitidas conforme a la regulación vigente. |
7 |
|
Costo amortizado.- Para los efectos de este criterio, es el monto al que se valúa un activo financiero o pasivo financiero que resulta de ajustar el valor al que se reconoce inicialmente por (i) los pagos del principal, (ii) más o menos la amortización acumulada, usando el método de interés efectivo, de cualquier diferencia entre el valor al que se reconoce inicialmente y el valor a su vencimiento y (iii) menos cualquier reducción en valor por deterioro. |
8 |
|
Instrumentos de patrimonio neto.- Activo representado a través de un título, certificado o derecho derivado de un contrato, entre otros, que representa una participación residual en los activos de una entidad, después de deducir todos sus pasivos, como podrían ser las acciones, partes sociales, intereses residuales, entre otros. |
9 |
|
Método de interés efectivo.- Es aquel mediante el cual se calcula el costo amortizado de un activo financiero o pasivo financiero (o grupo de los mismos) y el reconocimiento del ingreso o gasto financiero a lo largo del periodo relevante. Lo anterior, mediante la aplicación de la tasa de interés efectiva, es decir, la tasa de descuento que iguala exactamente los flujos futuros de efectivo por cobrar o por pagar estimados a lo largo de la vida esperada del activo financiero o pasivo financiero, o cuando sea adecuado, en un periodo más corto (por ejemplo, cuando existe la posibilidad de un pago o redención anticipados), con el valor neto en libros de dicho activo financiero o pasivo financiero. |
10 |
|
Operaciones de reporto orientadas a efectivo.- Transacción motivada por la necesidad de la reportada de obtener un financiamiento en efectivo y la intención de la reportadora de invertir su exceso de efectivo. |
11 |
|
Operaciones de reporto orientadas a valores.- Transacción motivada por la necesidad de la reportadora de acceder temporalmente a ciertos valores en específico y la intención de la reportada de aumentar los rendimientos de sus inversiones en valores. |
12 |
|
Precio fijo al vencimiento.- Es aquel derecho u obligación, según sea el caso, representada por el precio pactado más el interés por reporto, acordados en la operación. |
13 |
|
Precio pactado.- Representa el derecho u obligación a recibir o entregar recursos, acordados al inicio de la operación. |
14 |
|
Reportada.- Aquella entidad que recibe efectivo, por medio de una operación de reporto en la que transfiere activos financieros como colateral, con la obligación de reintegrar a la reportadora al término de la operación el efectivo y los intereses por reporto convenidos. |
15 |
|
Reportadora.- Aquella entidad que entrega efectivo, por medio de una operación de reporto, en la que recibe activos financieros como colateral, con la obligación de regresarlos a la reportada al término de la operación y recibiendo el efectivo más el interés por reporto convenidos. |
16 |
|
Reporto.- Operación por medio de la cual el reportador adquiere por una suma de dinero la propiedad de títulos de crédito, y se obliga a transferir al reportado la propiedad de otros tantos títulos de la misma especie, en el plazo convenido y contra reembolso del mismo precio más un premio. El premio queda en beneficio del reportador, salvo pacto en contrario. |
17 |
|
Tasa de interés efectiva.- Para efectos de este criterio, es la tasa obtenida mediante la estimación de flujos de efectivo considerando todas las condiciones contractuales de la operación de reporto (por ejemplo las comisiones e intereses pagados o recibidos por las partes del contrato, los costos de transacción y cualquier otra prima o descuento), sin considerar las pérdidas crediticias futuras. Cuando extraordinariamente los flujos de efectivo y la vida esperada de un grupo de activos financieros substancialmente similares no puedan ser estimados confiablemente, la entidad utilizará los flujos de efectivo contractuales a lo largo del periodo contractual de cada activo financiero. |
18 |
|
Tasa de reporto.- Es la tasa pactada con la que se determina el pago de intereses por el uso de efectivo en la operación de reporto. |
19 |
|
Valor razonable.- Monto por el cual puede intercambiarse un activo o liquidarse un pasivo entre partes informadas, interesadas e igualmente dispuestas en una transacción de libre competencia. Características Sustancia económica y legal de las operaciones de reporto |
20 |
|
Las operaciones de reporto para efectos legales son consideradas como una venta en donde se establece un acuerdo de recompra de los activos financieros transferidos. No obstante, la sustancia económica de las operaciones de reporto es la de un financiamiento con colateral, en donde la reportadora entrega efectivo como financiamiento, a cambio de obtener activos financieros que sirvan como protección en caso de incumplimiento. |
21 |
|
A este respecto, los activos financieros otorgados como colateral por la reportada, que no cumplan con los requisitos para ser dados de baja en términos de lo establecido por el criterio C-1, continúan siendo reconocidos en su balance general, toda vez que conserva los riesgos, beneficios y control de los mismos; es decir, que si existiera cualquier cambio en el valor razonable, devengamiento de intereses o se decretaran dividendos sobre los activos financieros otorgados como colateral, la reportada es quien se encuentra expuesta, y por tanto reconoce, a dichos efectos en sus estados financieros. |
22 |
|
En contraste, aquellas operaciones en donde económicamente la reportadora adquiera los riesgos, beneficios y control de los activos financieros transferidos no pueden ser consideradas como operaciones de reporto, siendo objeto del criterio B-2. Diferencia con respecto al préstamo de valores Adicionalmente, aunque el esquema legal de las operaciones de reporto difiere del establecido para las de préstamo de valores a las que se refiere el criterio B-4 “Préstamo de valores”, ya que las operaciones de reporto prevén el compromiso de readquirir el activo financiero objeto de la operación al precio fijo al vencimiento, mientras que las de préstamo de valores no consideran la readquisición del mismo, puesto que no se transfieren substancialmente los riesgos, beneficios ni control, sino la devolución del activo financiero al prestamista; el tratamiento contable es similar, en virtud de que ambas operaciones implican la transferencia temporal de activos financieros a cambio de efectivo u otro colateral. |
23 |
|
Por lo anteriormente expuesto y en consistencia con los postulados básicos a que hace referencia la NIF A-2 “Postulados básicos”, debe prevalecer la sustancia económica sobre la forma legal para el tratamiento contable de las operaciones de reporto o de préstamo de valores, el cual es similar en ambas operaciones. |
24 |
|
Intencionalidad de las operaciones de reporto |
25 |
|
En las operaciones de reporto generalmente existen dos tipos de intenciones, ya sea de la reportada o de la reportadora: la “orientada a efectivo” o la “orientada a valores”. |
26 |
|
En un reporto “orientado a efectivo”, la intención de la entidad reportada es obtener un financiamiento en efectivo, destinando para ello activos financieros como colateral; por su parte, la reportadora obtiene un rendimiento sobre su inversión a cierta tasa y al no buscar algún valor en específico, recibe activos financieros como colateral para mitigar la exposición al riesgo crediticio que enfrenta respecto a la reportada. |
27 |
|
En este sentido, la reportada paga a la reportadora intereses por el efectivo que recibió como financiamiento, calculados con base en la tasa de reporto pactada (que usualmente es menor a la tasa existente en el mercado para un financiamiento sin colateral de por medio). Por su parte la reportadora consigue rendimientos sobre su inversión cuyo pago se asegura a través del colateral. |
28 |
|
En un reporto “orientado a valores”, la intención de la reportadora es acceder temporalmente a ciertos valores específicos que posee la reportada (por ejemplo, si la reportadora mediante previa operación de reporto en la que actúa como reportada, contrajo un compromiso sobre un valor similar al objeto de la nueva operación), otorgando efectivo como colateral, el cual sirve para mitigar la exposición al riesgo que enfrenta la reportada respecto a la reportadora. |
29 |
|
A este respecto, la reportada paga a la reportadora los intereses pactados a la tasa de reporto por el financiamiento implícito obtenido sobre el efectivo que recibió, donde dicha tasa de reporto es generalmente menor a la que se hubiera pactado en un reporto “orientado a efectivo”. |
30 |
|
En las operaciones de reporto de manera usual se acuerda un precio pactado cuyo valor se encuentra por arriba o por debajo del efectivo intercambiado, por lo que la diferencia existente entre el efectivo intercambiado y el precio pactado tiene por objeto proteger a la contraparte que se encuentre expuesta a los riesgos de la operación (por ejemplo ante el riesgo de mercado). Si la operación es “orientada a efectivo”, la reportada generalmente otorga activos financieros en garantía a un precio pactado menor al valor de mercado, por lo que su valor razonable es superior respecto al efectivo recibido; en contraposición, si es “orientada a valores” la reportadora generalmente recibirá títulos en garantía a un precio pactado mayor al valor de mercado, por lo que su valor razonable se encuentra por debajo del efectivo otorgado. |
31 |
|
La entrega del colateral puede darse al inicio de la operación o bien durante la vida del reporto respecto de las variaciones en el valor razonable del colateral otorgado. |
32 |
|
Considerando todo lo anterior, no obstante la intención económica, el tratamiento contable de las operaciones de reporto “orientados a efectivo” u “orientados a valores” es el mismo. Normas de reconocimiento y valuación Reportadora |
33 |
|
En la fecha de contratación de la operación de reporto, actuando la entidad como reportadora, deberá reconocer la salida de disponibilidades o bien una cuenta liquidadora acreedora, registrando una cuenta por cobrar medida inicialmente al precio pactado, la cual representa el derecho a recuperar el efectivo entregado. |
34 |
|
Durante la vida del reporto, la cuenta por cobrar a que se refiere el párrafo anterior, se valuará a su costo amortizado, mediante el reconocimiento del interés por reporto en los resultados del ejercicio conforme se devengue, de acuerdo con el método de interés efectivo, afectando dicha cuenta por cobrar. |
35 |
|
Los activos financieros que la reportadora hubiere recibido como colateral, deberán tratarse conforme a lo establecido en la sección de Colaterales otorgados y recibidos distintos a efectivo del presente criterio. Colaterales otorgados y recibidos distintos a efectivo |
36 |
|
En relación al colateral otorgado por la reportada a la reportadora (distinto a efectivo), deberá reconocerse conforme a lo siguiente: a) La reportadora reconocerá el colateral recibido en cuentas de orden, siguiendo para su valuación los lineamientos establecidos en el criterio de contabilidad para socios liquidadores que corresponda. b) La reportadora, al vender el colateral, o darlo en garantía, deberá reconocer los recursos procedentes de la transacción, así como una cuenta por pagar por la obligación de restituir el colateral a la reportada (medida inicialmente al precio pactado) la cual se valuará, para el caso de venta a su valor razonable o, en caso de que sea dado en garantía en una operación de préstamo de valores, a su costo amortizado (cualquier diferencial entre el precio recibido y el valor de la cuenta por pagar se reconocerá en los resultados del ejercicio). c) En caso de que la reportada incumpla con las condiciones establecidas en el contrato, y por tanto no pudiera reclamar el colateral, la reportadora deberá reconocer en su balance general la entrada del colateral, conforme se establece en los criterios de contabilidad para socios liquidadores, de acuerdo al tipo de bien de que se trate, contra la cuenta por cobrar a que hace referencia el párrafo 34, o en su caso, si hubiera previamente vendido el colateral deberá dar de baja la cuenta por pagar a que hace referencia el inciso b), relativa a la obligación de restituir el colateral a la reportada. d) La reportadora no deberá reconocer el colateral en sus estados financieros sino únicamente en cuentas de orden, con excepción de lo establecido en el inciso c) anterior, es decir, cuando se han transferido los riesgos, beneficios y control del colateral por el incumplimiento de la reportada. e) Las cuentas de orden reconocidas por colaterales recibidos por la reportadora se deberán cancelar cuando la operación de reporto llegue a su vencimiento o exista incumplimiento por parte de la reportada. |
37 |
|
Tratándose de operaciones en donde la reportadora venda, o bien, entregue a su vez en garantía el colateral recibido (por ejemplo, cuando se pacta una operación de préstamo de valores) deberá llevar en cuentas de orden el control de dicho colateral vendido o dado en garantía, siguiendo para su valuación los lineamientos del criterio de contabilidad para socios liquidadores que corresponda. |
38 |
|
Las cuentas de orden reconocidas por colaterales recibidos que a su vez hayan sido vendidos o dados en garantía por la reportadora se deberán cancelar cuando la entidad adquiera el colateral vendido para restituirlo a la reportada, o bien, la segunda operación en la que se dio en garantía el colateral llegue a su vencimiento, o exista incumplimiento de la contraparte. |
39 |
|
Normas de presentación Balance general |
|
|
La cuenta por cobrar que representa el derecho de recibir el efectivo, así como los intereses devengados deberán presentarse dentro del balance general, en el rubro de deudores por reporto. |
40 |
|
El colateral recibido de la reportada deberá presentarse en cuentas de orden en el rubro de colaterales recibidos por la entidad. |
41 |
|
La cuenta por pagar a que se refiere el inciso b) del párrafo 37, que representa la obligación de la reportadora de restituir a la reportada el colateral que hubiera vendido o dado en garantía deberá presentarse dentro del balance general, en el rubro de colaterales vendidos o dados en garantía. |
42 |
|
Las cuentas de orden a que hace referencia el párrafo 38, respecto de aquellos colaterales recibidos por la reportadora que a su vez hayan sido vendidos o dados en garantía (por ejemplo, en operaciones de préstamo de valores) se deberán presentar en el rubro de colaterales recibidos y vendidos o entregados en garantía por la entidad. Estado de resultados |
43 |
|
El devengamiento del interés por reporto derivado de la operación se presentará en el rubro de ingresos por intereses. |
44 |
|
El diferencial a que hace referencia el inciso b) del párrafo 37 que, en su caso, se hubiere generado por la venta se presentará en el rubro de resultado por compraventa. |
45 |
|
La valuación a valor razonable de la cuenta por pagar a que hace referencia el inciso b) del párrafo 37, que representa la obligación de la reportadora de restituir a la reportada el colateral que hubiere vendido se presentará en el rubro de resultado por valuación a valor razonable. Compensación de activos y pasivos financieros |
46 |
|
Cuando la reportadora venda o dé en garantía el colateral recibido, se compensará la cuenta por cobrar a que se refiere el párrafo 34, con la cuenta por pagar mencionada en el inciso b) del párrafo 37, presentándose el saldo deudor o acreedor en el rubro de deudores por reporto o colaterales vendidos o dados en garantía, según corresponda. Normas de revelación |
47 |
|
Las entidades deberán revelar mediante notas a los estados financieros, la información correspondiente a las operaciones de reporto de la siguiente forma: a) información relativa al monto total de las operaciones celebradas; b) monto de los intereses por reporto reconocidos en los resultados del ejercicio; c) plazos promedio en la contratación de las operaciones de reporto vigentes; d) tipo y monto total por tipo de bien de los colaterales recibidos, y e) de los colaterales recibidos y a su vez vendidos o entregados en garantía, el monto total por tipo de bien. |
48 |
|
El apéndice A es normativo. Su contenido ilustra la aplicación del criterio B-3, con la finalidad de ayudar a entender mejor su significado. |
|
|
Apéndice A Ejemplos de aplicación de los principios de no baja del balance general |
|
|
Si un contrato establece que el activo financiero (colateral) se readquirirá a un precio fijo o al precio de venta más la ganancia normal que hubiere obtenido la entidad que entrega el colateral, lo anterior constituye una operación de reporto, y por tanto, dicho activo financiero no debe darse de baja del balance general, ya que quien entrega el colateral retiene substancialmente todos los riesgos y beneficios inherentes a la propiedad del activo financiero. |
A1 |
|
Si un contrato establece que se readquirirá el mismo activo financiero (colateral) u otro substancialmente similar, a un precio fijo o a un precio de venta más la ganancia normal que hubiere obtenido quien entrega el colateral, lo cual constituye una operación de reporto, y por tanto, dicho activo no debe darse de baja del balance general ya que la entidad que entrega el colateral retiene substancialmente todos los riesgos y beneficios inherentes a la propiedad del activo financiero. |
A2 |
|
Si un contrato a un precio de recompra fijo o igual al precio de venta más la ganancia normal que hubiere obtenido quien entrega el colateral, otorga a quien recibe dicho colateral el derecho de substituir los activos financieros por otros substancialmente similares y de valor razonable equivalente al del activo reportado en la fecha de recompra, tal operación constituye un reporto, y por tanto, el activo objeto de reporto, no se debe dar de baja en el balance general, ya que la reportada retiene substancialmente todos los riesgos y beneficios inherentes a la propiedad del activo financiero. |
A3 |
|
Si una entidad vende un activo financiero y retiene solo el derecho de prelación de readquirir el activo transferido a su valor razonable en caso de que el adquirente lo vendiera posteriormente, lo cual no constituye una operación de reporto y la entidad debe dar de baja el activo financiero del balance general, en virtud de que ha transferido substancialmente todos los riesgos y beneficios inherentes a la propiedad. |
A4 |
B-4 PRESTAMO DE VALORES Objetivo y alcance |
|
|
El presente criterio tiene por objetivo definir las normas particulares relativas al reconocimiento, valuación, presentación y revelación en los estados financieros, de las operaciones de préstamo de valores que realicen las entidades actuando por cuenta propia. |
1 |
|
El tratamiento de las operaciones que, conforme a lo establecido en el criterio C-1 “Reconocimiento y baja de activos financieros”, cumplan con los requisitos para dar de baja los activos financieros objeto de la misma, en virtud de que se transfieren los riesgos, beneficios y control de dichos activos financieros, no es objeto del presente criterio, por lo que deberá atenderse a lo establecido en el criterio B-2 “Inversiones en valores”. Definiciones |
2 |
|
Activos financieros.- Son todos aquellos activos en forma de efectivo, valores, instrumentos de patrimonio neto, títulos de crédito, el derecho contractual a recibir efectivo u otro activo de otra entidad, o a intercambiar activos en condiciones que pudieran ser favorables para la entidad, o bien, un contrato que sea o pueda ser liquidado utilizando instrumentos de patrimonio neto propios de la entidad y sea (i) un instrumento financiero no derivado mediante el cual la entidad esté o pueda estar obligada a recibir una cantidad variable de sus instrumentos de patrimonio neto propios, o (ii) un instrumento financiero derivado que sea o pueda ser liquidado a través de un intercambio de una cantidad de efectivo por una cantidad de instrumentos de patrimonio neto propios de la entidad, en la cual al menos alguna de las dos cantidades es variable. Para efectos de las operaciones de préstamo de valores, los activos financieros serán en todo momento aquellos permitidos conforme a la regulación vigente. |
3 |
|
Activos financieros substancialmente similares.- Aquellos activos financieros que, entre otros, mantienen el mismo obligado primario, idéntica forma y tipo (por lo que genera substancialmente los mismos riesgos y beneficios), misma fecha de vencimiento, idéntica tasa de interés contractual, colateral similar, mismo saldo insoluto. |
4 |
|
Baja de activos financieros.- Remoción de activos financieros previamente reconocidos en el balance general de la entidad, conforme a los lineamientos establecidos en el criterio C-1. |
5 |
|
Colateral.- Garantía constituida para asegurar el pago de las contraprestaciones pactadas. Para efectos de las operaciones de préstamo de valores, los colaterales serán en todo momento aquellos permitidos conforme a la regulación vigente. |
6 |
|
Contraprestaciones.- Efectivo, beneficios por intereses a que hace referencia el criterio C-1, instrumentos de patrimonio neto, instrumentos financieros derivados, o cualquier otro tipo de activo que es obtenido en una transferencia de activos financieros, incluyendo cualquier obligación incurrida. Para efectos de las operaciones de préstamo de valores, las contraprestaciones serán en todo momento aquellas permitidas conforme a la regulación vigente. |
7 |
|
Costo amortizado.- Para los efectos de este criterio, es el monto al que se valúa un activo financiero o pasivo financiero que resulta de ajustar el valor al que se reconoce inicialmente por (i) los pagos del principal, (ii) más o menos la amortización acumulada, usando el método de interés efectivo, de cualquier diferencia entre el valor al que se reconoce inicialmente y el valor a su vencimiento y (iii) menos cualquier reducción en valor por deterioro. |
8 |
|
Instrumentos de patrimonio neto.- Activo representado a través de un título, certificado o derecho derivado de un contrato, entre otros, que representa una participación residual en los activos de una entidad, después de deducir todos sus pasivos, como podrían ser las acciones, partes sociales, intereses residuales, entre otros. |
9 |
|
Método de interés efectivo.- Es aquel mediante el cual se calcula el costo amortizado de un activo financiero o pasivo financiero (o grupo de los mismos) y el reconocimiento del ingreso o gasto financiero a lo largo del periodo relevante. Lo anterior, mediante la aplicación de la tasa de interés efectiva, es decir, la tasa de descuento que iguala exactamente los flujos futuros de efectivo por cobrar o por pagar estimados a lo largo de la vida esperada del activo financiero o pasivo financiero, o cuando sea adecuado, en un periodo más corto (por ejemplo, cuando existe la posibilidad de un pago o redención anticipados), con el valor neto en libros de dicho activo financiero o pasivo financiero. |
10 |
|
Premio.- Es el pago que efectúa el prestatario al prestamista por el préstamo de sus valores. |
11 |
|
Prestamista.- Es aquella entidad que transfiere valores al prestatario recibiendo como colateral activos financieros. |
12 |
|
Préstamo de valores.- Es aquella operación en la que se conviene la transferencia de valores del prestamista al prestatario, con la obligación de devolver tales valores u otros substancialmente similares en una fecha determinada o a solicitud, en tanto que el prestatario otorga al prestamista un colateral. |
13 |
|
Prestatario.- Es aquella entidad que recibe valores del prestamista otorgando como colateral activos financieros. |
14 |
|
Tasa de interés efectiva.- Para efectos de este criterio, es la tasa obtenida mediante la estimación de flujos de efectivo considerando todas las condiciones contractuales de la operación de préstamo de valores (por ejemplo las comisiones e intereses pagados o recibidos por las partes del contrato, los costos de transacción y cualquier otra prima o descuento), sin considerar las pérdidas crediticias futuras. Cuando extraordinariamente los flujos de efectivo y la vida esperada de un grupo de activos financieros substancialmente similares no puedan ser estimados confiablemente, la entidad utilizará los flujos de efectivo contractuales a lo largo del periodo contractual de cada activo financiero. |
15 |
|
Valor razonable.- Monto por el cual puede intercambiarse un activo o liquidarse un pasivo entre partes informadas, interesadas e igualmente dispuestas en una transacción de libre competencia. |
16 |
|
Valores objeto del préstamo.- Son aquellos instrumentos de patrimonio neto o valores susceptibles de negociarse en préstamo de conformidad con la regulación respectiva. |
17 |
|
Características Sustancia económica y legal de las operaciones de préstamo de valores |
|
|
Las operaciones de préstamo de valores para efectos legales son consideradas como una venta, en donde se establece un acuerdo de devolver en una fecha establecida los valores objeto de la operación. No obstante, la sustancia económica de las operaciones de préstamo de valores consiste en que el prestatario pueda acceder temporalmente a cierto tipo de valores en donde el colateral sirve para mitigar la exposición al riesgo que enfrenta el prestamista respecto del prestatario. |
18 |
|
Es posible que en las operaciones de préstamo de valores, el prestatario garantice al prestamista por la devolución de los valores objeto de la operación, a través de recursos en efectivo depositados en un fideicomiso. Dichos recursos se encuentran fuera del alcance del prestamista y únicamente se pueden hacer efectivos cuando se ejecute la garantía en caso de incumplimiento. Por lo anterior, el efectivo otorgado como colateral se encuentra restringido en el balance general del prestatario, mientras que el prestamista no debe reconocerlo (más que en cuentas de orden). |
19 |
|
A este respecto, los valores objeto de la operación transferidos por el prestamista (o los activos financieros otorgados en colateral por el prestatario), que no cumplan con los requisitos para ser dados de baja en términos de lo establecido por el criterio C-1, continúan siendo reconocidos en su balance general, toda vez que conserva los riesgos, beneficios y control de los valores objeto de la operación (o de los activos financieros). Por ejemplo, si existiera cualquier cambio en el valor razonable, devengamiento de intereses o se decretaran dividendos sobre los valores (o activos financieros otorgados como colateral), el prestamista (o prestatario) será quien reconozca dichos efectos en sus estados financieros. |
20 |
|
Por tanto, aquellas operaciones en donde económicamente el prestatario (o prestamista) adquiera los riesgos, beneficios y control de los valores (o activos financieros) transferidos no pueden ser consideradas como operaciones de préstamo de valores, siendo objeto del criterio B-2. Diferencia respecto a las operaciones de reporto |
21 |
|
Adicionalmente, aunque el esquema legal del préstamo de valores difiere del establecido para las operaciones de reporto a las que se refiere el criterio B-3 “Reportos”, ya que las operaciones de préstamo de valores no consideran la readquisición del activo financiero objeto de la operación, puesto que no se transfieren substancialmente los riesgos, beneficios, ni control, sino la devolución del mismo al prestamista, mientras que las de reporto prevén el compromiso de readquirir dicho activo financiero al precio fijo de vencimiento, el tratamiento contable es similar, en virtud de que ambas operaciones implican la transferencia temporal de activos financieros a cambio de un colateral. |
22 |
|
Por lo anteriormente expuesto y en consistencia con los postulados básicos a que hace referencia la NIF A-2 “Postulados básicos”, debe prevalecer la sustancia económica sobre la forma legal para el tratamiento contable de las operaciones de reporto o de préstamo de valores, el cual es similar en ambas operaciones. Intencionalidad de las operaciones de préstamo de valores |
23 |
|
Como se mencionó previamente, la intención de pactar una operación de préstamo de valores es que el prestatario acceda temporalmente a cierto tipo de valores específicos que posee el prestamista, otorgando como colateral activos financieros, el cual sirve para mitigar la exposición al riesgo que enfrenta el prestamista respecto del prestatario. |
24 |
|
A este respecto, en la operación de préstamo de valores, el prestatario pagará al prestamista un premio por el préstamo del valor objeto de la operación. |
25 |
|
En las operaciones de préstamo de valores se acuerda un colateral cuyo valor se encuentra, de manera usual, por arriba del valor objeto de la operación. |
26 |
|
La entrega del colateral puede darse al inicio de la operación o bien durante la vida del préstamo de valores respecto de las variaciones en el valor razonable del colateral otorgado. |
27 |
|
Normas de reconocimiento y valuación Prestamista |
|
|
En la fecha de contratación de la operación de préstamo de valores actuando la entidad como prestamista, en lo que se refiere al valor objeto del préstamo transferido al prestatario deberá reconocerlo como restringido, de conformidad con lo establecido en el criterio A-3 “Aplicación de normas generales”, para lo cual seguirá las normas de valuación, presentación y revelación de conformidad con el criterio de contabilidad para cámaras de compensación que corresponda. |
28 |
|
El importe del premio devengado se reconocerá en los resultados del ejercicio, a través del método de interés efectivo durante la vigencia de la operación, contra una cuenta por cobrar. |
29 |
|
En relación a los activos financieros recibidos como colateral (incluyendo el efectivo administrado en fideicomiso), se reconocerán en cuentas de orden, siguiendo para su valuación las normas relativas a las operaciones de custodia del criterio B-7. |
30 |
|
En el caso de que el prestamista, previo al vencimiento de la operación de préstamo de valores y sin mediar incumplimiento por parte del prestatario de las condiciones establecidas en el contrato vendiera el colateral recibido, deberá reconocer la entrada de los recursos procedentes de la venta, así como una cuenta por pagar por la obligación de restituir dicho colateral al prestatario (medida inicialmente al precio pactado) que se valuará a valor razonable. |
31 |
|
Si el prestatario incumpliera con las condiciones establecidas en el contrato, el prestamista deberá reconocer la entrada del colateral, conforme se establece en los criterios de contabilidad para cámaras de compensación, de acuerdo al tipo de bien de que se trate, así como dar de baja el valor objeto de la operación que previamente se había restringido, o en su caso, si hubiera previamente vendido el colateral deberá dar de baja la cuenta por pagar a que hace referencia el párrafo anterior, la cual representa la obligación de restituir el colateral al prestatario. |
32 |
|
El prestamista deberá mantener en su balance general el valor objeto de la operación y el prestatario no deberá reconocerlo en sus estados financieros, sino únicamente en cuentas de orden, con excepción de lo establecido en el párrafo anterior, en donde se han transferido los riesgos, beneficios y control del colateral por el incumplimiento del prestatario. |
33 |
|
Las cuentas de orden reconocidas por los activos financieros recibidos como colaterales por el prestamista se deberán cancelar cuando la operación de préstamo de valores llegue a su vencimiento o exista incumplimiento por parte del prestatario. |
34 |
|
Tratándose de préstamos de valores en donde el valor objeto de la operación otorgado por el prestamista provenga de colaterales recibidos en otras transacciones (por ejemplo un reporto u otro préstamo de valores), se deberá llevar el control de dicho colateral en cuentas de orden. |
35 |
|
Las cuentas de orden a que se refiere el párrafo anterior se deberán cancelar cuando la operación en la que se dio en garantía el colateral llegue a su vencimiento o exista incumplimiento del prestatario. Prestatario |
36 |
|
En la fecha de contratación de la operación de préstamo de valores, actuando la entidad como prestataria en lo que se refiere al valor objeto del préstamo recibido, dicho valor deberá reconocerse en cuentas de orden, siguiendo para su valuación las normas relativas a las operaciones de custodia del criterio B-7. |
37 |
|
El importe del premio devengado se reconocerá en los resultados del ejercicio, a través del método de interés efectivo durante la vigencia de la operación, contra una cuenta por pagar. |
38 |
|
En relación a los activos financieros entregados como colateral, deberán reconocerse como restringidos (incluyendo el efectivo administrado en fideicomiso), de conformidad con lo establecido en el criterio A-3, los cuales seguirán las normas de valuación, presentación y revelación de conformidad con el criterio de contabilidad para cámaras de compensación que corresponda. |
39 |
|
En la fecha en que el prestatario venda el valor objeto de la operación, deberá reconocer la entrada de los recursos procedentes de la venta, así como una cuenta por pagar por la obligación de restituir dicho valor al prestamista (medida inicialmente al precio pactado) que se valuará a valor razonable. |
40 |
|
Si el prestatario incumpliera con las condiciones establecidas en el contrato, y por tanto no pudiera reclamar los activos financieros entregados como colateral, deberá darlos de baja de su balance general (toda vez que se transfieren substancialmente en ese momento los riesgos, beneficios y control, en términos de lo establecido en el criterio C-1) a su valor razonable, contra la cuenta por pagar a que hace referencia el párrafo anterior, la cual representa la obligación de restituir el valor objeto de la operación al prestamista. |
41 |
|
El prestatario deberá mantener en su balance general los colaterales entregados y el prestamista no deberá reconocerlo en sus estados financieros, sino únicamente en cuentas de orden, con excepción de lo establecido en el párrafo anterior, es decir cuando se hayan transferido los riesgos, beneficios y control del colateral por el incumplimiento del prestatario. |
42 |
|
Las cuentas de orden reconocidas por los valores objeto de la operación recibidos por el prestatario se deberán cancelar cuando la operación de préstamo de valores llegue a su vencimiento. |
43 |
|
Tratándose de préstamos de valores en donde los activos financieros otorgados como garantía por el prestatario provengan de colaterales recibidos en otras transacciones (por ejemplo un reporto u otro préstamo de valores), se deberá llevar el control de dicho colateral en cuentas de orden. |
44 |
|
Las cuentas de orden a que se refiere el párrafo anterior se deberán cancelar cuando la operación en la que se dio en garantía el colateral llegue a su vencimiento. Normas de presentación Balance general |
45 |
|
El valor objeto de la operación, así como los colaterales entregados deberán presentarse como restringidos, por parte del prestamista o prestatario, según corresponda, de acuerdo con el tipo de activos financieros de que se trate. |
46 |
|
El valor objeto de la operación recibido por el prestatario, así como el colateral recibido por el prestamista se presentarán en cuentas de orden en el rubro de colaterales recibidos por la entidad. |
47 |
|
El premio por cobrar o por pagar se presentará en el rubro de préstamo de valores del activo o pasivo, según corresponda. |
48 |
|
La cuenta por pagar que representa la obligación del prestatario (o prestamista) de restituir el valor objeto de la operación (o el colateral) al prestamista (o prestatario) deberá presentarse dentro del balance general, en el rubro de colaterales vendidos o dados en garantía. |
49 |
|
Las cuentas de orden a que hacen referencia los párrafos 36 y 45 se presentarán en el rubro de colaterales recibidos y vendidos o entregados en garantía por la entidad. Estado de resultados |
50 |
|
El devengamiento del premio reconocido en los resultados del ejercicio se presentará en el rubro de ingresos o gastos por intereses, según corresponda. |
51 |
|
El diferencial entre el precio recibido y el valor razonable del valor objeto de la operación o de los colaterales recibidos, que en su caso existiera en el momento de vender se presentará en el rubro de resultado por compraventa. |
52 |
|
La valuación a valor razonable de la cuenta por pagar que representa la obligación de restituir el valor objeto de la operación o el colateral recibido, según corresponda, se presentará en el rubro de resultado por valuación a valor razonable. No compensación de activos y pasivos financieros |
53 |
|
Dado que los activos financieros continúan siendo reconocidos en el balance general con base en los lineamientos del presente criterio, dichos activos y los pasivos asociados no deberán compensarse entre sí. Igualmente, la entidad no deberá compensar el ingreso proveniente del activo financiero transferido con los costos y/o gastos incurridos por el pasivo asociado. Normas de revelación |
54 |
|
Las entidades deberán revelar mediante notas a los estados financieros, la información correspondiente a las operaciones de préstamo de valores de la siguiente forma: a) información relativa al monto total de las operaciones celebradas; b) descripción de las operaciones vigentes, que detalle las características que la identifican como operación de préstamo de valores; c) monto de los premios reconocidos en los resultados del ejercicio como ingresos o gastos, según corresponda; d) plazos promedio en la contratación de operaciones de préstamo de valores; e) sobre los valores objeto de las operaciones de préstamo de valores vigentes, entregados o recibidos, monto total, por tipo de título, sobre los cuales se ejerció el derecho de venta o dación en garantía; f) tipo y monto total por tipo de bien sobre los colaterales tanto entregados como recibidos, y g) sobre los colaterales recibidos y a su vez vendidos o entregados en garantía, el monto total, por tipo de bien. |
55 |
|
B-5 DERIVADOS Objetivo |
|
|
El presente criterio tiene por objetivo definir las normas particulares relativas al reconocimiento, valuación, presentación y revelación en los estados financieros, de los instrumentos financieros conocidos como derivados. Alcance |
1 |
|
El presente criterio será aplicable a todos los derivados que realicen las entidades por cuenta propia, con excepción de las siguientes operaciones: a) las participaciones en subsidiarias, asociadas y acuerdos con control conjunto que son objeto de las NIF correspondientes. No obstante, las entidades deberán aplicar lo establecido en el presente criterio a los derivados referidos a participaciones en subsidiarias, asociadas y acuerdos con control conjunto, a menos que dichos instrumentos financieros cumplan con la definición de instrumento de patrimonio neto; b) los derechos y obligaciones que representen planes de beneficios a empleados, a los cuales les será aplicable la NIF D-3 “Beneficios a los empleados”; c) aquellas operaciones de compraventa de divisas cuya liquidación se pacte en los plazos y términos establecidos en las disposiciones legales aplicables, ya que estas operaciones se consideran como disponibilidades; d) las operaciones de compraventa de valores, es decir, aquéllas efectuadas en los plazos y términos establecidos en las disposiciones legales aplicables, y e) aquellos contratos comunes de compraventa y suministro de activos que no representen subyacentes permitidos a las entidades para efectuar derivados. Definición de términos |
2 |
|
Activos financieros.- Son todos aquellos activos en forma de efectivo; valores; instrumentos de patrimonio neto; títulos de crédito; el derecho contractual a recibir efectivo u otro activo de otra entidad, o a intercambiar activos en condiciones que pudieran ser favorables para la entidad; o bien, un contrato que sea o pueda ser liquidado utilizando instrumentos de patrimonio neto propios de la entidad y sea (i) un instrumento financiero no derivado mediante el cual la entidad esté o pueda estar obligada a recibir una cantidad variable de sus instrumentos de patrimonio neto propios, o (ii) un instrumento financiero derivado que sea o pueda ser liquidado a través de un intercambio de una cantidad de efectivo por una cantidad de instrumentos de patrimonio neto propios de la entidad, en la cual al menos alguna de las dos cantidades es variable. |
3 |
|
Costos de transacción.- Para efectos del presente criterio, son aquellos costos incrementales directamente atribuibles a la adquisición, emisión, venta o disposición de un activo financiero o de un pasivo financiero. Un costo es incremental si este no se hubiera incurrido de no haberse adquirido, emitido, vendido o dispuesto un instrumento financiero. Los costos de transacción no incluyen el descuento o sobreprecio recibido o pagado por títulos de deuda, costos de financiamiento o costos administrativos internos. |
4 |
|
Cuentas de margen.- Cuentas individualizadas en donde los participantes en mercados o bolsas reconocidos depositan activos financieros (generalmente efectivo, valores y otros activos altamente líquidos) destinados a procurar el cumplimiento de las obligaciones correspondientes a los derivados celebrados en estos, a fin de mitigar el riesgo de incumplimiento. El monto de los depósitos corresponde al margen inicial y a las aportaciones o retiros posteriores que se efectúen durante la vigencia del contrato. |
5 |
|
Derivado.- Es un instrumento financiero u otro contrato dentro del alcance del presente criterio que cumpla con todas las características siguientes: a) su valor cambia en respuesta a los cambios en una tasa de interés específica, el precio de un instrumento financiero, un tipo de cambio, un índice de precios o tasas, u otra variable permitida por la legislación y regulaciones aplicables, siempre y cuando tratándose de variables no financieras, estas no sean específicas o particulares a una de las partes del contrato. Las variables anteriormente descritas se conocen comúnmente como “subyacentes”; b) el contrato no requiere una inversión neta inicial, o en su caso requiere una inversión neta inicial inferior a aquella que se requeriría para otro tipo de contratos que podrían tener una respuesta similar ante cambios en las condiciones de mercado, y c) se liquidará en una fecha futura, tomando en cuenta la legislación y regulaciones aplicables. |
6 |
|
Instrumento financiero.- Cualquier contrato que da origen a un activo financiero en una entidad y a un pasivo financiero o instrumento de patrimonio neto en otra entidad. |
7 |
|
Instrumentos de patrimonio neto.- Activo representado a través de un título, certificado o derecho derivado de un contrato, entre otros, que representa una participación residual en los activos de una entidad, después de deducir todos sus pasivos, como podrían ser las acciones, partes sociales, intereses residuales, entre otros. |
8 |
|
Monto nocional.- Es aquella cantidad resultante de aplicar los procedimientos establecidos en el contrato, por ejemplo el número de unidades especificadas en el mismo (número de títulos o divisas en moneda extranjera), una variable (tasa de interés, índice) aplicable a un monto especificado en el contrato, entre otros. La interacción entre el monto nocional y el subyacente puede determinar la liquidación del derivado, que en algunos casos genera una o más condiciones de pago en caso de que el subyacente salga de ciertos límites previamente establecidos. |
9 |
|
Pasivo financiero.- Es cualquier pasivo en la forma de obligación contractual de entregar efectivo u otro activo a otra entidad, o de intercambiar activos o pasivos con otra entidad, en condiciones que pudieran ser desfavorables para la entidad, o bien, un contrato que será liquidado o podría ser liquidado utilizando instrumentos de patrimonio neto propios de la entidad y sea (i) un instrumento financiero no derivado mediante el cual la entidad esté o pueda estar obligada a entregar una cantidad variable de sus instrumentos de patrimonio neto propios, o (ii) un instrumento financiero derivado que sea o pueda ser liquidado a través de un intercambio de una cantidad de efectivo por una cantidad de instrumentos de patrimonio neto propios de la entidad, en la cual al menos alguna de las dos cantidades es variable. |
10 |
|
Valor de mercado.- Es la cantidad que se puede obtener de la venta o la cantidad que se debe pagar por la adquisición de un instrumento financiero en un mercado o bolsa reconocidos, o bien, el valor o precio de un instrumento financiero indicado por las cotizaciones de mercados denominados “sobre el mostrador” en donde se tengan cotizaciones públicas de los precios de valores o de derivados. |
11 |
|
Valor razonable.- Monto por el cual puede intercambiarse un activo o liquidarse un pasivo entre partes informadas, interesadas e igualmente dispuestas en una transacción de libre competencia. Principales características de los derivados más comunes Contratos de futuros |
12 |
|
Los contratos de futuros son aquellos mediante los cuales se establece una obligación para comprar o vender un activo financiero o subyacente en una fecha futura, en una cantidad, calidad y precios preestablecidos en el contrato. En estas transacciones se entiende que la parte que se obliga a comprar asume una posición larga en el contrato y la parte que se obliga a vender asume una posición corta en el mismo contrato. |
13 |
|
Los contratos de futuros tienen plazo, cantidad, calidad, lugar de entrega y forma de liquidación estandarizados; su precio es negociable; tienen mercado secundario; el establecimiento de cuentas de margen es obligatorio, y la contraparte de la entidad siempre es una cámara de compensación por lo que los participantes no enfrentan riesgo de crédito significativo. |
14 |
|
Contratos de opciones |
|
|
Las opciones son contratos mediante los cuales se establece para el adquirente el derecho, pero no la obligación, de comprar o vender un activo financiero o subyacente a un precio determinado denominado precio de ejercicio, en una fecha o periodo establecidos. |
15 |
|
En los contratos de opciones intervienen dos partes: a) la parte que compra la opción es quien paga una prima por la adquisición de esta, y a su vez obtiene un derecho, mas no una obligación, y b) la parte que emite o vende la opción es quien recibe una prima por este hecho, y a su vez adquiere una obligación mas no un derecho. |
16 |
|
Para las opciones de compra y de venta, el hecho de comprar o vender la opción tendrá las siguientes implicaciones financieras: a) quien asume una posición larga de compra obtiene el derecho de adquirir el activo financiero o subyacente, pagando por este el precio de ejercicio; b) quien asume una posición larga de venta, adquiere el derecho de vender el activo financiero o subyacente, recibiendo por este el precio de ejercicio; c) quien asume una posición corta de compra, contrae la obligación de vender el activo financiero o subyacente al precio de ejercicio, en caso de que el tenedor de la opción decida ejercerla, y d) quien asume una posición corta de venta, contrae la obligación de adquirir el activo financiero o subyacente al precio de ejercicio, en caso de que el tenedor de la opción decida ejercerla. Swaps |
17 |
|
El swap es un contrato entre dos partes, mediante el cual se establece la obligación bilateral de intercambiar una serie de flujos por un periodo de tiempo determinado y en fechas preestablecidas. |
18 |
|
Para efectos de este criterio, se entenderá que los lineamientos de reconocimiento, valuación, presentación y revelación referentes a swaps, únicamente aplicarán a los denominados swaps de tasas de interés, swaps de divisas y swaps de índices. |
19 |
|
Los swaps de tasas de interés son contratos mediante los cuales se establece la obligación bilateral de intercambiar durante un periodo de tiempo determinado, una serie de flujos calculados sobre un monto nocional, denominado en una misma moneda, pero referidos a distintas tasas de interés. |
20 |
|
Tanto al inicio como al final del contrato, no existe intercambio de flujos parciales ni totales sobre el monto nocional y generalmente, en este tipo de contratos una parte recibe una tasa de interés fija y la otra recibe una tasa variable, aunque también se puede dar el caso de intercambios referidos a dos tasas variables. |
21 |
|
Los swaps de divisas son contratos mediante los cuales se establece la obligación bilateral de intercambiar durante un periodo de tiempo determinado, una serie de flujos sobre un monto nocional denominado en divisas distintas para cada una de las partes, los cuales a su vez pueden estar referidos a distintas tasas de interés. |
22 |
|
Los swaps de índices son contratos mediante los cuales se establece la obligación bilateral de intercambiar durante un periodo de tiempo determinado, una serie de flujos sobre un monto nocional referido a un índice para cada una de las partes, o bien a un índice para una parte y una tasa de interés (fija o variable) para la contraparte. |
23 |
|
En algunos casos, además de intercambiar flujos referidos a distintas tasas de interés o índices en distintas divisas se puede pactar el intercambio de flujos sobre el monto nocional durante la vigencia del contrato. En cuanto a las distintas tasas de interés, la obligación establecida para las partes no necesariamente implica el intercambio de flujos de una tasa fija por otra variable, pudiendo ser estos de tasa fija por fija o variable por variable. |
24 |
|
Derivados cuyo subyacente sea un derivado |
|
|
Los derivados cuyo subyacente sea otro derivado recibirán el tratamiento aplicable al derivado primario. Por ejemplo, en el caso de futuros sobre swaps se aplicarán los lineamientos contables establecidos para el caso de futuros. |
25 |
|
Normas de reconocimiento y valuación de derivados |
|
|
La entidad deberá reconocer todos los derivados que pacte como activos o pasivos (dependiendo de los derechos y/u obligaciones que contengan) en el balance general, inicialmente a su valor razonable, el cual, presumiblemente, corresponderá al precio pactado en la operación. Al efecto, la entidad deberá observar las normas de reconocimiento y valuación señaladas en el criterio C-1 “Reconocimiento y baja de activos financieros” para contabilizar los derivados. Los costos de transacción que sean directamente atribuibles a la adquisición del derivado serán reconocidos directamente en resultados. |
26 |
|
Posteriormente, todos los derivados, deberán valuarse a valor razonable, sin deducir los costos de transacción en los que se pudiera incurrir en la venta u otro tipo de disposición, reconociendo dicho efecto de valuación en los resultados del periodo. |
27 |
|
Para el caso de derivados cotizados en mercados o bolsas reconocidos, se considerará que han expirado los derechos y obligaciones relativos a los mismos cuando se cierre la posición de riesgo, es decir, cuando se efectúe en dicho mercado o bolsa un derivado de naturaleza contraria de las mismas características (por ejemplo, que se contrate un futuro de compra para cancelar los efectos de un futuro de venta (emitido) sobre el mismo subyacente, con la misma fecha de vencimiento y en general bajo condiciones que neutralicen las ganancias o pérdidas de uno y otro). Cuentas de margen otorgadas en efectivo en operaciones con derivados realizadas en mercados o bolsas reconocidos |
28 |
|
La cuenta de margen otorgada en efectivo (y en otros activos equivalentes a efectivo) que la cámara de compensación requiera a las entidades con motivo de la celebración de operaciones con derivados realizadas en mercados o bolsas reconocidos, no forma parte de la inversión neta inicial de dicho derivado, por lo que será contabilizada de manera separada al reconocimiento de éste, de la siguiente manera: a) El cedente deberá reconocer la salida de los recursos aportados, afectando el rubro de disponibilidades, contra una cuenta de margen en efectivo. b) El valor de la cuenta de margen recibida en efectivo (y en otros activos equivalentes a efectivo) se modificará por las liquidaciones parciales o totales que la cámara de compensación les deposite o retire; por las aportaciones adicionales o retiros efectuados por la propia entidad; por los rendimientos que la propia la cuenta de margen genere, así como por las comisiones pactadas que correspondan a cargo de la entidad. c) Las liquidaciones parciales o totales depositadas o retiradas por la cámara de compensación con motivo de las fluctuaciones en los precios de los derivados deberán reconocerse dentro de la propia cuenta de margen, afectando como contrapartida una cuenta específica que podrá ser de naturaleza deudora o acreedora, según corresponda, y que reflejará los efectos de valuación del derivado previos a su liquidación. Conforme a lo anterior, las modificaciones en la cuenta de margen no deberán afectar a los resultados del periodo. La contrapartida de naturaleza deudora o acreedora representará un anticipo recibido, o bien, un financiamiento otorgado por la cámara de compensación de manera previa a la liquidación del derivado. d) Los rendimientos y las comisiones que afecten al activo a que se refiere el inciso a), distintos a las fluctuaciones en los precios de los derivados, deberán reconocerse en los resultados del periodo. e) Las aportaciones adicionales o retiros efectuados por la propia entidad a la cuenta de margen en efectivo deberán reconocerse contra el rubro de disponibilidades, por lo que no deberá afectarse los resultados del periodo. |
29 |
|
Cuentas de margen otorgadas distintas a efectivo en operaciones con derivados realizadas en mercados o bolsas reconocidos |
|
|
En relación a la cuenta de margen otorgada por el cedente a la cámara de compensación distinta a efectivo, como sería el caso de títulos de deuda o accionarios, las normas de reconocimiento dependerán del derecho que tenga la cámara de compensación para vender dicha cuenta de margen, así como en el incumplimiento, en su caso, de la entidad cedente. El cedente deberá reconocer la cuenta de margen conforme a lo siguiente: a) Si la cámara de compensación tuviese el derecho de vender los activos financieros que conforman a la cuenta de margen, el cedente deberá reclasificar el activo financiero en su balance general, presentándolo como restringido, los cuales seguirán las normas de valuación y revelación de conformidad con el criterio de contabilidad que corresponda de acuerdo con su naturaleza, debiéndose observar las normas de presentación contenidas en el presente criterio. b) En caso que la entidad cedente incumpla con las condiciones establecidas en el contrato, y por tanto no pudiera reclamar la cuenta de margen, deberá dar de baja la misma de su balance general. c) Con excepción de lo establecido en el inciso b) anterior, la entidad cedente deberá mantener en su balance general las cuentas de margen. |
30 |
|
Normas de presentación Balance general |
|
|
Los derivados deberán presentarse en un rubro específico del activo o del pasivo, dependiendo de si su valor razonable (como consecuencia de los derechos y/u obligaciones que establezcan) corresponde a un saldo deudor (positivo) o un saldo acreedor (negativo), respectivamente. Dichos saldos deudores o acreedores podrán compensarse siempre y cuando cumplan con las reglas de compensación contenidas en el criterio A-3. |
31 |
|
El rubro de derivados (saldo deudor), o bien, derivados (saldo acreedor) en el balance general deberá presentarse en el activo o pasivo, según corresponda. Cuentas de margen otorgadas en operaciones de derivados realizadas en mercados o bolsas reconocidos |
32 |
|
El monto de las cuentas de margen otorgadas en efectivo, así como en activos financieros distintos a efectivo (como pueden ser títulos de deuda o accionarios) que se encuentren restringidos, en operaciones con derivados en mercados o bolsas reconocidos se presentará en un rubro específico en el balance general. La contrapartida de naturaleza deudora o acreedora por cuentas de margen representará un financiamiento otorgado por la cámara de compensación, o bien, un anticipo recibido de la cámara de compensación de manera previa a la liquidación del derivado, la cual se presentará de manera compensada con la cuenta de margen otorgada. Estado de resultados Derivados |
33 |
|
Las entidades deberán presentar en el rubro de resultado por valuación a valor razonable, el resultado por valuación a valor razonable de derivados. |
34 |
|
El resultado por valuación a valor razonable de los derivados que se enajenen, que haya sido previamente reconocido en los resultados del periodo, se deberá reclasificar como parte del resultado por compraventa, en la fecha de la venta. |
35 |
|
Los costos de transacción incurridos en la compra o venta de derivados se deberán presentar como parte de los otros ingresos (egresos) de la operación. Cuentas de margen otorgadas en efectivo |
36 |
|
Los rendimientos que afecten a la cuenta de margen otorgada en efectivo, distintos a las fluctuaciones en los precios de los derivados, deberán reconocerse en los resultados del periodo como ingresos por intereses, en tanto que las comisiones pagadas deberán presentarse en el rubro de comisiones y tarifas a cargo. |
37 |
|
Normas de revelación |
|
|
Las entidades deberán revelar en notas a los estados financieros la siguiente información relativa a derivados: a) El valor en libros de los activos financieros y pasivos financieros relacionados con derivados. b) El valor razonable de los activos financieros (distintos de efectivo) que hayan sido otorgados en cuentas de margen por pasivos resultantes de derivados, incluyendo aquellos activos financieros que hubieran sido reclasificados como restringidos de conformidad con lo establecido en el criterio C-1. c) Los términos y condiciones relacionadas con las cuentas de margen. d) Las ganancias o pérdidas netas sobre activos y pasivos financieros relacionados con derivados. e) Las políticas contables relativas a las bases de valuación utilizadas en los derivados. f) Información que permita a los usuarios de los estados financieros de la entidad evaluar la naturaleza y grado de los riesgos a los que dicha entidad está expuesta al final del periodo, que surgen de derivados. g) La forma en que los riesgos que surgen de los derivados han sido administrados, incluyendo de manera enunciativa pero no limitativa al riesgo de crédito, el riesgo de liquidez y el riesgo de mercado. h) Revelación cualitativa. Para cada tipo de riesgo que surge de los derivados: i. las exposiciones al riesgo y cómo surgen; ii. sus objetivos, políticas y procesos para administrar el riesgo y los métodos usados para medirlo, y iii. cualquier cambio en (i) ó (ii), respecto del periodo anterior. i) Revelación cuantitativa. Para cada tipo de riesgo que surge de los derivados: i. un resumen de la información cuantitativa sobre sus exposiciones al riesgo al final del periodo, el cual se basará en la información internamente proporcionada al personal clave de la administración de la entidad; ii. la revelación cuantitativa para cada tipo de riesgo (de crédito, liquidez y mercado) que se detalla en los incisos del k) al m), al grado en que no haya sido proporcionada de acuerdo con el inciso (i) anterior, a menos de que el riesgo no sea material, y iii. concentraciones de riesgo, si no es evidente de acuerdo con los incisos (i) y (ii) anteriores. j) Si la información cuantitativa revelada al final del periodo no es representativa de la exposición de la entidad al riesgo durante el periodo, se deberá proporcionar información adicional que sea representativa. k) Con respecto al riesgo de crédito: Para cada tipo de derivado: i. el monto que mejor representa la exposición máxima al riesgo de crédito al final de periodo; ii. información sobre la calidad crediticia de los activos financieros relacionados con derivados, que no están vencidos, y iii. el valor en libros de los activos financieros relacionados con derivados, cuyos términos han sido renegociados, y que de otra forma estarían vencidos. Para cada tipo de activos financieros relacionados con derivados, un análisis de los periodos de vencimiento de los activos financieros que se encuentran vencidos al final del periodo. |
38 |
|
l) Con respecto al riesgo de liquidez: i. un análisis de vencimientos para pasivos financieros relacionados con derivados, que muestre los vencimientos remanentes contractuales, y ii. una descripción de cómo se administra el riesgo de liquidez inherente a que se refiere el inciso (i) anterior. m) Con relación al riesgo de mercado, un análisis de sensibilidad por cada tipo de riesgo de mercado al que la entidad esté expuesta al final del periodo, mostrando: i. la manera en que los resultados y el patrimonio contable habrían sido afectados por los cambios en la variable de riesgo relevante, que fueron razonablemente posibles a dicha fecha; ii. los métodos, principales parámetros y supuestos utilizados para la preparación del análisis; iii. una explicación del objetivo del método utilizado y de las limitaciones que pudieran resultar en la información al no reflejar completamente el valor razonable de los activos financieros y pasivos financieros relacionados con derivados; iv. cambios en los métodos y supuestos utilizados en el periodo anterior, así como las razones de dichos cambios, y v. cuando el análisis de sensibilidad no sea representativo de un riesgo inherente en los estados financieros (por ejemplo, debido a que la exposición al final del periodo no refleja la exposición durante el periodo), se deberá revelar ese hecho, así como la razón por la cual dicho análisis no es representativo. |
|
|
El apéndice A es parte integral del criterio B-5. Su contenido ilustra la aplicación del presente criterio, con la finalidad de aclarar su significado. |
|
|
APÉNDICE A GUÍA DE APLICACIÓN Derivados |
|
|
Un derivado comúnmente cuenta con un monto nocional, el cual representa un monto de divisas, un número de acciones, un número de unidades de activos financieros u otras unidades especificadas en el contrato. Sin embargo, un derivado no requiere que el comprador o vendedor (emisor) invierta o reciba el monto nocional al principio de la operación. De manera alternativa, un derivado puede requerir un pago fijo o el pago de un monto que puede variar (pero no proporcionalmente respecto al cambio en el valor de un subyacente) como resultado de un evento futuro que no se encuentra relacionado con el monto nocional. Por ejemplo, un contrato puede requerir un pago fijo de 1,000 unidades monetarias si una tasa de referencia se incrementa por 100 puntos base. Dicho contrato es un derivado aún y cuando el monto nocional no se encuentra especificado. |
GA1 |
|
La definición de derivado en el presente criterio incluye contratos que son liquidados en términos brutos a través de la entrega del elemento subyacente (por ejemplo un contrato de futuro para comprar un instrumento de deuda a tasa fija). |
GA2 |
|
Una de las características más importantes de un derivado es que tiene una inversión neta inicial inferior que la que se requeriría para entrar en otros tipos de contrato que se espera tengan una respuesta similar a cambios en las condiciones de mercado. Un contrato de opción cumple la definición de derivado porque la prima correspondiente representa un importe menor que la inversión que se requeriría para obtener el instrumento financiero subyacente al que está vinculada dicha opción. Un swap de divisas, que requiera un intercambio inicial de divisas diferentes con valores razonables iguales, cumple también la definición porque tiene una inversión neta inicial igual a cero. |
GA3 |
|
Para efectos de los párrafos 26 a 28 del presente criterio, respecto al reconocimiento y valuación de los derechos y obligaciones proveniente de los derivados, se ejemplifica lo siguiente: |
GA4 |
|
Contratos de futuros |
|
|
Tanto para el comprador como para el vendedor del contrato, el valor razonable del futuro corresponde a aquél determinado con base en las cotizaciones del mercado o bolsa reconocidos, las cuales se registran inicialmente a su monto nocional. Contratos de opciones Comprador |
GA5 |
|
El valor razonable de una opción corresponde generalmente a la prima pagada en la operación. Esta se valuará posteriormente de acuerdo con el valor razonable de dicho contrato. Vendedor (emisor) |
GA6 |
|
El valor razonable de una opción corresponde generalmente a la prima cobrada en la operación. Esta se valuará posteriormente de acuerdo con el valor razonable de dicho contrato. Swaps |
GA7 |
|
El valor razonable de un swap corresponde al monto neto entre los derechos y obligaciones del contrato (valor presente de los flujos a recibir menos valor presente de los flujos a entregar), los cuales se registrarán inicialmente a su valor razonable. Subsecuentemente, la valuación a valor razonable del contrato se realizará de acuerdo con las condiciones establecidas en el mismo. |
GA8 |
|
En caso de que se establezca en el contrato el intercambio de montos nocionales, los valores razonables a que hace referencia el párrafo anterior, deben incorporar el importe de los montos por intercambiar para efectos de la valuación. |
GA9 |
|
B-6 EXCEDENTES DE APORTACIONES INICIALES MINIMAS Objetivo y alcance |
|
|
El presente criterio tiene por objetivo definir las normas particulares relativas al reconocimiento, valuación, presentación y revelación en los estados financieros, de los excedentes de las aportaciones iniciales mínimas. Definición de términos |
1 |
|
Aportaciones.- Al efectivo, valores o cualquier otro bien que aprueben las Autoridades, que deba entregarse como garantía a los Socios Liquidadores, para procurar el cumplimiento de las obligaciones correspondientes a los contratos abiertos cuya liquidación deba efectuarse en las Cámaras de Compensación. |
2 |
|
Aportaciones Iniciales Mínimas.- A la Aportación que deberá entregar cada Socio Liquidador a la Cámara de Compensación por las posiciones que mantenga. |
3 |
|
Excedentes de las Aportaciones Iniciales Mínimas.- Es la diferencia entre la Aportación inicial solicitada al Cliente por el Socio Liquidador y la Aportación Inicial Mínima solicitada al Socio Liquidador por la Cámara de Compensación, que administrará el Socio Liquidador correspondiente. |
4 |
|
Valor razonable.- Monto por el cual puede intercambiarse un activo o liquidarse un pasivo entre partes informadas, interesadas e igualmente dispuestas en una transacción de libre competencia. Normas de reconocimiento y valuación |
5 |
|
Los excedentes de las aportaciones iniciales mínimas recibidas en efectivo y en valores por la entidad, se considerará que forman parte del patrimonio contribuido de la entidad. Aportaciones recibidas en efectivo |
6 |
|
Los excedentes de las aportaciones iniciales mínimas recibidas en efectivo que la entidad requiera a su contraparte con motivo de la celebración de operaciones con derivados, se deberán reconocer a su valor nominal, afectando el rubro de disponibilidades contra el patrimonio. |
7 |
|
Los excedentes de las aportaciones iniciales mínimas recibidas en efectivo se modificará por las liquidaciones parciales o totales que la entidad deposite o retire y por las aportaciones adicionales o retiros efectuados por las contrapartes de la entidad. |
8 |
|
Los rendimientos que generen los excedentes de las aportaciones iniciales mínimas en efectivo se reconocerán como una cuenta por pagar. Aportaciones recibidas en valores |
9 |
|
Los excedentes de las aportaciones iniciales mínimas recibidas en valores que la entidad requiera a su contraparte con motivo de la celebración de operaciones con derivados, se deberán reconocer y valuar a su valor razonable. |
10 |
|
Los efectos por valuación provenientes de los excedentes de las aportaciones iniciales mínimas afectarán al rubro de aportaciones en valores, contra el concepto excedentes de las aportaciones iniciales mínimas. |
11 |
|
Asimismo, el valor de los excedentes de las aportaciones iniciales mínimas recibido en valores se modificará por las liquidaciones parciales o totales que la entidad deposite o retire y por las aportaciones adicionales o retiros efectuados por las contrapartes de la entidad. |
12 |
|
Las aportaciones adicionales o retiros efectuados por la propia entidad al patrimonio a que se refieren los párrafos 8 y 12 deberán reconocerse contra el concepto de excedentes de las aportaciones iniciales mínimas, por lo que no deberán afectarse los resultados del periodo. |
13 |
|
Las comisiones pactadas que correspondan a cargo de las contrapartes de la entidad se deberán reconocer en los resultados del ejercicio. Normas de presentación Balance general |
14 |
|
El concepto de excedentes de las aportaciones iniciales mínimas se presentará por separado en el balance general dentro del patrimonio contribuido. Las aportaciones en efectivo se presentarán en el rubro de disponibilidades contra excedentes de las aportaciones iniciales mínimas. |
15 |
|
Los rendimientos por pagar provenientes de los excedentes de las aportaciones iniciales mínimas en efectivo se presentarán en el rubro de otras cuentas por pagar afectando el concepto rendimientos por pagar derivados de los excedentes de las aportaciones iniciales mínimas aportadas en efectivo contra el concepto de disponibilidades restringidas. |
16 |
|
Los excedentes de las aportaciones iniciales mínimas recibidas en valores y los respectivos efectos de valuación se presentaran en el activo en el rubro de aportaciones en valores, después del rubro de disponibilidades, contra el concepto excedentes de las aportaciones iniciales mínimas. Estado de resultados |
17 |
|
El ingreso por las comisiones cobradas por la entidad deberá presentarse dentro del rubro de ingresos por servicios. Normas de revelación |
18 |
|
Las entidades deberán revelar en notas a los estados financieros la siguiente información relativa a los excedentes de las aportaciones iniciales mínimas: a) El valor razonable de las aportaciones en valores que hayan sido recibidas como excedentes de las aportaciones iniciales mínimas. b) Los términos y condiciones relacionadas con los excedentes de las aportaciones iniciales mínimas recibidas tanto en efectivo como en valores. c) Las políticas contables relativas a las bases de valuación utilizadas en los excedentes de las aportaciones iniciales mínimas. d) Información que permita a los usuarios de los estados financieros de la entidad evaluar la naturaleza del patrimonio. e) El valor descontado que la cámara de compensación calcule con base a las posibles fluctuaciones de precio de cada uno de los valores recibidos como aportaciones, aportaciones iniciales mínimas y/o excedentes de las aportaciones iniciales mínimas. |
19 |
|
B-7 CUSTODIA Y ADMINISTRACION DE BIENES Objetivo |
|
|
El presente criterio tiene por objetivo definir las normas particulares relativas al reconocimiento, valuación, presentación y revelación en los estados financieros de las operaciones de custodia y administración de bienes que realizan las entidades. |
1 |
|
Dentro de las operaciones de administración que son objeto del presente criterio, se contemplan las operaciones que realizan las entidades por cuenta de terceros, tales como los contratos de derivados operados en bolsa o negociados en Plataformas de Negociación o Plataformas del Exterior, así como la celebración de contratos de derivados por cuenta de terceros listados en bolsas de mercado de derivados del exterior reconocidos conforme a la regulación aplicable. |
2 |
|
No se incluye dentro del presente criterio la custodia de bienes que por su propia naturaleza o por así convenirlo contractualmente, no otorguen la responsabilidad de la salvaguarda a las entidades. Definiciones |
3 |
|
Bienes en custodia o administración.- Efectivo, valores o títulos asimilables propiedad de terceros, entregados a la entidad para su salvaguarda o administración. |
4 |
|
Operaciones de administración.- Son aquellas que realiza la entidad, en las que presta servicios administrativos sobre determinados bienes, percibiendo, en su caso, una comisión como contraprestación. |
5 |
|
Operaciones de custodia.- Son aquellas que realiza la entidad, por las que se responsabiliza de la salvaguarda de valores o títulos asimilables que le son entregados en sus instalaciones o con quien tenga subcontratado el servicio, percibiendo por ello una comisión. |
6 |
|
Valor razonable.- Monto por el cual puede intercambiarse un activo o liquidarse un pasivo entre partes informadas, interesadas e igualmente dispuestas en una transacción de libre competencia. |
7 |
|
Características |
|
|
Los valores o títulos asimilables pueden ser objeto de operaciones de custodia, administración o una combinación de ambos. En el caso de valores propiedad de terceros, éstos pueden ser enajenados, administrados o traspasados de acuerdo con las condiciones pactadas en el contrato. |
8 |
|
Por la esencia de este tipo de operaciones, los bienes en custodia o administración no son objeto de reconocimiento por parte de las entidades, de conformidad con el criterio C-1 “Reconocimiento y baja de activos financieros”, ya que las entidades no adquieren los derechos y las obligaciones contractuales relacionadas con los activos financieros en custodia o administración (distintos a las aportaciones recibidas en efectivo de los clientes, tales como las aportaciones iniciales mínimas en efectivo). |
9 |
|
No obstante lo anterior, la entidad es responsable por los bienes en custodia o administración, por lo que asume un riesgo en caso de su pérdida. |
10 |
|
Además, dentro de los servicios que la entidad puede prestar, se encuentran las operaciones de administración, enajenación y traspaso de bienes en custodia o administración que se efectúan de conformidad con la instrucción previa de sus clientes. Dentro de estas operaciones se contemplan las de valores y derivados. Normas de reconocimiento y valuación |
11 |
|
Dado que los bienes objeto del presente criterio no representan activos de las entidades, estos no deben formar parte del balance general de las mismas. Sin embargo, deberá reconocerse en cuentas de orden el monto estimado por el que estaría obligada la entidad a responder ante sus clientes por cualquier eventualidad futura, con excepción de las aportaciones recibidas en efectivo de los clientes (por ejemplo, las aportaciones iniciales mínimas en efectivo), debido a que, en ese caso en particular, se cumplen las condiciones para su reconocimiento contempladas en el criterio C-1, en tanto no se entreguen a la cámara de compensación. |
12 |
|
Los ingresos derivados de los servicios de custodia o administración se reconocerán en los resultados del ejercicio conforme se devenguen. |
13 |
|
En caso de que las entidades tengan una obligación con el cliente por el incumplimiento de sus instrucciones, se reconocerá en el balance general de las entidades el pasivo contra los resultados del ejercicio. El reconocimiento contable a que se refiere este párrafo, se realizará en el momento en el que la entidad conozca dicha situación, independientemente de cualquier acción jurídica del cliente encaminada hacia la reparación de la pérdida o daño. Operaciones de custodia |
14 |
|
La determinación de la valuación del monto estimado por los bienes en custodia en caso de que los bienes en custodia sean valores se determinará a su valor razonable de conformidad con lo establecido en el criterio B-2 “Inversiones en valores”. |
15 |
|
En el evento de que los bienes en custodia se tengan además en administración, se deberán controlar en cuentas de orden, por separado de aquellos bienes recibidos en custodia. Operaciones de administración |
16 |
|
La determinación de la valuación del monto estimado por los bienes en administración, (incluyendo la recepción de las aportaciones en efectivo de los clientes), así como aquellas operaciones por cuenta de clientes, se realizará en función de la operación efectuada de conformidad con los criterios de contabilidad para socios liquidadores. Dentro de los diversos tipos de operaciones, se contemplan las siguientes: Recepción de aportaciones en efectivo de los clientes |
17 |
|
Las entidades deberán reconocer la entrada del efectivo por las aportaciones de los clientes (por ejemplo, las aportaciones iniciales mínimas en efectivo) en sus disponibilidades restringidas contra el pasivo correspondiente. Una vez que dichas aportaciones en efectivo se entreguen a la cámara de compensación, las entidades deberán cancelar el citado pasivo contra sus disponibilidades restringidas, debiendo presentarse posteriormente en cuentas de orden. |
18 |
|
Inversiones en valores |
|
|
Por aquellas operaciones de inversiones en valores que realicen las entidades por cuenta de terceros, los títulos recibidos se reconocerán y valuarán a su valor razonable de conformidad con lo establecido en el criterio B-2. Derivados |
19 |
|
Por las operaciones con derivados que realicen las entidades por cuenta de terceros, se deberán reconocer y valuar a su valor razonable de conformidad con lo señalado en el criterio B-5 “Derivados”. |
20 |
|
Por la transmisión de órdenes de contratos de derivados listados y celebrados en bolsas de mercados de derivados del exterior reconocidos, que se celebren por cuenta de terceros de conformidad con la regulación aplicable, deberán reconocerse a su valor razonable. Cuentas de margen por cuenta de clientes (aportaciones entregadas a la cámara de compensación) |
21 |
|
Las aportaciones en efectivo entregadas a la cámara de compensación por cuenta de los clientes, se reconocerán a su valor nominal, debiéndose incrementar por los rendimientos generados por dichas aportaciones con base en lo devengado. |
22 |
|
Por aquellas aportaciones en valores entregadas a la cámara de compensación por cuenta de clientes, se reconocerán y valuarán a su valor razonable de conformidad con lo establecido en el criterio B-2. Normas de presentación y revelación |
23 |
|
El pasivo que surja por la obligación con el cliente por la pérdida del bien en custodia o administración se presentará en el balance general en el rubro de otras cuentas por pagar, en tanto que en los resultados del ejercicio se presentará en el rubro de otros ingresos (egresos) de la operación. |
24 |
|
Las aportaciones recibidas en efectivo de los clientes (por ejemplo, las aportaciones iniciales mínimas), deberán presentarse en el rubro de disponibilidades y, el pasivo que se genere, en el rubro de otras cuentas por pagar, hasta en tanto no se entreguen a la cámara de compensación. |
25 |
|
Las entidades deberán presentar en cuentas de orden en el balance general, información relativa a las operaciones que realicen por cuenta de terceros, desagregando la información en los siguientes rubros: Operaciones de custodia Se deberá desagregar los valores de clientes recibidos en custodia. Operaciones de administración Se deberán desagregar las operaciones que provengan de la Bolsa, Plataformas de Negociación, Plataformas del Exterior, o bien Mercado de Derivados del Exterior Reconocidos por tipo de derivados (por ejemplo, futuros, opciones, swaps, entre otros) para las siguientes operaciones: - Compra de derivados, - Venta de derivados, - Transmisión de órdenes de contratos de derivados listados y celebrados en bolsas de mercados de derivados del exterior reconocidos |
26 |
|
Los ingresos derivados de los servicios de custodia o administración reconocidos en los resultados del ejercicio se presentarán en el rubro de ingresos por servicios. |
27 |
|
Se deberá revelar mediante notas a los estados financieros lo siguiente: Operaciones de custodia |
28 |
|
a) montos reconocidos por cada tipo de bien en custodia; b) información acerca del tipo de bienes, y c) monto de ingresos provenientes de la actividad. |
29 |
|
Operaciones de administración |
|
|
a) montos reconocidos por cada tipo de bien en administración, b) información acerca del tipo de bienes, y c) monto de ingresos provenientes de la actividad. Derivados |
30 |
|
Las entidades deberán revelar mediante notas a los estados financieros información correspondiente al número y valor razonable de contratos abiertos de acuerdo con lo siguiente: a) se deberá proporcionar el desglose de operaciones por clase (activo subyacente); b) se revelará el plazo para la terminación de los contratos; c) se indicará si el tipo de liquidación pactada es en especie o por diferencias; y d) se identificará si los contratos son de clientes del socio liquidador, o de operadores que actúan como comisionistas. e) se indicará el número de operaciones que fueron realizadas en Bolsa, Plataformas de Negociación o Plataformas del Exterior. Transmisión de órdenes de contratos de derivados listados y celebrados en bolsas de mercados de derivados del exterior reconocidos |
31 |
|
Las entidades deberán revelar mediante notas a los estados financieros información correspondiente al número y valor razonable de transmisión de órdenes de contratos de derivados listados y celebrados por cada bolsa de mercados de derivados del exterior reconocidos de acuerdo con lo siguiente: a) se deberá proporcionar el desglose de operaciones por clase (activo subyacente); b) se revelará el plazo para la terminación de los contratos; y c) se revelarán las cantidades de las órdenes que hayan transmitido. |
32 |
|
Asimismo, se deberá revelar aquellas situaciones en las que exista una concentración de contratos abiertos por tipo de cliente, es decir, cuando el número de contratos abiertos de algún cliente en específico se encuentre cercano a los límites establecidos por regulación aplicable. |
33 |
|
Se deberá revelar brevemente, el mecanismo de la red de seguridad tendiente a disminuir los incumplimientos, así como indicar si en el período fue necesario activar dicho mecanismo. |
34 |
|
Además, deberán revelar de manera genérica las medidas de control interno tendientes a reducir su exposición al riesgo por concepto de celebración de contratos con sus clientes. |
35 |
|
C-1 RECONOCIMIENTO Y BAJA DE ACTIVOS FINANCIEROS Objetivo |
|
|
El presente criterio tiene por objeto definir las normas particulares relativas al reconocimiento y baja de activos financieros. Definiciones |
1 |
|
Activos financieros.- Son todos aquellos activos en forma de efectivo; valores; instrumentos de patrimonio neto; títulos de crédito; el derecho contractual a recibir efectivo u otro activo de otra entidad, o a intercambiar activos en condiciones que pudieran ser favorables para la entidad; o bien, un contrato que sea o pueda ser liquidado utilizando instrumentos de patrimonio neto propios de la entidad y sea (i) un instrumento financiero no derivado mediante el cual la entidad esté o pueda estar obligada a recibir una cantidad variable de sus instrumentos de patrimonio neto propios, o (ii) un instrumento financiero derivado que sea o pueda ser liquidado a través de un intercambio de una cantidad de efectivo por una cantidad de instrumentos de patrimonio neto propios de la entidad, en la cual al menos alguna de las dos cantidades es variable. |
2 |
|
Activos financieros substancialmente similares.- Aquellos activos financieros que, entre otros, mantienen el mismo obligado primario, idéntica forma y tipo (por lo que genera substancialmente los mismos riesgos y beneficios), misma fecha de vencimiento, idéntica tasa de interés contractual, colateral similar, mismo saldo insoluto. |
3 |
|
Baja de activos financieros.- Remoción de activos financieros previamente reconocidos en el balance general de la entidad. |
4 |
|
Beneficios por intereses.- Derechos a recibir todo o porciones específicas de flujos de efectivo de un fideicomiso, entidad u otra figura, incluyendo participaciones en el principal y/o los intereses de títulos de deuda principales y/o subordinados, otros flujos de efectivo provenientes de activos subyacentes, premios, obligaciones, intereses residuales (ya sea en la forma de deuda o capital), entre otros. |
5 |
|
Cedente.- Entidad que transfiere activos financieros. |
6 |
|
Cesionario.- Entidad que recibe activos financieros. |
7 |
|
Colateral.- Garantía constituida para el pago de las contraprestaciones pactadas. |
8 |
|
Contraprestaciones.- Efectivo, beneficios por intereses, instrumentos de patrimonio neto, instrumentos financieros derivados, o cualquier otro tipo de activo que es obtenido en una transferencia de activos financieros, incluyendo cualquier obligación incurrida. |
9 |
|
Instrumentos de patrimonio neto.- Activo representado a través de un título, certificado o derecho derivado de un contrato, entre otros, que representa una participación residual en los activos de una entidad, después de deducir todos sus pasivos, como podrían ser las acciones, partes sociales, intereses residuales, entre otros. |
10 |
|
Pasivo financiero.- Es cualquier pasivo en la forma de obligación contractual de entregar efectivo u otro activo a otra entidad, o de intercambiar activos o pasivos con otra entidad, en condiciones que pudieran ser desfavorables para la entidad, o bien, un contrato que será liquidado o podría ser liquidado utilizando instrumentos de patrimonio neto propios de la entidad y sea (i) un instrumento financiero no derivado mediante el cual la entidad esté o pueda estar obligada a entregar una cantidad variable de sus instrumentos de patrimonio neto propios, o (ii) un instrumento financiero derivado que sea o pueda ser liquidado a través de un intercambio de una cantidad de efectivo por una cantidad de instrumentos de patrimonio neto propios de la entidad, en la cual al menos alguna de las dos cantidades es variable. |
11 |
|
Transferencia.- Acto por medio del cual el cedente otorga a otra entidad, denominada cesionario, la posesión de ciertos activos financieros, que cumpla con los requisitos establecidos en el presente criterio. |
12 |
|
Valor razonable.- Monto por el cual puede intercambiarse un activo o liquidarse un pasivo entre partes informadas, interesadas e igualmente dispuestas en una transacción de libre competencia. |
13 |
|
Características |
|
|
Las entidades deberán analizar los conceptos establecidos en el presente criterio a fin de determinar los casos en los cuales es procedente el reconocimiento o baja de activos financieros. Dichos conceptos se refieren principalmente a la retención (o no) de los riesgos y beneficios de los activos financieros, así como al control que dicha entidad mantenga sobre los mismos. En este contexto, deberá analizarse si las operaciones cumplen con las definiciones, conceptos y supuestos establecidos en el presente criterio para baja de activos financieros, es decir si se transmiten substancialmente los riesgos y beneficios de los activos financieros transferidos, o en su caso no se mantiene control sobre los mismos, en cuyo caso la entidad que transfiere (cedente) deberá remover los activos financieros correspondientes de sus estados financieros y reconocer las contraprestaciones recibidas en la operación. Por contraparte, la entidad que recibe (cesionario) reconocerá dichos activos financieros en su contabilidad, así como la salida de las contraprestaciones otorgadas por la transferencia. |
14 |
|
De no cumplirse con las definiciones, conceptos y supuestos establecidos en el presente criterio para dar de baja los activos financieros, el cedente deberá mantener los activos financieros en su balance general y registrar un pasivo por las contraprestaciones recibidas en la operación. Normas de reconocimiento y valuación Reconocimiento de activos financieros |
15 |
|
Una entidad cesionaria deberá reconocer un activo financiero (o porción del mismo) o un grupo de activos financieros (o porción de dicho grupo) en su balance general si y sólo si adquiere los derechos y las obligaciones contractuales relacionadas con dicho activo financiero (o porción del mismo). Para ello, la entidad deberá: a) Reconocer los activos financieros recibidos a su valor razonable, el cual, presumiblemente, corresponde al precio pactado en la operación de transferencia. Posteriormente, dichos activos deberán valuarse de acuerdo con el criterio que corresponda de conformidad con la naturaleza del mismo. |
16 |
|
b) Reconocer los nuevos derechos obtenidos o nuevas obligaciones incurridas con motivo de la transferencia, valuados a su valor razonable. c) Dar de baja las contraprestaciones otorgadas en la operación a su valor neto en libros (por ejemplo considerando cualquier estimación asociada) y reconociendo en los resultados del ejercicio cualquier partida pendiente de amortizar relacionada con dichas contraprestaciones. d) Reconocer en los resultados del ejercicio cualquier diferencial, si lo hubiera, con motivo de la operación de transferencia. Baja de activos financieros Estados financieros consolidados |
|
|
Tratándose de estados financieros consolidados, las entidades primero deberán observar los lineamientos contenidos en la NIF B-8 “Estados financieros consolidados o combinados”, para luego aplicar los lineamientos contenidos en el presente criterio. Evaluación de la transferencia |
17 |
|
Las entidades deberán determinar, antes de aplicar los lineamientos relativos a la baja de activos financieros, si la transferencia se realiza por una porción de un activo financiero (o porción de un grupo de activos financieros substancialmente similares), o bien, por la totalidad de un activo financiero (o grupo de activos financieros substancialmente similares), conforme a lo siguiente: a) Las normas relativas a la baja de activos financieros serán aplicables a la porción de un activo financiero (o porción de un grupo de activos financieros), únicamente si la porción sujeta a evaluación para su baja cumple con alguna de las siguientes condiciones: - La porción únicamente comprende flujos de efectivo específicamente identificados de un activo financiero (o de un grupo de activos financieros substancialmente similares). |
18 |
|
- La porción comprende únicamente una participación proporcional completa (a prorrata) en los flujos de efectivo de un activo financiero (o de un grupo de activos financieros substancialmente similares). - La porción comprende únicamente una participación proporcional de ciertos flujos de efectivo plenamente identificados de un activo financiero (o de un grupo de activos financieros substancialmente similares). b) En cualquier otro caso, los lineamientos relativos a la baja de activos financieros aplicarán a los activos financieros (o al grupo de activos financieros substancialmente similares) en su totalidad. |
|
|
En lo sucesivo, para efectos del presente criterio, el término “activos financieros” comprenderá, indistintamente, una porción de un activo financiero (o una porción de un grupo de activos financieros substancialmente similares), o bien, un activo financiero (o un grupo de activos financieros substancialmente similares) en su totalidad. Consideraciones para la baja de activos financieros |
19 |
|
Las entidades deberán dar de baja un activo financiero, únicamente cuando: a) los derechos contractuales sobre los flujos de efectivo previstos en el activo financiero expiren, o b) cuando la entidad transfiera el activo financiero de conformidad con lo señalado en los dos párrafos siguientes, y dicha transferencia cumpla con los requisitos establecidos en el presente criterio para la baja de activos financieros. |
20 |
|
Se entenderá que las entidades transfieren un activo financiero únicamente cuando: a) se transfieran los derechos contractuales a recibir los flujos de efectivo provenientes del activo financiero, o b) se retengan los derechos contractuales a recibir los flujos de efectivo provenientes del activo financiero y al mismo tiempo se asuma una obligación contractual de pagar dichos flujos de efectivo a un tercero, que cumpla con los requisitos señalados en el siguiente párrafo. |
21 |
|
En los casos en que una entidad retenga los derechos contractuales a recibir los flujos de efectivo provenientes del activo financiero y al mismo tiempo asuma una obligación contractual de pagar dichos flujos de efectivo a un tercero, se considerará la operación como una transferencia, si y sólo si, se cumplen todas y cada una de las siguientes condiciones: a) La entidad no mantiene una obligación de pagar los flujos de efectivo a un tercero, a menos que cobre dichos flujos provenientes del activo financiero. b) La entidad se encuentra imposibilitada contractualmente para vender o dar en garantía el activo financiero, salvo que con ello se garantice a un tercero el pago de los flujos de efectivo comprometidos. c) La entidad se encuentre obligada a remitir los flujos de efectivo que cobre en nombre de un tercero, provenientes del activo financiero sin retraso significativo, sin que dicha entidad pueda invertir el monto correspondiente a dichos flujos, excepto tratándose de inversiones a corto plazo en efectivo o sus equivalentes durante un periodo de tiempo relativamente corto comprendido entre la fecha de cobro y la fecha de remisión pactada con los eventuales beneficiarios, siempre que los intereses generados por dichas inversiones sean igualmente remitidos al tercero. |
22 |
|
En las transferencias que realicen las entidades (que cumplan con los requisitos antes establecidos), se deberá evaluar en qué medida se retienen o no los riesgos y beneficios inherentes a la propiedad del activo financiero, de conformidad con lo siguiente: a) Si la entidad transfiere substancialmente todos los riesgos y beneficios inherentes a la propiedad del activo financiero, esta deberá dar de baja el activo financiero y reconocer como activos o pasivos, de forma separada, los derechos y obligaciones creados o retenidos en la transferencia. |
23 |
|
b) Si la entidad retiene substancialmente todos los riesgos y beneficios inherentes a la propiedad del activo financiero, esta deberá mantener el activo financiero en su balance general. c) Si la entidad no transfiere ni retiene substancialmente todos los riesgos y beneficios inherentes a la propiedad del activo financiero, esta deberá determinar si mantiene el control sobre dicho activo financiero, tomando en cuenta que: - Si la entidad no retiene el control sobre el activo financiero transferido, deberá dar de baja el activo financiero y reconocer como activos o pasivos, de forma separada, los derechos y obligaciones creados o retenidos en la transferencia. - Si la entidad retiene el control sobre el activo financiero transferido, deberá mantenerlo en su balance general por el monto por el cual retenga una implicación económica o contractual con dicho activo. |
|
|
La evaluación de transferencia de riesgos y beneficios sobre un activo financiero deberá efectuarse comparando la exposición de la entidad, antes y después de la transferencia, a la variación en los importes y en las fechas de recepción de los flujos de efectivo futuros netos del activo transferido. Se asume que una entidad ha retenido substancialmente todos los riesgos y beneficios inherentes a la propiedad de un activo financiero si su exposición a la variación en el valor presente de los flujos de efectivo futuros netos de dicho activo no cambia significativamente como resultado de la transferencia (por ejemplo, la entidad ha vendido el activo financiero con una opción de recompra al valor razonable que impere al momento de la recompra, o la entidad ha transferido la totalidad de su participación de los flujos de efectivo provenientes del activo financiero mayor en un contrato que cumpla con los requisitos establecidos en el presente criterio para los casos en que una entidad retiene los derechos contractuales a recibir los flujos de efectivo provenientes del activo financiero y al mismo tiempo asume una obligación contractual de pagar dichos flujos de efectivo a un tercero). |
24 |
|
En algunas ocasiones resulta evidente que la entidad cedente ha transferido o retenido substancialmente todos los riesgos y beneficios inherentes a la propiedad de un activo financiero, por lo que no existe necesidad de realizar cálculos financieros que lo sustenten. En otras ocasiones, podría ser necesario realizar dichos cálculos y comparar la exposición de la entidad a la variabilidad en el valor presente de los flujos de efectivo futuros netos, antes y después de la transferencia. Dichos cálculos y comparaciones se deberán realizar utilizando una tasa apropiada de descuento con base en las tasas de interés del mercado vigentes al momento de la evaluación. Se deberá considerar cualquier tipo de variación en los flujos de efectivo netos, dando mayor ponderación a aquellos escenarios con mayor probabilidad de ocurrencia. |
25 |
|
El hecho de mantener o no el control sobre el activo financiero transferido depende de la capacidad práctica del cesionario para vender dicho activo. Si el cesionario tiene la capacidad práctica para vender el activo financiero transferido en su totalidad a una tercera parte no relacionada y puede ejercer dicha capacidad de manera unilateral y sin necesidad de imponer restricciones adicionales sobre la transferencia, la entidad cedente no ha mantenido el control. En cualquier otro caso, se considera que la entidad cedente ha retenido el control. Transferencias que cumplan con los requisitos para baja de activos financieros Resultado por baja de un activo financiero en su totalidad |
26 |
|
Al momento de realizarse la baja de un activo financiero en su totalidad, la entidad cedente deberá: a) Dar de baja los activos financieros transferidos al último valor en libros, incluyendo, en su caso, las estimaciones y/o cuentas complementarias asociadas a dichos activos financieros. En su caso, los efectos pendientes de amortizar o reconocer, asociados a los activos financieros, deberán reconocerse en los resultados del ejercicio. b) Reconocer las contraprestaciones recibidas en la operación, incluyendo los nuevos activos financieros y las nuevas obligaciones asumidas, a su valor razonable. Para su reconocimiento se utilizará el criterio que corresponda, de acuerdo a la naturaleza de la contraprestación. |
27 |
|
c) Reconocer en los resultados del ejercicio la ganancia o pérdida, por la diferencia que exista entre el valor en libros de los activos financieros dados de baja, y la suma de las contraprestaciones recibidas (reconocidas a valor razonable). |
|
|
Resultado por baja de una porción de un activo financiero |
|
|
Si el activo transferido corresponde a una porción de un activo financiero mayor (por ejemplo, cuando la entidad transfiere los flujos de efectivo correspondientes a intereses de un instrumento financiero de deuda), y la porción transferida cumple con los requisitos para la baja de un activo financiero en su totalidad, el valor en libros original del activo financiero mayor deberá distribuirse entre la parte que continúa reconociéndose en el balance general de la entidad y la parte que es dada de baja, en función de los valores razonables relativos de ambas partes en la fecha de la transferencia. Al momento de realizarse la baja de una porción de un activo financiero, la entidad cedente deberá: a) Dar de baja la porción del activo financiero transferido al último valor en libros, incluyendo en su caso la parte proporcional de las estimaciones y/o cuentas complementarias asociadas a dichos activos financieros. En su caso, los efectos pendientes de amortizar o reconocer asociados a los activos financieros deberán reconocerse en los resultados del ejercicio en la proporción que corresponda. b) Reconocer las contraprestaciones recibidas o incurridas en la operación, considerando los nuevos activos financieros y las nuevas obligaciones asumidas, a sus valores razonables. Para su reconocimiento, se utilizará el criterio de contabilidad que corresponda, de acuerdo a la naturaleza de la contraprestación. c) Reconocer en los resultados del ejercicio la ganancia o pérdida, por la diferencia que exista entre el valor en libros de la porción del activo financiero dado de baja, y la suma de las contraprestaciones recibidas o incurridas (reconocidas a valor razonable). |
28 |
|
En caso que la entidad distribuya el valor en libros de un activo financiero mayor entre la parte del activo financiero que continúa reconocido en el balance general y la parte dada de baja, también debe determinarse el valor razonable de la parte que continúa reconocida. Para dicha determinación podrán utilizarse precios de transacciones recientes, precios de mercado, valores de transacciones de activos financieros similares, entre otros. Cuando no existan precios de mercado u otros indicadores confiables para determinar dicho valor razonable, la mejor estimación corresponderá a la diferencia entre el valor razonable del activo financiero mayor en su totalidad, y el valor razonable de las contraprestaciones recibidas del cedente por la transferencia de la porción del activo financiero dada de baja. Transferencias que no cumplan con los requisitos para baja de un activo financiero |
29 |
|
Si como resultado de una transferencia no se cumplen los requisitos para dar de baja el activo financiero transferido, debido a que la entidad haya retenido substancialmente todos los riesgos y beneficios de la propiedad del mismo, dicha entidad deberá mantener en su balance general el activo financiero en su totalidad, así como un pasivo financiero por las contraprestaciones recibidas. En periodos subsecuentes, la entidad deberá reconocer en los resultados del ejercicio (i) cualquier ingreso obtenido por el activo financiero, o bien, (ii) cualquier costo o gasto incurrido con motivo del pasivo financiero. |
30 |
|
Transferencias en las que se retiene una implicación económica o contractual |
|
|
Si la entidad no transfiere ni retiene substancialmente todos los riesgos y beneficios inherentes a la propiedad de un activo financiero transferido, pero mantiene el control del mismo, la entidad continuará reconociendo dicho activo en su balance general con motivo de su implicación económica o contractual. Dicha implicación en el activo financiero transferido corresponde al monto por el cual se encuentra expuesto a cambios en su valor. Son ejemplos de lo anterior: |
31 |
|
a) Cuando la implicación económica o contractual del activo financiero transferido toma la forma de una garantía sobre el activo financiero transferido, el monto de dicha implicación corresponderá al menor entre (i) el valor del activo financiero, o (ii) el valor de la garantía. b) Cuando la implicación económica o contractual toma la forma de una opción emitida o comprada (o ambas) referida al activo financiero transferido, el monto de la implicación económica o contractual corresponderá al valor de dicho activo que la entidad puede recomprar. c) Cuando la implicación económica o contractual tome la forma de una opción que se liquide en efectivo, o de una condición similar sobre el activo cedido, el monto de la implicación económica o contractual se medirá de la misma manera que si se tratase de opciones no liquidadas en efectivo, tal como se establece en el inciso b) anterior. |
|
|
Cuando la entidad continúe reconociendo un activo financiero transferido en virtud de retener una implicación económica o contractual, también deberá reconocer un pasivo asociado. Sin perjuicio de otras normas de valuación contenidas en este u otros criterios, tanto el activo financiero como el pasivo asociado deberán valuarse sobre la base que refleje los derechos y obligaciones que la entidad ha retenido. El pasivo asociado se valuará de tal manera que el importe neto que resulte de sumar el valor en libros del activo financiero transferido y del pasivo asociado sea: a) el costo amortizado de los derechos y obligaciones retenidos por la entidad, cuando el activo financiero se valúe al costo amortizado, o b) el valor razonable de los derechos y obligaciones retenidos por la entidad medidos de manera independiente, cuando el activo financiero transferido se valúe a valor razonable. |
32 |
|
La entidad seguirá reconociendo en los resultados del ejercicio (i) cualquier ingreso proveniente del activo financiero transferido con motivo de su implicación económica o contractual, y/o (ii) cualquier costo o gasto incurrido relativo al pasivo asociado. |
33 |
|
Para efectos de su valuación posterior, los cambios en el valor razonable del activo financiero transferido y el pasivo asociado deberán reconocerse de manera consistente entre sí, y no serán compensables. |
34 |
|
Si la retención de la implicación económica o contractual está asociada únicamente a una porción de un activo financiero, la entidad deberá distribuir el valor en libros original del activo financiero entre la parte que continúa reconociéndose en el balance general de la entidad en virtud de su implicación económica o contractual, y la parte que se deja de reconocer, en función de los valores razonables relativos de ambas partes en la fecha de la transferencia. Para la determinación del valor razonable de dichas partes se deberán observar los lineamientos señalados en el párrafo 29 del presente criterio. A fin de reconocer en su contabilidad lo anterior, la entidad cedente deberá: a) Dar de baja la porción del activo financiero transferido que se deja de reconocer al último valor en libros incluyendo, en su caso, la parte proporcional de las estimaciones y/o cuentas complementarias asociadas a dichos activos financieros. En su caso, los efectos pendientes de amortizar o reconocer, asociados a los activos financieros, deberán reconocerse en los resultados del ejercicio en la proporción que corresponda. b) Reconocer las contraprestaciones recibidas o incurridas en la operación, considerando los nuevos activos financieros y las nuevas obligaciones asumidas (incluyendo el pasivo asociado a la porción del activo financiero sobre el cual se retiene una implicación económica o contractual), a sus valores razonables. Para su reconocimiento se utilizará el criterio de contabilidad que corresponda, de acuerdo a la naturaleza de la contraprestación. |
35 |
|
c) Reconocer en los resultados del ejercicio la ganancia o pérdida, por la diferencia que exista entre el valor en libros de la porción del activo financiero que se ha dejado de reconocer, y la suma de (i) las contraprestaciones recibidas o incurridas (reconocidas a valor razonable) y (ii) el efecto (ganancia o pérdida) por valuación acumulado que, en su caso, se haya reconocido en el patrimonio contable, atribuible a dicha porción. Al efecto, la pérdida o ganancia acumulada que haya sido reconocida en el patrimonio contable se distribuirá entre la parte que continúa reconociéndose en el balance general y la parte que se haya dejado de reconocer, en función de los valores razonables en términos relativos de ambas partes. |
|
|
Como ejemplos de retención de la implicación económica o contractual de la totalidad o una porción de un activo financiero se encuentran la retención de una opción para recomprar la totalidad o parte del activo financiero, o el mantener beneficios por intereses que aunque en algunos casos no constituyen una retención substancial de todos los riesgos y beneficios inherentes a la propiedad del activo, podrían provocar que la entidad conserve el control total o parcial del activo financiero. Normas aplicables a todas las transferencias No compensación de activos y pasivos financieros |
36 |
|
Si el activo financiero continúa siendo reconocido en el balance general con base en los lineamientos del presente criterio, dichos activos y los pasivos asociados no deberán compensarse entre sí. Igualmente, la entidad no deberá compensar el ingreso proveniente del activo financiero transferido con los costos y/o gastos incurridos por el pasivo asociado. Colaterales otorgados y recibidos en efectivo |
37 |
|
Los colaterales otorgados y recibidos en efectivo se reconocerán de la siguiente manera: a) El cedente deberá reconocer la salida de los recursos otorgados, afectando el rubro de disponibilidades, contra una cuenta por cobrar. b) El cesionario deberá reconocer la entrada de los recursos recibidos, afectando el rubro de disponibilidades, contra una cuenta por pagar. Colaterales otorgados y recibidos distintos a efectivo |
38 |
|
Si la entidad cedente otorga colateral (distinto a efectivo, como sería el caso de títulos de deuda o accionarios) al cesionario, las normas de reconocimiento de ambos dependerán del derecho que tenga el cesionario para vender o dar en garantía dicho colateral, así como en el incumplimiento, en su caso, de la entidad cedente. Tanto el cedente como el cesionario deberán reconocer el colateral conforme a lo siguiente: a) El cesionario reconocerá el colateral recibido en cuentas de orden. Si dicho cesionario tuviese el derecho de vender o dar en garantía el colateral, la entidad cedente deberá reclasificar el activo en su balance general, presentándolo como restringido. b) Si el cesionario vende el colateral, deberá reconocer los recursos procedentes de la venta, así como un pasivo (medido inicialmente al valor razonable del colateral) que se valuará a valor razonable por la obligación de restituir el colateral (cualquier diferencial entre el precio recibido y el valor razonable del pasivo se reconocerá en los resultados del ejercicio). c) En caso que la entidad cedente incumpla con las condiciones establecidas en el contrato, y por tanto no pudiera reclamar el colateral, deberá dar de baja el mismo de su balance general; por su parte, el cesionario deberá reconocer el colateral a su valor razonable, o bien, si hubiera previamente vendido el colateral deberá dar de baja la obligación de restituirlo al cedente. d) Con excepción de lo establecido en el inciso c) anterior, la entidad cedente deberá mantener en su balance general el colateral, y el cesionario no deberá reconocerlo en sus estados financieros (sino únicamente en cuentas de orden). |
39 |
|
El apéndice A es parte integral del criterio C-1. Su contenido ilustra la aplicación del presente criterio, con la finalidad de aclarar su significado. |
|
APÉNDICE A EVALUACIÓN DE BAJA DE ACTIVOS FINANCIEROS |

C-2 PARTES RELACIONADAS Objetivo |
|
|
El presente criterio tiene por objetivo establecer las normas particulares relativas a la revelación de las operaciones que efectúen las entidades con partes relacionadas. Definiciones |
1 |
|
Actividades relevantes.- Son aquellas que lleva a cabo una entidad y que afectan de forma significativa sus rendimientos. |
2 |
|
Acuerdo con control conjunto.- Es un convenio que regula las actividades sobre las cuales dos o más partes mantienen control conjunto. |
3 |
|
Asociada.- Es una entidad en la cual otra entidad tiene una inversión permanente y ejerce sobre ella, influencia significativa; la asociada puede tener una forma jurídica similar o diferente a la de la tenedora; por ejemplo, puede ser una sociedad anónima, una sociedad civil, un fideicomiso, una asociación o una entidad estructurada, etc. |
4 |
|
Control.- Existe control cuando una entidad tiene poder sobre una entidad en la que participa (participada), para dirigir sus actividades relevantes, está expuesta o tiene derecho, a rendimientos variables procedentes de esa participación y tiene la capacidad presente de afectar esos rendimientos a través de su poder sobre la participada. |
5 |
|
Control conjunto.- Es el control compartido, establecido en un acuerdo, que requiere que las decisiones sobre las actividades relevantes derivadas del acuerdo cuenten con el consentimiento unánime de las partes que comparten el control. |
6 |
|
Controladora.- Es una entidad que controla a una o más participadas llamadas subsidiarias. |
7 |
|
Familiar cercano.- Es un miembro de la familia de una persona que se considera parte relacionada de la entidad informante y que puede ejercer influencia sobre, o puede ser influido por, dicha parte relacionada cuando el miembro de la familia lleva a cabo operaciones con la entidad informante; entre los familiares cercanos deben incluirse: a) los hijos y el cónyuge, la concubina o el concubinario, b) los hijos del cónyuge, la concubina o el concubinario, c) las personas dependientes del miembro de la familia o de su cónyuge, concubina o concubinario, y d) cualquier otra persona sobre la cual las leyes y/o regulación aplicables a la entidad especifiquen que debe presentar información sobre partes relacionadas. |
8 |
|
Influencia significativa.- Es el poder para participar en decidir las políticas financieras y de operación de una entidad, sin llegar a tener control o control conjunto sobre dicha entidad. |
9 |
|
Partes relacionadas.- Para efectos del presente criterio se consideran como tales: a) las personas físicas o morales que, directa o indirectamente, a través de uno o más intermediarios: i. controlen, sean controladas por, o estén bajo control común con, la entidad, según corresponda, o ii. ejerzan influencia significativa sobre, sean influidas significativamente por o estén bajo influencia significativa común de la entidad; b) las personas morales que sean asociadas de la entidad; c) los acuerdos con control conjunto en que se participe; d) los miembros del comité técnico de la entidad, del consejo de administración de la sociedad controladora o de las entidades financieras y empresas integrantes del grupo financiero al que, en su caso, ésta pertenezca; e) el personal gerencial clave o directivo relevante de la entidad o de su controladora; f) los familiares cercanos de cualquier persona física que se ubique en alguno de los supuestos señalados en los incisos a), d) y e) anteriores; |
10 |
|
g) las personas distintas al personal gerencial clave o directivo relevante o empleados que con su firma puedan generar obligaciones para la entidad; h) las personas morales en las que el personal gerencial clave o directivo relevante de la entidad sean consejeros o administradores u ocupen cualquiera de los tres primeros niveles jerárquicos en dichas personas morales; i) las personas morales en las que cualquiera de las personas señaladas en los incisos anteriores ejerzan control o influencia significativa, y j) los fondos derivados de un plan de remuneraciones por beneficios a empleados (incluyendo beneficios directos a corto y largo plazo, beneficios por terminación y beneficios al retiro), ya sea de la propia entidad o de alguna otra que sea parte relacionada de ésta. |
|
|
Personal gerencial clave o directivo relevante.- Es cualquier persona que tenga autoridad y responsabilidad para planear y dirigir, directa o indirectamente, las actividades de la entidad, incluyendo a cualquier directivo (o cargo equivalente), así como a los funcionarios que ocupen cargos con la jerarquía inmediata inferior a la de aquél. |
11 |
|
Subsidiaria.- Es una entidad que es controlada por otra entidad; la subsidiaria puede tener una forma jurídica similar o diferente a la de la controladora, por ejemplo, puede ser una sociedad anónima, una sociedad civil, un fideicomiso, una asociación, una entidad estructurada, etcétera. Normas de revelación |
12 |
|
Se deberá tomar en cuenta la sustancia económica de cada posible relación entre partes relacionadas y no solamente su forma legal. |
13 |
|
Se deberá revelar en forma agregada, mediante notas a los estados financieros, por las operaciones entre partes relacionadas que en su caso se realicen, la siguiente información: a) la naturaleza de la relación de conformidad con la definición de partes relacionadas; b) una descripción genérica de las operaciones, tales como: - operaciones con inversiones en valores en las que el emisor y el tenedor sean partes relacionadas, - reportos, - préstamo de valores, - derivados, - prestación y recepción de servicios, - avales recibidos, - liquidación o sustitución de pasivos en nombre de la entidad o por la entidad en nombre de otra parte relacionada, y - las que se realicen a través de cualquier persona, fideicomiso, entidad u otra figura legal, cuando la contraparte y fuente de pago de dichas operaciones dependa de una parte relacionada; c) el importe total de las operaciones con partes relacionadas; d) el importe de las partidas consideradas irrecuperables o de difícil cobro provenientes de operaciones con partes relacionadas y el gasto reconocido en el periodo por este concepto; e) el importe de los saldos pendientes a cargo y/o a favor de partes relacionadas y sus características (plazo y condiciones, la naturaleza de la contraprestación establecida para su liquidación, así como si están garantizadas, los detalles de cualquier garantía otorgada o recibida); f) el efecto de los cambios en las condiciones de las operaciones existentes; g) cualquier otra información necesaria para el entendimiento de la operación, y h) el importe total de los beneficios a empleados otorgados al personal gerencial clave o directivo relevante de la entidad. |
14 |
|
La información detallada en el párrafo anterior se deberá revelar por separado por cada una de las siguientes categorías: a) la controladora; b) entidades con influencia significativa sobre la entidad; c) subsidiarias; d) asociadas; e) acuerdos con control conjunto; f) personal gerencial clave o directivo relevante de la entidad o de su controladora, y g) otras partes relacionadas. |
15 |
|
Al seleccionar las entidades y operaciones por revelar se debe tomar en cuenta lo siguiente: a) únicamente se requiere la revelación de las operaciones con partes relacionadas que representen más del 5% del patrimonio contable del mes anterior a la fecha de la elaboración de la información financiera correspondiente; b) no se requiere la revelación de las operaciones eliminadas en estados financieros consolidados, ni de aquéllas eliminadas como resultado del reconocimiento del método de participación; c) las partidas con características comunes deben agruparse, a menos que sea necesario destacar cierta información; d) no es necesaria la revelación de operaciones con partes relacionadas cuando la información ya se haya presentado conforme a los requerimientos de los criterios de contabilidad distintos al presente, y e) la relación entre las entidades controladoras y subsidiarias debe revelarse con independencia de que se hayan llevado a cabo o no las operaciones entre ellas en el periodo. La entidad debe revelar el nombre de su controladora directa y el de la controladora principal en caso de que esta última existiera. |
16 |
|
D-1 BALANCE GENERAL Antecedentes |
|
|
La información de carácter financiero debe cumplir, entre otros, con el fin de presentar la situación financiera de las entidades a una fecha determinada, requiriéndose el establecimiento, mediante criterios específicos, de los objetivos y estructura general que debe tener el balance general. Objetivo y alcance |
1 |
|
El presente criterio tiene por objetivo establecer las características generales, así como la estructura que debe tener el balance general de las entidades, el cual deberá apegarse a lo previsto en este criterio. Asimismo, se establecen lineamientos mínimos con el propósito de homologar la presentación de este estado financiero entre las entidades y, de esta forma, facilitar la comparabilidad del mismo. Objetivo del balance general |
2 |
|
El balance general tiene por objetivo presentar el valor de los bienes y derechos, de las obligaciones reales, directas o contingentes, así como del patrimonio de una entidad a una fecha determinada. |
3 |
|
El balance general, por lo tanto, deberá mostrar de manera adecuada y sobre bases consistentes, la posición de las entidades en cuanto a sus activos, pasivos, patrimonio contable y cuentas de orden, de tal forma que se puedan evaluar los recursos económicos con que cuentan dichas entidades, así como su estructura financiera. |
4 |
|
Adicionalmente, el balance general deberá cumplir con el objetivo de ser una herramienta útil para el análisis de las distintas entidades, por lo que es conveniente establecer los conceptos y estructura general que deberá contener dicho estado financiero. Conceptos que integran el balance general |
5 |
|
En un contexto amplio, los conceptos que integran el balance general son: activos, pasivos y patrimonio contable, entendiendo como tales a los conceptos así definidos en la NIF A-5 “Elementos básicos de los estados financieros”. Asimismo, las cuentas de orden a que se refiere el presente criterio, forman parte de los conceptos que integran la estructura del balance general de las entidades. Estructura del balance general |
6 |
|
La estructura del balance general deberá agrupar los conceptos de activo, pasivo, patrimonio contable y cuentas de orden, de tal forma que sea consistente con la importancia relativa de los diferentes rubros y refleje de mayor a menor su grado de liquidez o exigibilidad, según sea el caso. |
7 |
|
De esta forma, los rubros mínimos que se deben incluir en el balance general son los siguientes: Activo · disponibilidades; · aportaciones en valores; · cuentas de margen; · inversiones en valores; · deudores por reporto; · préstamo de valores · derivados; · fondo de compensación (neto); · cuentas por cobrar (neto); · propiedades, mobiliario y equipo (neto); · inversiones permanentes; · activos de larga duración disponibles para la venta; · impuestos y PTU diferidos (neto), y · otros activos. Pasivo · colaterales vendidos por reportos; · préstamo de valores; · derivados; · otras cuentas por pagar; · impuestos y PTU diferidos (neto), y · créditos diferidos y cobros anticipados. Patrimonio contable · patrimonio contribuido, y · patrimonio ganado. Cuentas de orden Operaciones por cuenta de terceros · operaciones de custodia, y · operaciones de administración. Operaciones por cuenta propia · activos y pasivos contingentes, · colaterales recibidos por la entidad, · colaterales recibidos y vendidos o entregados en garantía por la entidad, y · otras cuentas de registro. |
8 |
|
Presentación del balance general |
|
|
Los rubros descritos anteriormente corresponden a los mínimos requeridos para la presentación del balance general, sin embargo, las entidades deberán desglosar, ya sea en el citado estado financiero o mediante notas, el contenido de los conceptos que consideren necesarios a fin de mostrar la situación financiera de la misma para el usuario de la información financiera. En la parte final del presente criterio se muestra un balance general preparado con los rubros mínimos a que se refiere el párrafo anterior. |
9 |
|
Sin embargo, ciertos rubros del balance general requieren lineamientos especiales para su presentación, los cuales se describen a continuación: Aportaciones en valores |
10 |
|
Las aportaciones recibidas en valores y los respectivos efectos de valuación provenientes de dichas aportaciones en valores a que se refiere el criterio B-6 “Excedentes de aportaciones iniciales mínimas”, se presentaran inmediatamente después del rubro de disponibilidades. Cuentas de margen |
11 |
|
Se presentará como parte de este rubro los saldos provenientes de las cuentas de margen en efectivo, valores u otros activos a que se refiere el criterio B-5 “Derivados”. Deudores por reporto |
12 |
|
Se presentará el saldo deudor proveniente de operaciones de reporto a que se refiere el criterio B-3 “Reportos”, inmediatamente después de los conceptos de inversiones en valores. Préstamo de Valores |
13 |
|
Se presentará el premio por cobrar de las operaciones de préstamo de valores a que se refiere el criterio B-4 “Préstamo de Valores”. Derivados |
14 |
|
Los activos financieros provenientes de derivados, se presentarán inmediatamente después del concepto de préstamo de valores. Fondo de compensación (neto) |
15 |
|
Las cantidades que la cámara de compensación requiera a las entidades para el Fondo de Compensación conforme a la regulación aplicable, a que hace referencia en criterio A-2, se presentarán después del rubro de derivados. Cuentas por cobrar (neto) |
16 |
|
En este rubro se presentarán las cuentas por cobrar, considerando entre otras, a las cuentas liquidadoras deudoras, deducidas en su caso, de la estimación por irrecuperabilidad o difícil cobro. Inversiones permanentes |
17 |
|
Se presentarán dentro de este rubro las inversiones permanentes en acciones de subsidiarias, las de asociadas adicionadas por el crédito mercantil que en su caso se hubiera generado, negocios conjuntos, así como otras inversiones permanentes en acciones. Activos de larga duración disponibles para la venta |
18 |
|
Se presentarán dentro de este rubro las inversiones en activos de larga duración que se encuentren disponibles para la venta, tales como subsidiarias, asociadas, negocios conjuntos y otros activos de larga duración disponibles para la venta. Otros activos |
19 |
|
Se deberán presentar como un solo rubro en el balance general los otros activos tales como cargos diferidos, pagos anticipados, activos intangibles con excepción de los impuestos y la Participación de los Trabajadores en las Utilidades (PTU) diferidos. |
20 |
|
El pago anticipado que surja conforme a lo establecido en la NIF D-3 “Beneficios a los empleados” de las NIF, formará parte de este rubro. Colaterales vendidos o dados en garantía |
21 |
|
Se deberán presentar dentro de este rubro, los colaterales vendidos que representen la obligación de restituir el colateral recibido de la contraparte en operaciones de préstamo de valores, así como de aquellos colaterales vendidos en operaciones de reporto. Tratándose de operaciones de reporto, se deberá presentar el saldo acreedor que se origine de la compensación efectuada conforme al criterio B-3 “Reportos”. |
22 |
|
Préstamo de Valores |
|
|
Se presentará el premio por pagar de las operaciones de préstamo de valores a que se refiere el criterio B-4 “Préstamo de Valores”. Derivados |
23 |
|
Los pasivos financieros provenientes de derivados se presentarán inmediatamente después del rubro de préstamo de valores. Otras cuentas por pagar |
24 |
|
Formarán parte de este rubro las aportaciones iniciales mínimas pendientes de entregar a la cámara, los impuestos a la utilidad por pagar, la PTU por pagar, las aportaciones para futuros aumentos de patrimonio pendientes de formalizar por el comité técnico, las cuentas liquidadoras acreedoras, los rendimientos por pagar derivados de los excedentes de las aportaciones iniciales mínimas en efectivo por operaciones con derivados en mercados reconocidos, los acreedores diversos y otras cuentas por pagar, incluyendo en este último a los sobregiros en cuentas de cheques y el saldo negativo del rubro de disponibilidades que de conformidad con lo establecido en el criterio B-1 “Disponibilidades” deban presentarse como un pasivo. |
25 |
|
El pasivo que surja de conformidad con lo establecido en la NIF D-3, formará parte de este rubro. Créditos diferidos y cobros anticipados |
26 |
|
Este rubro estará integrado por los créditos diferidos, tales como los cobros anticipados de intereses, comisiones diferidas, entre otros. Patrimonio contable |
27 |
|
Al calce de este estado, deberán revelar el monto histórico del patrimonio contribuido, tal y como se establece en el criterio A-2 “Aplicación de normas particulares”. |
28 |
|
Cuando se elabore el balance general consolidado, la participación no controladora que representa la diferencia entre el patrimonio contable de la subsidiaria y el importe de la inversión permanente eliminado, se presentará en un renglón por separado, inmediatamente después del patrimonio ganado. |
29 |
|
Asimismo, el resultado neto se presentará disminuido de la enunciada participación no controladora dentro del patrimonio ganado. Excedentes de aportaciones iniciales mínimas |
30 |
|
En este concepto se presentará el monto integrado por los excedentes de las aportaciones iniciales mínimas en efectivo y en valores que la entidad recibe de los clientes respecto de los contratos abiertos que mantengan registrados en sus cuentas, formando parte del patrimonio. Resultado por tenencia de activos no monetarios |
31 |
|
La entidad reconocerá en este rubro el resultado por tenencia de activos no monetarios no realizado, conforme a lo establecido en la NIF B-10 “Efectos de la inflación”. Cuentas de orden |
32 |
|
Bajo este concepto, se deberán presentar las operaciones de custodia y administración (tales como las operaciones por cuenta de terceros), así como aquellas situaciones o eventos que de acuerdo a la definición de activos, pasivos y patrimonio contable antes mencionada, no deban incluirse dentro de dichos conceptos en el balance general de las entidades, pero que proporcionen información sobre alguno de los siguientes eventos: a) activos y pasivos contingentes de conformidad con el Boletín C-9 “Pasivo, provisiones, activos y pasivos contingentes y compromisos” de las NIF; b) operaciones efectuadas por cuenta propia; c) montos que complementen las cifras contenidas en el balance general, d) colaterales recibidos por la entidad; e) colaterales recibidos y vendidos o entregados en garantía por la entidad, y f) otras cuentas que la entidad considere necesarias para facilitar el registro contable o para cumplir con las disposiciones legales aplicables. |
33 |
|
NOMBRE DEL SOCIO LIQUIDADOR |
|||||||||||||
|
DOMICILIO |
|||||||||||||
|
BALANCE GENERAL AL DE_______ DE_______ |
|||||||||||||
|
EXPRESADOS EN MONEDA DE PODER ADQUISITIVO DE ___ DE ___ (1) |
|||||||||||||
|
(Cifras en miles de pesos) |
|||||||||||||
|
|
|
|
|
|
|
|
|
|
|
|
|
|
|
|
ACTIVO |
|
PASIVO Y PATRIMONIO CONTABLE |
|
|
|||||||||
|
|
|
|
|
|
|
|
|
|
|
|
|
|
|
|
|
|
|
|
|
|
PRÉSTAMO DE VALORES |
|
|
|
|
$____ |
|
|
|
|
|
|
|
|
|
|
|
|
|
|
|
|
|
|
DISPONIBILIDADES |
|
|
$ |
|
|
COLATERALES VENDIDOS O DADOS EN GARANTÍA |
|
|
|
|
“ |
|
|
|
|
|
|
|
|
|
|
|
|
|
|
|
|
|
|
|
|
|
|
|
|
|
|
|
|
|
|
|
|
|
APORTACIONES EN VALORES |
|
|
“ |
|
|
DERIVADOS |
|
|
|
|
“ |
|
|
|
|
|
|
|
|
|
|
|
|
|
|
|
|
|
|
|
|
|
|
|
|
|
|
|
|
|
|
|
|
|
CUENTAS DE MARGEN |
|
|
“ |
|
|
OTRAS CUENTAS POR PAGAR |
|
|
|
|
|
|
|
|
|
|
|
|
|
|
Aportaciones iniciales mínimas pendientes de ser entregadas a la cámara |
|
|
|
$ |
|
|
|
|
INVERSIONES EN VALORES |
|
|
|
|
|
Impuestos a la utilidad por pagar |
|
|
|
“ |
|
|
|
|
Títulos para negociar |
|
$ |
|
|
|
Participación de los trabajadores en las utilidades por pagar |
|
|
|
“ |
|
|
|
|
Títulos conservados a vencimiento |
|
“____ |
“ |
|
|
Aportaciones para futuros aumentos de patrimonio pendientes de formalizar por el comité técnico |
|
|
|
“ |
|
|
|
|
|
|
|
|
|
|
Acreedores por liquidación de operaciones |
|
|
|
“ |
|
|
|
|
|
|
|
|
|
|
Rendimientos por pagar derivados de excedentes de aportaciones iniciales mínimas en efectivo |
|
|
|
“ |
|
|
|
|
DEUDORES POR REPORTO |
|
|
“ |
|
|
Acreedores diversos y otras cuentas por pagar |
|
|
|
|
“____ |
|
|
|
|
|
|
|
|
|
|
|
|
|
|
|
|
|
|
PRÉSTAMO DE VALORES |
|
|
“ |
|
|
|
|
|
|
|
|
|
|
|
|
|
|
|
|
|
|
|
|
|
|
|
|
|
|
DERIVADOS |
|
|
“ |
|
|
|
|
|
|
|
|
|
|
|
|
|
|
|
|
|
IMPUESTOS Y PTU DIFERIDOS (NETO) |
|
|
|
|
“ |
|
|
|
FONDO DE COMPENSACIÓN (NETO) |
|
|
“ |
|
|
|
|
|
|
|
|
|
|
|
|
|
|
|
|
|
CRÉDITOS DIFERIDOS Y COBROS ANTICIPADOS |
|
|
|
|
“ |
|
|
|
|
|
|
|
|
|
|
|
|
|
|
|
|
|
|
CUENTAS POR COBRAR (NETO) |
|
|
“ |
|
|
|
|
|
|
|
|
|
|
|
|
|
|
|
|
|
TOTAL PASIVO |
|
|
|
|
$____ |
|
|
|
|
|
|
|
|
|
|
|
|
|
|
|
|
|
|
PROPIEDADES, MOBILIARIO Y EQUIPO (NETO) |
|
|
“ |
|
|
|
|
|
|
|
|
|
|
|
|
|
|
|
|
|
PATRIMONIO CONTABLE |
|
|
|
|
|
|
|
|
|
|
|
|
|
|
|
|
|
|
|
|
|
|
|
INVERSIONES PERMANENTES |
|
|
“ |
|
|
PATRIMONIO CONTRIBUIDO |
|
|
|
$ |
|
|
|
|
|
|
|
|
|
|
Patrimonio mínimo |
|
|
|
“ |
|
|
|
|
|
|
|
|
|
|
Excedentes de aportaciones iniciales mínimas |
|
|
|
“ |
|
|
|
|
ACTIVOS DE LARGA DURACIÓN DISPONIBLES PARA LA VENTA |
|
|
“ |
|
|
Excedentes de patrimonio mínimo |
|
|
|
“ |
|
|
|
|
|
|
|
|
|
|
Aportaciones para futuros aumentos de patrimonio formalizadas por el comité técnico |
|
|
|
“ |
|
|
|
|
|
|
|
|
|
|
Prima por comisión de derechos fiduciarios |
|
|
|
“____ |
$ |
|
|
|
|
|
|
|
|
|
|
|
|
|
|
|
|
|
|
IMPUESTOS Y PTU DIFERIDOS (NETO) |
|
|
“ |
|
|
|
|
|
|
|
|
|
|
|
|
|
|
|
|
|
PATRIMONIO GANADO |
|
|
|
$ |
|
|
|
|
OTROS ACTIVOS |
|
|
|
|
|
Reservas patrimoniales |
|
|
|
“ |
|
|
|
|
Cargos diferidos, pagos anticipados e intangibles |
|
$ |
|
|
|
Resultado de ejercicios anteriores |
|
|
|
“ |
|
|
|
|
Otros activos a corto y largo plazo |
|
“____ |
“____ |
|
|
Resultado por tenencia de activos no monetarios |
|
|
|
“ |
|
|
|
|
|
|
|
|
|
|
Resultado neto |
|
|
|
“____ |
“____ |
|
|
|
|
|
|
|
|
|
|
|
|
|
|
|
|
|
|
|
|
|
|
|
|
|
|
|
|
|
|
|
|
|
|
|
|
|
|
|
TOTAL PATRIMONIO CONTABLE |
|
|
|
|
$____ |
|
|
|
|
|
|
|
|
|
|
|
|
|
|
|
|
|
|
|
|
|
|
|
|
|
|
|
|
|
|
|
|
|
TOTAL ACTIVO |
|
|
$____ |
|
|
TOTAL PASIVO Y PATRIMONIO CONTABLE |
|
|
|
|
$____ |
|
|
|
|
|
|
|
|
|
|
|
|
|
|
|
|
|
|
|
|
|
|
|
|
|
|
|
|
|
|
|
|
|
Los conceptos que aparecen en el presente estado se presentan de manera enunciativa más no limitativa. |
|
|
|
|
|
|
|||||||
|
(1) Este renglón se omitirá si el entorno económico es “no inflacionario”. |
|
|
|
|
|
|
|||||||
|
NOMBRE DEL SOCIO LIQUIDADOR |
|||||||||||||||
|
DOMICILIO |
|||||||||||||||
|
BALANCE GENERAL AL DE_______ DE_______ |
|||||||||||||||
|
EXPRESADOS EN MONEDA DE PODER ADQUISITIVO DE ___ DE ___ (1) |
|||||||||||||||
|
(Cifras en miles de pesos) |
|||||||||||||||
|
CUENTAS DE ORDEN |
|||||||||||||||
|
|
|
|
|
|
|
|
|
|
|
|
|
|
|
||
|
OPERACIONES POR CUENTA DE TERCEROS |
|
|
|
|
|
OPERACIONES POR CUENTA PROPIA |
|
|
|
|
|
|
|
||
|
|
|
|
|
|
|
|
|
|
|
|
|
|
|
||
|
OPERACIONES DE CUSTODIA |
|
|
|
|
|
ACTIVOS Y PASIVOS CONTINGENTES |
|
|
|
|
$ |
|
|
||
|
Valores de clientes recibidos en custodia |
|
|
$____ |
$ |
|
|
|
|
|
|
|
|
|
||
|
|
|
|
|
|
|
COLATERALES RECIBIDOS POR LA ENTIDAD |
|
|
|
|
“ |
|
|
||
|
OPERACIONES DE ADMINISTRACIÓN |
|
|
|
|
|
|
|
|
|
|
|
|
|
||
|
Mexder |
|
|
|
|
|
COLATERALES RECIBIDOS Y VENDIDOS O ENTREGADOS EN GARANTÍA POR LA ENTIDAD |
|
|
|
|
“ |
|
|
||
|
Operaciones de compra de derivados |
|
|
$ |
|
|
|
|
|
|
|
|
|
|||
|
De futuros |
|
|
“ |
|
|
|
|
|
|
|
|
|
|||
|
De opciones |
|
|
“ |
|
|
|
|
|
|
|
|
|
|
||
|
De swaps |
|
|
“____ |
“ |
|
OTRAS CUENTAS DE REGISTRO |
|
|
|
|
“____ |
|
|
||
|
Operaciones de venta de derivados |
|
|
$ |
|
|
|
|
|
|
|
|
|
|
||
|
De futuros |
|
|
“ |
“ |
|
|
|
|
|
|
|
|
|
||
|
De opciones |
|
|
“ |
“ |
|
|
|
|
|
|
|
|
|
||
|
De swaps |
|
|
“____ |
“ |
|
|
|
|
|
|
|
|
|
||
|
Cuentas de margen por cuenta de terceros |
|
|
|
|
|
|
|
|
|
|
|
|
|
||
|
(aportaciones entregadas a la cámara de compensación) |
|
|
$ |
|
|
|
|
|
|
|
|
|
|
||
|
Efectivo |
|
|
“ |
|
|
|
|
|
|
|
|
|
|
||
|
Valores |
|
|
“____ |
“ |
|
|
|
|
|
|
|
|
|
||
|
Plataformas de Negociación |
|
|
|
|
|
|
|
|
|
|
|
|
|
||
|
Operaciones de compra de derivados |
|
|
$ |
|
|
|
|
|
|
|
|
|
|
||
|
De futuros |
|
|
“ |
|
|
|
|
|
|
|
|
|
|
||
|
De opciones |
|
|
“ |
|
|
|
|
|
|
|
|
|
|
||
|
De swaps |
|
|
“____ |
“ |
|
|
|
|
|
|
|
|
|
||
|
Commodities |
|
|
|
|
|
|
|
|
|
|
|
|
|
||
|
Operaciones de venta de derivados |
|
|
$ |
|
|
|
|
|
|
|
|
|
|
||
|
De futuros |
|
|
“ |
“ |
|
|
|
|
|
|
|
|
|
||
|
De opciones |
|
|
“ |
“ |
|
|
|
|
|
|
|
|
|
||
|
De swaps |
|
|
“____ |
“ |
|
|
|
|
|
|
|
|
|
||
|
Commodities |
|
|
|
|
|
|
|
|
|
|
|
|
|
||
|
Cuentas de margen por cuenta de terceros |
|
|
|
|
|
|
|
|
|
|
|
|
|
||
|
(aportaciones entregadas a la cámara de compensación) |
|
|
$ |
|
|
|
|
|
|
|
|
|
|
||
|
Efectivo |
|
|
“ |
|
|
|
|
|
|
|
|
|
|
||
|
Valores |
|
|
“____ |
“ |
|
|
|
|
|
|
|
|
|
||
|
Plataformas del Exterior |
|
|
|
|
|
|
|
|
|
|
|
|
|
||
|
Operaciones de compra de derivados |
|
|
$ |
|
|
|
|
|
|
|
|
|
|
||
|
De futuros |
|
|
“ |
|
|
|
|
|
|
|
|
|
|
||
|
De opciones |
|
|
“ |
|
|
|
|
|
|
|
|
|
|
||
|
De swaps |
|
|
“____ |
“ |
|
|
|
|
|
|
|
|
|
||
|
Commodities |
|
|
|
|
|
|
|
|
|
|
|
|
|
||
|
Operaciones de venta de derivados |
|
|
$ |
|
|
|
|
|
|
|
|
|
|
||
|
De futuros |
|
|
“ |
“ |
|
|
|
|
|
|
|
|
|
||
|
De opciones |
|
|
“ |
“ |
|
|
|
|
|
|
|
|
|
||
|
De swaps |
|
|
“____ |
“ |
|
|
|
|
|
|
|
|
|
||
|
Commodities |
|
|
|
|
|
|
|
|
|
|
|
|
|
||
|
Cuentas de margen por cuenta de terceros |
|
|
|
|
|
|
|
|
|
|
|
|
|
||
|
(aportaciones entregadas a la cámara de compensación) |
|
|
$ |
|
|
|
|
|
|
|
|
|
|
||
|
Efectivo |
|
|
“ |
|
|
|
|
|
|
|
|
|
|
||
|
Valores |
|
|
“____ |
“ |
|
|
|
|
|
|
|
|
|
||
|
Mercados de Derivados del Exterior Reconocidos |
|
|
|
|
|
|
|
|
|
|
|
|
|
||
|
Transmisión de órdenes de contratos de derivados listados y celebrados en bolsas de mercados de derivados del exterior reconocidos (por cada bolsa) |
|
|
“____ |
“ |
|
|
|
|
|
|
|
|
|
||
|
Futuros |
|
“ |
|
|
|
|
|
|
|
|
|
|
|
||
|
Opciones |
|
“ |
|
|
|
|
|
|
|
|
|
|
|
||
|
Swaps |
|
“ |
|
|
|
|
|
|
|
|
|
|
|
||
|
|
|
|
|
|
|
|
|
|
|
|
|
|
|
||
|
TOTALES POR CUENTA DE TERCEROS |
|
|
|
|
$______ |
TOTALES POR CUENTA PROPIA |
|
|
|
|
|
$_____ |
|
||
|
|
|
|
|
|
|
|
|
|
|
|
|
|
|
||
|
Los conceptos que aparecen en el presente estado se presentan de manera enunciativa más no limitativa. |
|
|
|
|
|
|
|
||||||||
|
(1) Este renglón se omitirá si el entorno económico es “no inflacionario”. |
|
|
|
|
|
|
|
||||||||
D-2 ESTADO DE RESULTADOS Antecedentes |
|
|
La información de carácter financiero debe cumplir, entre otros, con el fin de reportar los resultados de las operaciones de una entidad determinada en un periodo contable definido, requiriéndose el establecimiento, mediante criterios específicos, del objeto y estructura general que debe tener el estado de resultados. Objetivo y alcance |
1 |
|
El presente criterio tiene por objetivo establecer las características generales y la estructura que debe tener el estado de resultados. Siempre que se prepare este estado financiero, las entidades deberán apegarse a la estructura y lineamientos previstos en este criterio. Asimismo, se establecen lineamientos mínimos con el propósito de homologar la presentación de este estado financiero entre las entidades, y de esta forma, facilitar la comparabilidad del mismo. Objetivo del estado de resultados |
2 |
|
El estado de resultados tiene por objetivo presentar información sobre las operaciones desarrolladas por la entidad, así como otros eventos económicos que le afectan, que no necesariamente provengan de decisiones o transacciones derivadas de los propietarios de la misma en su carácter de fideicomitentes, durante un periodo determinado. |
3 |
|
Por consiguiente, el estado de resultados mostrará el incremento o decremento en el patrimonio de las entidades, atribuible a las operaciones efectuadas por éstas, durante un periodo establecido. |
4 |
|
No es aplicable lo previsto en el párrafo anterior a aquellas partidas de la entidad que por disposición expresa se deban incorporar en el patrimonio contable, distintas a las provenientes del estado de resultados, tales como las que conforman la utilidad integral (por ejemplo, el resultado por tenencia de activos no monetarios). La presentación de los incrementos o decrementos en el patrimonio contable derivados de estas partidas, se especifica en el criterio D-3 “Estado de variaciones en el patrimonio contable”. Conceptos que integran el estado de resultados |
5 |
|
En un contexto amplio, los conceptos que integran el estado de resultados son: ingresos, costos, gastos, ganancias y pérdidas, considerando como tales a los conceptos así definidos en la NIF A-5 “Elementos básicos de los estados financieros”. Estructura del estado de resultados |
6 |
|
Los rubros mínimos que debe contener el estado de resultados en las entidades son los siguientes: · ingresos por servicios; · resultado de la operación; · resultado antes de impuestos a la utilidad; · resultado antes de operaciones discontinuadas, y · resultado neto. Presentación del estado de resultados |
7 |
|
Los rubros descritos anteriormente, corresponden a los mínimos requeridos para la presentación del estado de resultados, sin embargo, las entidades deberán desglosar ya sea en el citado estado de resultados, o mediante notas a los estados financieros, el contenido de los conceptos que consideren necesarios a fin de mostrar los resultados de las mismas para el usuario de la información financiera. En la parte final del presente criterio se muestra un estado de resultados preparado con los rubros mínimos a que se refiere el párrafo anterior. |
8 |
|
Características de los rubros que componen la estructura del estado de resultados Ingresos por servicios |
|
|
Los ingresos por servicios deberán estar conformados por las comisiones a favor disminuidas de las comisiones y tarifas a cargo generadas por la celebración de contratos de derivados. |
9 |
|
Resultado de la operación |
|
|
Corresponde a los ingresos por servicios incrementados o disminuidos por: a) comisiones pagadas por servicios extraordinarios prestados por la Cámara de Compensación; b) ingresos por intereses; c) gastos por intereses; d) resultado por valuación a valor razonable; e) resultado por compraventa; f) otros ingresos (egresos) de la operación; g) gastos de administración y promoción, y h) resultado por posición monetaria neto. Comisiones pagadas por servicios extraordinarios prestados por la Cámara de Compensación |
10 |
|
Corresponde a cualquier pago que la entidad realice por incumplimientos al reglamento Interior o al manual de políticas de procedimientos y operación de la Cámara de Compensación. Ingresos por intereses |
11 |
|
Se consideran como ingresos por intereses a los intereses provenientes de operaciones financieras propias de las entidades, tales como depósitos en entidades financieras, cuentas de margen, inversiones en valores, así como los premios derivados de operaciones de reporto, y de préstamo de valores, así como los provenientes del fondo de compensación. |
12 |
|
De igual manera se consideran como ingresos por intereses los ajustes por valorización derivados de partidas denominadas en UDIS o en algún otro índice general de precios, así como la utilidad en cambios, siempre y cuando dichas partidas provengan de posiciones relacionadas con ingresos o gastos que formen parte del resultado de la operación. Gastos por intereses |
13 |
|
Se consideran gastos por intereses, los premios derivados de préstamo de valores, a los ajustes por valorización derivados de partidas denominadas en UDIS o en algún otro índice general de precios, así como la pérdida en cambios siempre y cuando dichos conceptos provengan de posiciones relacionadas con gastos o ingresos que formen parte del resultado de la operación. Resultado por valuación a valor razonable |
14 |
|
Este rubro se conforma por los siguientes conceptos: a) resultado por valuación a valor razonable de títulos para negociar, derivados, así como los colaterales vendidos por reportos y préstamo de valores; b) resultado por valuación de divisas, y c) la pérdida por deterioro o efecto por reversión del deterioro de títulos. Resultado por compraventa |
15 |
|
Este rubro estará conformado por: a) el resultado por compraventa de valores, de divisas y de los colaterales recibidos y vendidos por la entidad, y b) el resultado por cancelación de los activos financieros y pasivos financieros provenientes de derivados, incluyendo el resultado por compraventa de dichos derivados. |
16 |
|
Otros ingresos (egresos) de la operación |
|
|
Se consideran como otros ingresos (egresos) de la operación a los ingresos y gastos ordinarios a los que hace referencia la NIF A-5 y que no están comprendidos en los conceptos anteriores, ni formen parte de los gastos de administración y promoción, tales como: a) los costos de transacción por compraventa de títulos para negociar y de derivados; b) los dividendos provenientes de otras inversiones permanentes y de inversiones permanentes en asociadas disponibles para la venta; |
17 |
|
c) los donativos; d) la pérdida por deterioro o efecto por reversión del deterioro de los bienes inmuebles, crédito mercantil, de otros activos de larga duración en uso o disponibles para su venta y de otros activos, y e) resultado en venta de propiedades, mobiliario y equipo. Gastos de administración y promoción |
|
|
Dentro de los gastos de administración y promoción deberán incluirse todo tipo de beneficios directos otorgados a los empleados de la entidad, PTU causada y diferida, honorarios, rentas, gastos de promoción, gastos no deducibles, gastos en tecnología, depreciaciones y amortizaciones, el costo neto del periodo derivado de beneficios a los empleados, así como los impuestos y derechos distintos a los impuestos a la utilidad. Resultado por posición monetaria neto |
18 |
|
El resultado por posición monetaria neto a que se refiere el párrafo 10, será aquél que se origine de partidas cuyos ingresos o gastos formen parte del resultado de la operación (tratándose de un entorno inflacionario). |
19 |
|
No se considerará en este rubro el resultado por posición monetaria originado por partidas que sean registradas directamente en el patrimonio contable de la entidad, ya que dicho resultado debe ser presentado en el rubro del patrimonio correspondiente. Resultado antes de impuestos a la utilidad |
20 |
|
Será el resultado de la operación, incorporando la participación en el resultado de subsidiarias no consolidadas, asociadas y negocios conjuntos. Resultado antes de operaciones discontinuadas |
21 |
|
Es el resultado antes de impuestos a la utilidad, disminuido por el efecto de los gastos por impuestos a la utilidad causados en el periodo, incrementado o disminuido según sea el caso, por los efectos de los impuestos a la utilidad diferidos generados o materializados en el periodo, en su caso, netos de su estimación. Resultado neto |
22 |
|
Corresponde al resultado antes de operaciones discontinuadas incrementado o disminuido según corresponda, por las operaciones discontinuadas a que se refiere el Boletín C-15 “Deterioro en el valor de los activos de larga duración y su disposición” de las NIF. Estado de resultados consolidado |
23 |
|
Cuando se presente el estado de resultados consolidado, la segregación de la porción del resultado neto correspondiente a la participación no controladora se presentará como el último concepto de dicho estado financiero. Normas de revelación |
24 |
|
Se deberá revelar en notas a los estados financieros lo siguiente: a) descripción del tipo de incumplimientos al reglamento Interior o al manual de políticas de procedimientos y operación de la Cámara de Compensación, que hayan generado que dicha Cámara requiriera un pago de la entidad; b) monto de las comisiones cobradas desagregadas por los principales productos que maneje la entidad; c) composición de los ingresos por intereses, distinguiéndolos por el tipo de operación de la cual provengan (inversiones en valores, reportos, préstamo de valores entre otros), y d) composición del resultado de la operación identificando el resultado por valuación a valor razonable y, en su caso, el resultado por compraventa, de acuerdo con el tipo de operación de la cual provengan (inversiones en valores, así como colaterales vendidos por reportos o préstamo de valores). |
25 |
NOMBRE DEL SOCIO LIQUIDADOR
DOMICILIO
ESTADO DE RESULTADOS DEL ___________________AL _________________DE ___
EXPRESADOS EN MONEDA DE PODER ADQUISITIVO DE ________ DE _______ (1)
(Cifras en miles de pesos)
|
Comisiones a favor |
|
|
$ |
|
Comisiones y tarifas a cargo |
|
|
“_____ |
|
|
|
|
|
|
INGRESOS POR SERVICIOS |
|
|
$ |
|
|
|
|
|
|
Comisiones pagadas por servicios extraordinarios prestados por la Cámara de Compensación |
|
|
|
|
Ingresos por intereses |
$ |
|
|
|
Gastos por intereses |
“ |
|
|
|
Resultado por valuación a valor razonable |
“ |
|
|
|
Resultado por compraventa |
“ |
|
|
|
Otros ingresos (egresos) de la operación |
“ |
|
|
|
Gastos de administración y promoción |
“ |
|
|
|
Resultado por posición monetaria neto |
“ |
|
“_____ |
|
|
|
|
|
|
RESULTADO DE LA OPERACIÓN |
|
|
$ |
|
Participación en el resultado de subsidiarias no consolidadas, asociadas y negocios conjuntos |
|
|
“_____ |
|
|
|
|
|
|
RESULTADO ANTES DE IMPUESTOS A LA UTILIDAD |
|
|
$ |
|
|
|
|
|
|
Impuestos a la utilidad causados |
|
|
“ |
|
Impuestos a la utilidad diferidos (netos) |
|
|
“_____ |
|
|
|
|
|
|
RESULTADO ANTES DE OPERACIONES DISCONTINUADAS |
|
|
$ |
|
Operaciones discontinuadas |
|
|
“_____ |
|
RESULTADO NETO |
|
|
$_____ |
Los conceptos que aparecen en el presente estado se muestran de manera enunciativa más no limitativa.
(1) Este renglón se omitirá si el entorno económico es "no inflacionario".
|
D-3 ESTADO DE VARIACIONES EN EL PATRIMONIO CONTABLE Antecedentes |
|
|
La información de carácter financiero debe cumplir, entre otros, con el fin de reportar las modificaciones en la inversión de los fideicomitentes durante un periodo contable definido, requiriéndose el establecimiento, mediante criterios específicos, de los objetivos y estructura general que debe tener el estado de variaciones en el patrimonio contable. Objetivo y alcance |
1 |
|
El presente criterio tiene por objetivo establecer las características generales, así como la estructura que debe tener el estado de variaciones en el patrimonio contable de las entidades, el cual deberá apegarse a lo previsto en este criterio. Asimismo, se establecen lineamientos mínimos con el propósito de homologar la presentación de este estado financiero entre las entidades, y de esta forma, facilitar la comparabilidad del mismo. Objetivo del estado de variaciones en el patrimonio contable |
2 |
|
El estado de variaciones en el patrimonio contable tiene por objetivo presentar información sobre los movimientos en la inversión de los fideicomitentes de la entidad durante un periodo determinado. |
3 |
|
Por consiguiente, dicho estado financiero mostrará el incremento o decremento en el patrimonio de las entidades, derivado de dos tipos de movimientos: inherentes a las decisiones de los fideicomitentes y al reconocimiento de la utilidad integral. |
4 |
|
El presente criterio no tiene como finalidad establecer la mecánica mediante la cual se determinan los movimientos antes mencionados, ya que son objeto de los criterios de contabilidad para socios liquidadores o NIF específicos establecidos al respecto. Conceptos que integran el estado de variaciones en el patrimonio contable |
5 |
|
En un contexto general, los conceptos por los cuales se presentan modificaciones al patrimonio contable son los siguientes: Movimientos inherentes a las decisiones de los fideicomitentes |
6 |
|
Dentro de este tipo de movimientos se encuentran aquéllos directamente relacionados con las decisiones que toman los fideicomitentes respecto a su inversión en la entidad. Algunos ejemplos de este tipo de movimientos son los siguientes: a) emisión de constancias de derechos fiduciarios; b) capitalización de utilidades; c) constitución de reservas; d) traspaso del resultado neto a resultados de ejercicios anteriores, y e) pago de derechos fiduciarios. Movimientos inherentes al reconocimiento de la utilidad integral |
7 |
|
Se refieren a los incrementos o disminuciones durante un periodo, derivados de transacciones, otros eventos y circunstancias, provenientes de fuentes no vinculadas con las decisiones de los fideicomitentes. El propósito de reportar este tipo de movimientos es el de medir el desempeño de la entidad mostrando las variaciones en el patrimonio contable que se derivan del resultado neto del periodo, así como de aquellas partidas cuyo efecto por disposiciones específicas de algunos criterios de contabilidad para socios liquidadores o NIF, se reflejan directamente en el patrimonio contable y no constituyen aportaciones, reducciones o distribuciones de patrimonio, tal como el resultado por tenencia de activos no monetarios. |
8 |
|
Estructura del estado de variaciones en el patrimonio contable |
|
|
El estado de variaciones en el patrimonio contable, incluirá la totalidad de los conceptos que integran el patrimonio contable, la valuación de los mismos se efectuará de conformidad con los criterios de contabilidad para socios liquidadores correspondientes. Dichos conceptos se enuncian a continuación: · patrimonio mínimo; · excedentes de aportaciones iniciales mínimas; · excedentes de patrimonio mínimo; · aportaciones para futuros aumentos de patrimonio formalizadas por el comité técnico; · prima por emisión de derechos fiduciarios; · reservas patrimoniales; · resultado de ejercicios anteriores; · resultado por tenencia de activos no monetarios, y · resultado neto. Presentación del estado de variaciones en el patrimonio contable |
9 |
|
Los conceptos descritos anteriormente, corresponden a los mínimos requeridos para la presentación del estado de variaciones en el patrimonio contable, sin embargo, las entidades deberán desglosar, ya sea en el citado estado de variaciones en el patrimonio contable o mediante notas a los estados financieros, el contenido de los conceptos que consideren necesarios para mostrar la situación financiera de la entidad al usuario de la información financiera. En la parte final del presente criterio se muestra, un estado de variaciones en el patrimonio contable preparado con los conceptos mínimos a que se refiere el párrafo anterior. Características de los conceptos que componen la estructura del estado de variaciones en el patrimonio contable |
10 |
|
Se deberán incorporar los movimientos a los conceptos descritos en el párrafo 9, de acuerdo al orden cronológico en el cual se presentaron los eventos: a) Movimientos inherentes a las decisiones de los fideicomitentes: Se deberán separar cada uno de los conceptos relativos a este tipo de decisiones, de conformidad con lo establecido en el párrafo 7 del presente criterio, describiendo el concepto y la fecha en la cual fueron generados. b) Movimientos inherentes al reconocimiento de la utilidad integral: Se deberán separar de acuerdo al evento o criterio específico que los origina, de conformidad con los conceptos mencionados en el párrafo 8 del presente criterio. Consideraciones generales |
11 |
|
El estado de variaciones en el patrimonio contable deberá indicar las variaciones de los periodos que se reportan; lo anterior implica partir de los saldos que integran el patrimonio contable del periodo inicial, analizando los movimientos ocurridos a partir de esa fecha. |
12 |
|
Asimismo, en caso de existir un entorno inflacionario todos los saldos y los movimientos incorporados en el estado de variaciones en el patrimonio contable deberán mostrarse expresados en unidades monetarias de poder adquisitivo relativo a la fecha de presentación de los estados financieros. |
13 |
NOMBRE DEL SOCIO LIQUIDADOR
DOMICILIO
ESTADO DE VARIACIONES EN EL PATRIMONIO CONTABLE DEL ______ DE ________________ DE _______ AL ______ DE _________________ DE ___________
EXPRESADOS EN MONEDA DE PODER ADQUISITIVO DE ________________DE __________ (1)
(Cifras en miles de pesos)
|
Concepto |
Patrimonio contribuido |
Patrimonio ganado |
Total patrimonio contable |
|||||||
|
Patrimonio mínimo |
Excedentes de aportaciones iniciales mínimas |
Excedentes de patrimonio mínimo |
Aportaciones para futuros aumentos de patrimonio formalizadas por el comité técnico |
Prima por emisión de derechos fiduciarios |
Reservas patrimoniales |
Resultado de ejercicios anteriores |
Resultado por tenencia de activos no monetarios |
Resultado neto |
||
|
|
|
|
|
|
|
|
|
|
|
|
|
Saldo al _____ de ___________ de ______ |
|
|
|
|
|
|
|
|
|
|
|
|
|
|
|
|
|
|
|
|
|
|
|
MOVIMIENTOS INHERENTES A LAS DECISIONES DE LOS FIDEICOMITENTES |
|
|
|
|
|
|
|
|
|
|
|
|
|
|
|
|
|
|
|
|
|
|
|
Emisión de constancias de derechos fiduciarios |
|
|
|
|
|
|
|
|
|
|
|
Capitalización de utilidades |
|
|
|
|
|
|
|
|
|
|
|
Constitución de reservas |
|
|
|
|
|
|
|
|
|
|
|
Traspaso del resultado neto a resultado de ejercicios anteriores |
|
|
|
|
|
|
|
|
|
|
|
Pago de derechos fiduciarios |
|
|
|
|
|
|
|
|
|
|
|
|
|
|
|
|
|
|
|
|
|
|
|
Total |
|
|
|
|
|
|
|
|
|
|
|
|
|
|
|
|
|
|
|
|
|
|
|
MOVIMIENTOS INHERENTES AL RECONOCIMIENTO DE LA UTILIDAD INTEGRAL |
|
|
|
|
|
|
|
|
|
|
|
|
|
|
|
|
|
|
|
|
|
|
|
Utilidad integral |
|
|
|
|
|
|
|
|
|
|
|
- Resultado neto |
|
|
|
|
|
|
|
|
|
|
|
- Resultado por tenencia de activos no monetarios |
|
|
|
|
|
|
|
|
|
|
|
|
|
|
|
|
|
|
|
|
|
|
|
Total |
|
|
|
|
|
|
|
|
|
|
|
|
|
|
|
|
|
|
|
|
|
|
|
Saldo al ____ de ___________ de ______ |
|
|
|
|
|
|
|
|
|
|
Los conceptos que aparecen en el presente estado se muestran de manera enunciativa más no limitativa.
(1) Este renglón se omitirá si el entorno económico es “no inflacionario”.
|
D-4 ESTADO DE FLUJOS DE EFECTIVO Antecedentes |
|
|
La información financiera debe cumplir, entre otros, con el fin de mostrar la manera en la que las entidades generan y utilizan el efectivo y los equivalentes de efectivo, mismos que son esenciales para mantener su operación, cubrir sus obligaciones, así como el pago de derechos fiduciarios. |
1 |
|
Para ello, se requiere sustituir el estado de cambios en la situación financiera por el estado de flujos de efectivo, como un estado financiero básico, ya que: el primero muestra los cambios en la estructura financiera de la entidad, los cuales pueden o no identificarse con la generación o aplicación de recursos en el periodo; mientras que, el segundo presenta los flujos de efectivo que representan la generación o aplicación de recursos de la entidad durante el periodo. |
2 |
|
Por lo anterior, se requiere establecer mediante criterios específicos, los objetivos y estructura general que debe tener el estado de flujos de efectivo. Objetivo y alcance |
3 |
|
El presente criterio tiene por objetivo establecer las características generales, así como la estructura que debe tener el estado de flujos de efectivo de las entidades, el cual deberá apegarse a lo previsto en este criterio. Asimismo, se establecen lineamientos mínimos, con el propósito de homologar la presentación de este estado financiero entre las entidades y, de esta forma, facilitar la comparabilidad del mismo. Objetivo del estado de flujos de efectivo |
4 |
|
El estado de flujos de efectivo tiene como objetivo principal proporcionar a los usuarios de los estados financieros, información sobre la capacidad de la entidad para generar el efectivo y los equivalentes de efectivo, así como la manera en que las entidades utilizan dichos flujos de efectivo para cubrir sus necesidades. |
5 |
|
Cuando el estado de flujos de efectivo se usa conjuntamente con el resto de los estados financieros, proporciona información que permite a los usuarios: a) evaluar los cambios en los activos y pasivos de la entidad y en su estructura financiera (incluyendo su liquidez y solvencia), y b) evaluar tanto los montos como las fechas de cobros y pagos, con el fin de adaptarse a las circunstancias y a las oportunidades de generación y aplicación de efectivo y los equivalentes de efectivo. |
6 |
|
Asimismo, el estado de flujos de efectivo presenta las operaciones que se realizaron para fines contables en el periodo, es decir, cuando se materializa el cobro o pago de la partida en cuestión; mientras que el estado de resultados muestra las operaciones devengadas en el mismo periodo, es decir, cuando se reconocen contablemente en el momento en el que ocurren, independientemente de la fecha en que se consideren realizadas para fines contables. |
7 |
|
El estado de flujos de efectivo le permite a las entidades mejorar la comparabilidad de la información sobre el desempeño operacional de diferentes entidades, debido a que elimina los efectos generados por la utilización de distintos tratamientos contables para las mismas transacciones y eventos económicos. |
8 |
|
La información histórica sobre flujos de efectivo se usa como indicador del importe, momento de la generación y la probabilidad de flujos de efectivo futuros. Asimismo, dicha información es útil para comprobar la exactitud de los pronósticos realizados en el pasado de los flujos de efectivo futuros, para analizar la relación entre la rentabilidad y flujos de efectivo netos, así como, en su caso, los efectos de la inflación cuando exista un entorno inflacionario. Definición de términos |
9 |
|
Actividades de financiamiento.- Son aquéllas que implican movimientos en el tamaño y composición de los recursos provenientes de los fideicomitentes de la entidad, de los acreedores otorgantes de financiamientos no relacionados con las actividades de operación. |
10 |
|
Actividades de inversión.- Son aquéllas relacionadas con la adquisición y disposición de activos de larga duración (tales como propiedades, mobiliario y equipo, e inversiones permanentes). |
11 |
|
Actividades de operación.- Son aquéllas que constituyen la principal fuente de ingresos para la entidad, incluyen otras actividades que no pueden ser clasificadas como de inversión o de financiamiento. |
12 |
|
Efectivo y equivalentes de efectivo.- Se entenderá por este concepto a las disponibilidades en términos del criterio B-1 “Disponibilidades”. |
13 |
|
Entradas de efectivo.- Son aumentos en el saldo de efectivo y equivalentes de efectivo. |
14 |
|
Flujos de efectivo.- Son entradas y salidas de efectivo y equivalentes de efectivo. No se considerarán flujos de efectivo a los movimientos entre las partidas que constituyen el efectivo y equivalentes de efectivo, dado que dichos componentes son parte de la administración del efectivo y equivalentes de efectivo de la entidad, más que de sus actividades de operación, inversión o financiamiento. |
15 |
|
Salidas de efectivo.- Son disminuciones en el saldo de efectivo y equivalentes de efectivo. |
16 |
|
Valor nominal.- Es el monto de efectivo y equivalentes de efectivo pagado o cobrado en una operación. Normas de presentación Consideraciones generales |
17 |
|
Las entidades deben excluir del estado de flujos de efectivo todas las operaciones que no afectaron los flujos de efectivo. Por ejemplo: a) distribución de derechos fiduciarios a través de certificados fiduciarios; b) adquisición de una subsidiaria con pago en acciones, y c) operaciones negociadas con intercambio de activos. Estructura del estado de flujos de efectivo |
18 |
|
Las entidades deben clasificar y presentar los flujos de efectivo, según la naturaleza de los mismos, en actividades de operación, de inversión y de financiamiento, atendiendo a su sustancia económica y no a la forma que se utilizó para llevarlas a cabo. |
19 |
|
La estructura del estado de flujos de efectivo debe incluir, como mínimo, los rubros siguientes: · actividades de operación; · actividades de inversión; · actividades de financiamiento; · incremento o disminución neta de efectivo y equivalentes de efectivo; · efectos por cambios en el valor del efectivo y equivalentes de efectivo; · efectivo y equivalentes de efectivo al inicio del periodo, y · efectivo y equivalentes de efectivo al final del periodo. Actividades de operación |
20 |
|
Los flujos de efectivo relacionados con estas actividades son aquéllos que derivan de las operaciones que constituyen la principal fuente de ingresos de la entidad, por lo tanto, incluyen actividades que intervienen en la determinación de su utilidad o pérdida neta, exceptuando aquéllas que están asociadas ya sea con actividades de inversión o financiamiento. Algunos ejemplos de flujos de efectivo por actividades de operación son: a) Pagos por la adquisición de inversiones en valores. b) Pagos de primas por la adquisición de opciones. c) Salidas de efectivo y equivalentes de efectivo por deudores por reporto. d) Entradas de efectivo y equivalentes de efectivo por colaterales vendidos por reportos. |
21 |
|
e) Cobros de ingresos por intereses a los que hace referencia el criterio D-2 “Estado de resultados”, así como su principal asociado, que provengan de, entre otros, los siguientes conceptos: - efectivo y equivalentes de efectivo (con excepción de la utilidad o pérdida en cambios provenientes de este concepto); - cuentas de margen; - inversiones en valores; - deudores por reporto, y - fondo de compensación. f) Pagos de gastos por intereses a los que hace referencia el criterio D-2. g) Cobros de comisiones, cuotas y tarifas generadas por la prestación de servicios a los que hace referencia el criterio D-2 (tales como las comisiones por operaciones de custodia y administración de bienes por cuenta de clientes, entre otros). h) Cobros y pagos provenientes de la compraventa de divisas e inversiones en valores. i) Cobros y pagos generados por derivados. j) Pagos por beneficios directos a los empleados, honorarios, rentas, gastos de promoción y publicidad, entre otros gastos de administración. k) Pagos de impuestos a la utilidad. l) Cobros de impuestos a la utilidad (devoluciones). |
|
|
Impuestos a la utilidad |
|
|
Los flujos de efectivo relacionados con los impuestos a la utilidad deben presentarse en un rubro por separado dentro de la clasificación de actividades de operación, a menos de que sea práctico relacionarlos con actividades de inversión o de financiamiento, como es el caso del impuesto derivado de las operaciones discontinuadas, el cual se relaciona con actividades de inversión. Actividades de inversión |
22 |
|
Los flujos de efectivo relacionados con actividades de inversión representan la medida en que las entidades han destinado recursos hacia partidas que generarán ingresos y flujos de efectivo en el futuro. |
23 |
|
Los flujos de efectivo por actividades de inversión son, por ejemplo, los siguientes: a) Cobros por la disposición de propiedades, mobiliario y equipo. b) Pagos por la adquisición de propiedades, mobiliario y equipo. c) Cobros por la disposición de subsidiarias, asociadas y acuerdos conjuntos. d) Pagos por la adquisición de subsidiarias, asociadas y acuerdos conjuntos. e) Cobros por la disposición de otras inversiones permanentes. f) Pagos por la adquisición de otras inversiones permanentes. g) Cobros de dividendos en efectivo. h) Pagos por la adquisición de activos intangibles. i) Cobros por la disposición de activos de larga duración disponibles para la venta. j) Cobros por la disposición de otros activos de larga duración. k) Pagos por la adquisición de otros activos de larga duración. Inversiones en subsidiarias no consolidadas, asociadas y negocios conjuntos |
24 |
|
Los flujos de efectivo entre la entidad tenedora y sus subsidiarias no consolidadas, asociadas o negocios conjuntos, deben presentarse en el estado de flujos de efectivo, es decir, no deben eliminarse, tales como los flujos de efectivo relacionados con el cobro y pago de dividendos. |
25 |
|
Adquisiciones y disposiciones de subsidiarias y otros negocios |
|
|
Los flujos de efectivo derivados de adquisiciones o disposiciones de subsidiarias y otros negocios deben clasificarse en actividades de inversión; asimismo, deben presentarse en un único renglón por separado que involucre toda la operación de adquisición o, en su caso, de disposición, en lugar de presentar la adquisición o disposición individual de los activos y pasivos de dichos negocios a la fecha de adquisición o disposición. Los flujos de efectivo y equivalentes de efectivo derivados de las adquisiciones no deben compensarse con los de las disposiciones. |
26 |
|
Los flujos de efectivo pagados por la adquisición de subsidiarias y otros negocios deben presentarse netos del saldo de efectivo y equivalentes de efectivo adquirido en dicha operación. |
27 |
|
Los flujos de efectivo cobrados por la disposición de subsidiarias y otros negocios (operaciones discontinuadas) deben presentarse netos del saldo de efectivo y equivalentes de efectivo dispuesto en dicha operación. Asimismo, este importe debe estar neto del impuesto a la utilidad atribuible a tal disposición. Actividades de financiamiento |
28 |
|
Los flujos de efectivo destinados a las actividades de financiamiento muestran la capacidad de la entidad para restituir a sus fideicomitentes y acreedores, los recursos que destinaron en su momento a la entidad y, en su caso, para pagarles rendimientos. |
29 |
|
Los flujos de efectivo por actividades de financiamiento son, por ejemplo, los siguientes: a) Cobros en efectivo y equivalentes de efectivo procedentes de la emisión de constancias de derechos fiduciarios, netos de los gastos de emisión relativos (cobros en efectivo de los excedentes de aportaciones iniciales mínimas). b) Cobros en efectivo y equivalentes de efectivo de excedentes del patrimonio mínimo. c) Pagos en efectivo y equivalentes de efectivo a los fideicomitentes por reembolsos de constancias de derechos fiduciarios (pagos en efectivo de los excedentes de aportaciones iniciales mínimas). d) Pagos por rendimientos de aportaciones en efectivo Incremento o disminución neta de efectivo y equivalentes de efectivo |
30 |
|
Después de clasificar los flujos de efectivo en actividades de operación, actividades de inversión y actividades de financiamiento, deben presentarse los flujos netos de efectivo de estas tres secciones. |
31 |
|
Efectos por cambios en el valor del efectivo y equivalentes de efectivo |
|
|
Las entidades deben presentar en un reglón por separado, según proceda, lo siguiente: a) Los efectos por utilidad o pérdida en cambios del efectivo y equivalentes de efectivo a que hace referencia el párrafo 42, el cual incluye la diferencia generada por la conversión del saldo inicial de efectivo y equivalentes de efectivo al tipo de cambio que publique el Banco de México en el Diario Oficial de la Federación (DOF) el día hábil posterior a la fecha de cierre del periodo anterior, y del saldo final de efectivo y equivalentes de efectivo al tipo de cambio que publique el Banco de México en el DOF el día hábil posterior a la fecha de cierre del periodo actual, y b) los efectos por inflación asociados con los saldos y los flujos de efectivo de cualquiera de las entidades que conforman la entidad económica consolidada y que se encuentre en un entorno económico inflacionario. Efectivo y equivalentes de efectivo al inicio del periodo |
32 |
|
Las entidades deben presentar un rubro por separado denominado “Efectivo y equivalentes de efectivo al inicio del periodo”, el cual corresponde al saldo de efectivo y equivalentes de efectivo presentado en el balance general al final del periodo anterior (incluyendo las disponibilidades restringidas), con el fin de conciliarlo con el saldo de efectivo y equivalentes de efectivo al final del periodo actual. |
33 |
|
Efectivo y equivalentes de efectivo al final del periodo |
|
|
Las entidades deben presentar un rubro por separado denominado “Efectivo y equivalentes de efectivo al final del periodo”, el cual se debe determinar por la suma algebraica de los rubros: “Incremento neto de efectivo y equivalentes de efectivo” o “Disminución neta de efectivo y equivalentes de efectivo”, “Efectos por cambios en el valor del efectivo y equivalentes de efectivo”, y “Efectivo y equivalentes de efectivo al inicio del periodo”. Dicha suma debe corresponder al saldo del efectivo y equivalentes de efectivo presentado en el balance general al final del periodo. Procedimiento para elaborar el estado de flujos de efectivo |
34 |
|
Para determinar y presentar los flujos de efectivo de las actividades de operación, la entidad deberá aplicar el método indirecto, por medio del cual se incrementa o disminuye el resultado neto del periodo por los efectos de transacciones de partidas que no impliquen un flujo de efectivo; cambios que ocurran en los saldos de las partidas operativas, y por los flujos de efectivo asociados con actividades de inversión o financiamiento. |
35 |
|
Los flujos netos de efectivo relacionados con las actividades de operación deben determinarse aumentando o disminuyendo el resultado neto por los efectos de: a) partidas que no impliquen un flujo de efectivo, tales como: pérdidas por deterioro o efecto por reversión del deterioro asociados a actividades de inversión (por ejemplo, de bienes inmuebles, crédito mercantil y otros activos de larga duración); depreciación de propiedades, mobiliario y equipo; amortización de activos intangibles; provisiones; impuestos a la utilidad causados y diferidos; participación en el resultado de subsidiarias no consolidadas, asociadas y negocios conjuntos, así como operaciones discontinuadas; (por ejemplo, en el caso del abandono de una subsidiaria u otro negocio); b) cambios que ocurran en los saldos de las partidas operativas del balance general de las entidades durante el periodo, tales como: los cambios provenientes de cuentas de margen, inversiones en valores, deudores por reporto, préstamo de valores (activo o pasivo), derivados (activo o pasivo), fondo de compensación, colaterales vendidos o dados en garantía, y c) los flujos de efectivo asociados con actividades de inversión o financiamiento. |
36 |
|
Las entidades deben determinar y presentar por separado, después del rubro de actividades de operación, los flujos de efectivo derivados de los principales conceptos de cobros y pagos brutos relacionados con las actividades de inversión y financiamiento, es decir, los cobros y pagos no se deberán compensar entre si. Conversión de saldos o flujos de efectivo en moneda extranjera |
37 |
|
Con el objeto de determinar los cambios de los saldos de las partidas operativas en moneda extranjera de las actividades de operación, éstos se deberán convertir al tipo de cambio de cierre que publique el Banco de México en el DOF el día hábil posterior a dicha fecha de cierre. |
38 |
|
Los flujos de efectivo procedentes de transacciones en moneda extranjera relacionados con actividades de inversión y financiamiento, se convertirán a la moneda de informe de la entidad aplicando al importe en moneda extranjera el tipo de cambio a la fecha en que se produjo cada flujo, el cual será el que publique el Banco de México en el DOF el día hábil posterior a la fecha en que se generó dicho flujo. |
39 |
|
La utilidad o pérdida en cambios originadas por variaciones en el tipo de cambio no son flujos de efectivo. Sin embargo, el efecto de las variaciones en el tipo de cambio del efectivo y equivalentes de efectivo mantenido o a pagar en moneda extranjera se presenta en el estado de flujos de efectivo con el fin de conciliar el efectivo y equivalentes de efectivo al inicio y al final del periodo. Dicho efecto debe presentarse de manera separada de los rubros de actividades de operación, inversión y financiamiento, dentro del rubro llamado “Efectos por cambios en el valor del efectivo y equivalentes de efectivo”, a que se refiere el párrafo 32, el cual incluye las diferencias, en su caso, de haberse presentado los flujos de efectivo al tipo de cambio de cierre del periodo actual. |
40 |
|
Efectos de la inflación |
|
|
Cuando en términos de lo establecido en la NIF B-10 “Efectos de la inflación”, el entorno económico corresponde a un entorno no inflacionario, las entidades deben presentar su estado de flujos de efectivo expresado en valores nominales, mientras que si dicho entorno económico es inflacionario, las entidades deben presentar su estado de flujos de efectivo expresado en unidades monetarias de poder adquisitivo a la fecha de cierre del periodo actual. |
41 |
|
En los casos en que el entorno económico de las entidades sea inflacionario, como parte de las operaciones que no afectaron los flujos de efectivo, deben excluirse los efectos de la inflación reconocidos en el periodo dentro de los estados financieros, con el objeto de determinar un estado de flujos de efectivo a valores nominales. Dichos flujos de efectivo deben presentarse expresados en unidades monetarias de poder adquisitivo a la fecha de cierre del periodo actual. |
42 |
|
Cuando el entorno de las entidades haya cambiado de no inflacionario a inflacionario, los estados de flujos de efectivo de periodos anteriores deben presentarse expresados en unidades monetarias de poder adquisitivo de la fecha de cierre del periodo actual. |
43 |
|
En los casos en los que el entorno económico de las entidades haya cambiado de inflacionario a no inflacionario, los estados de flujos de efectivo de periodos anteriores deben presentarse expresados en las unidades monetarias de poder adquisitivo del último estado de flujos de efectivo presentado dentro de un entorno inflacionario e incluido en dicha presentación comparativa. Estado de flujos de efectivo consolidado |
44 |
|
En la elaboración del estado de flujos de efectivo consolidado, deben eliminarse los flujos de efectivo que ocurrieron en el periodo entre las entidades que forman parte de la entidad económica que consolida. Por ejemplo, los flujos de efectivo derivados de operaciones intercompañías, de aportaciones de patrimonio y de dividendos pagados. |
45 |
|
En los casos en los que una entidad controladora compra o venda acciones de una subsidiaria a la participación no controladora, los flujos de efectivo asociados con dicha operación deben presentarse como actividades de financiamiento, dentro del estado de flujos de efectivo consolidado. Lo anterior, debido a que se considera que esta operación es una transacción entre accionistas. Normas de revelación |
46 |
|
Se debe revelar en notas a los estados financieros lo siguiente: a) cuando los flujos de efectivo relacionados con los impuestos a la utilidad hayan quedado segregados en los distintos grupos de actividades dentro del estado de flujos de efectivo, deben revelarse los flujos totales por dichos impuestos; b) las operaciones relevantes, de inversión y de financiamiento, que no hayan requerido el uso de efectivo o equivalentes de efectivo. Por ejemplo, las aportaciones en valores para la celebración de derivados, la adquisición de propiedades, mobiliario y equipo a través de arrendamiento capitalizable o de cualquier otro medio de financiamiento similar, y c) el importe total de flujos de efectivo que representan incrementos en la capacidad de operación, separado de los flujos de efectivo que esencialmente se requieren para mantener la capacidad de operación de la entidad. |
47 |
|
Asimismo, se debe revelar lo siguiente con respecto a las adquisiciones y disposiciones de subsidiarias y otros negocios: a) la contraprestación total derivada de dichas adquisiciones o disposiciones desglosando: i. la porción de la contraprestación pagada o cobrada en efectivo y equivalentes de efectivo, y ii. el importe de efectivo y equivalentes de efectivo recibido con que contaba la subsidiaria o el negocio adquirido o dispuesto a la fecha de adquisición o disposición; b) el importe de los activos y pasivos distintos del efectivo de la subsidiaria o negocio adquirido o dispuesto a la fecha de adquisición o disposición. Estos importes deben agruparse por rubros importantes, y c) el monto del pago del impuesto a la utilidad atribuible a las disposiciones de subsidiarias, asociadas y acuerdos conjuntos. |
48 |
NOMBRE DEL SOCIO LIQUIDADOR
DOMICILIO
ESTADO DE FLUJOS DE EFECTIVO
DEL __ DE __________ AL __ DE __________ DE ____
EXPRESADOS EN MONEDA DE PODER ADQUISITIVO DE _________ DE _________ (1)
(Cifras en miles de pesos)
|
|
|
|
|
Resultado neto |
|
$ |
|
Ajustes por partidas que no implican flujo de efectivo: |
|
|
|
Pérdidas por deterioro o efecto por reversión del deterioro asociados a actividades de inversión |
" |
|
|
Depreciaciones de propiedades, mobiliario y equipo |
" |
|
|
Amortizaciones de activos intangibles |
" |
|
|
Provisiones |
" |
|
|
Impuestos a la utilidad causados y diferidos |
" |
|
|
Participación en el resultado de subsidiarias no consolidadas, asociadas y negocios conjuntos |
" |
|
|
Operaciones discontinuadas |
" |
$ |
|
|
|
|
|
Actividades de operación |
|
|
|
Cambio en cuentas de margen |
|
$ |
|
Cambio en inversiones en valores |
|
" |
|
Cambio en deudores por reporto |
|
" |
|
Cambio en préstamo de valores (activo) |
|
|
|
Cambio en derivados (activo) |
|
" |
|
Cambio en otros activos operativos (neto) |
|
" |
|
Cambio en fondo de compensación (neto) |
|
" |
|
Cambio en colaterales vendidos o dados en garantía |
|
" |
|
Cambio en préstamo de valores (pasivo) |
|
|
|
Cambio en derivados (pasivo) |
|
" |
|
Cambio en otros pasivos operativos |
|
" |
|
Cobros de impuestos a la utilidad (devoluciones) |
|
" |
|
Pagos de impuestos a la utilidad |
|
" |
|
Flujos netos de efectivo de actividades de operación |
|
" |
|
Actividades de inversión |
|
|
|
Cobros por disposición de propiedades, mobiliario y equipo |
|
$ |
|
Pagos por adquisición de propiedades, mobiliario y equipo |
|
" |
|
Cobros por disposición de subsidiarias, asociadas y acuerdos conjuntos |
|
“ |
|
Pagos por adquisición de subsidiarias, asociadas y acuerdos conjuntos |
|
“ |
|
Cobros por disposición de otras inversiones permanentes |
|
“ |
|
Pagos por adquisición de otras inversiones permanentes |
|
“ |
|
Cobros de dividendos en efectivo |
|
" |
|
Pagos por adquisición de activos intangibles |
|
" |
|
Cobros por disposición de activos de larga duración disponibles para la venta |
|
" |
|
Cobros por disposición de otros activos de larga duración |
|
" |
|
Pagos por adquisición de otros activos de larga duración |
|
" |
|
Flujos netos de efectivo de actividades de inversión |
|
" |
|
|
|
|
|
Actividades de financiamiento |
|
|
|
Cobros por emisión de constancias de derechos fiduciarios |
|
$ |
|
Cobros de excedentes de patrimonio mínimo |
|
" |
|
Pagos en efectivo por reembolso de constancias de derechos fiduciarios |
|
" |
|
Pagos en efectivo de excedentes de patrimonio mínimo |
|
" |
|
Pagos de rendimientos por aportaciones en efectivo |
|
" |
|
Flujos netos de efectivo de actividades de financiamiento |
|
" |
|
Incremento o disminución neta de efectivo y equivalentes de efectivo
|
|
$ |
|
Efectos por cambios en el valor del efectivo y equivalentes de efectivo |
|
" |
|
Efectivo y equivalentes de efectivo al inicio del periodo |
|
" |
|
Efectivo y equivalentes de efectivo al final del periodo |
|
$ |
Los conceptos que aparecen en el presente estado se muestran de manera enunciativa más no limitativa.
(1) Este renglón se omitirá si el entorno económico es "no inflacionario".
![]() |